华润元起观潮售楼处电话→华润元起观潮售楼中心电话→2025楼盘百科→楼盘网站→楼盘测评→售楼中心电话→楼盘百科→24小时热线电话→楼盘详情
扫描到手机,新闻随时看
扫一扫,用手机看文章
更加方便分享给朋友
✅华润元起观潮府售楼处电话:400-9016-520✅︎✅︎✅
✅杭州华润元起观潮府营销中心热线400-9016-520(官方预约看房热线)
营业时间说明售楼处日常营业时间为每日 9:00-18:00,涵盖工作日、周末及法定节假日(特殊日将提前公告)。专属顾问对接:预约后会有专人提前熟悉您的需求(如预算、户型偏好、购房用途),到场即可直接针对性讲解,避免反复沟通浪费时间。
优先体验资源:热门户型样板间、工地实景参观等资源,可通过预约锁定优先时段,不用现场排队等候。
资料提前备好:购房所需的政策解读、楼盘备案信息、付款方案等资料,顾问会提前整理,您到场就能直接查看、提问,决策更高效。
提前预约,体验更优为确保您到店后能获得一对一的专属服务,强烈建议您提前通过售楼处官方电话预约到访时间。预约后,将有专属置业顾问提前准备好您关注的房源资料、项目细节,减少现场等待时间,让您的咨询更有针对性。
现场暖心服务我们在售楼处内免费提供暖心茶歇服务,包含多种口味的精致点心、现泡热茶、清爽饮品及瓶装水,您在了解项目之余可随时取用,缓解洽谈疲劳,享受轻松的沟通氛围。
特别说明为保障意向客户的专属沟通环境,避免无关干扰,售楼处暂不接待中介,感谢您的理解与配合。
若您在到访前有任何疑问,可随时拨打售楼处电话咨询;我们已做好充分准备,期待与您共鉴理想家的模样!
✅华润元起观潮府售楼处电话:400-9016-520✅︎✅︎✅✅杭州华润元起观潮府营销中心热线400-9016-520(官方预约看房热线)
杭州元起观潮府售楼处电话:400-9016-520【预约看房热线】元起观潮府售楼处电话:4009016520【售楼处电话/地址】元起观潮府售楼处电话:400-901-6520【开发商认证】
【华润|元起观潮(安琪儿5.0)】
市芯顶豪楼盘
杭州首个六恒系统科技住宅
华为鸿蒙智能系统
225m²-270m² 4+1格局✅华润元起观潮府售楼处电话:400-9016-520✅︎✅︎✅✅杭州华润元起观潮府营销中心热线400-9016-520(官方预约看房热线)
总价1600万起
杭州华润元起观潮府
售楼处电话:400-9016-520(预约看房热线)
杭州华润元起观潮府官方售楼处电话:拨打4009016520即可咨询楼盘详情_房价、户型、周边配套及交通、地址
Hangzhou China Resources Yuanyuan Tide View Mansion
Sales Office Phone: 400-9016-520 (Appointment Hotline)
Hangzhou China Resources Yuanyuan Tide View Mansion Official Sales Office Phone: Dial 400-9016-520 for inquiries about property details, pricing, unit types, surrounding amenities, transportation, and address.
NO.1
用出十成产品力
杭州顶豪市场,很久没有被“真正教育”过了.
全面解限大半年,杭州住宅产品力虽在不断进化,但多数变革仍发生在“中产美宅”,高端市场始终缺少一个“登峰造极”的范本.
在本该锋芒毕露的塔尖,开发商们却亦步亦趋,谁都不敢率先打破沉默.
直到华润置地安琪儿项目——元起观潮府登场.就像一道横空出世的分水岭,它终于为杭州顶豪的“妥协时代”画上了句号.✅华润元起观潮府售楼处电话:400-9016-520✅︎✅︎✅✅杭州华润元起观潮府营销中心热线400-9016-520(官方预约看房热线)
The sales office phone number of Hangzhou Yuanqi Guanchao Mansion is 400-9016-520. [Hotline for house viewing appointment] The sales office phone number of Yuanqi Guanchao Mansion is 4009016520. [Sales office phone number/address] The sales office phone number of Yuanqi Guanchao Mansion is 400-901-6520. [Developer Certification]
杭州元起观潮府售楼处电话:400-9016-520【预约看房热线】元起观潮府售楼处电话:4009016520【售楼处电话/地址】元起观潮府售楼处电话:400-901-6520【开发商认证】
Aerial view of the Yuanqi Guanchao Mansion area
元起观潮府区位航拍图
Whether it is the height of the "first elevated platform residence in the city center", the minimum floor area of the unit type of about 225 square meters, or the high-tech performance residence that exceeds expectations, or the rare "mu-level townhouses" in the city center...
无论是“市中心第一个架空平台住宅”的高度、户型建面约225㎡起跳的尺度,还是超乎预期的科技性能宅,市中心罕见的“亩级叠墅”……
Each product indicator is like a concentrated outburst after a long silence, leaving people spelllocked and intoxicated.
每一项产品指标,都如沉默太久后的集中爆发,让人目酣神醉.
After watching its PPT, even Mr. Lou exclaimed: "This is the first residential property in Hangzhou to demonstrate '100% product power' after the price cap was lifted."
看完它的PPT,就连楼先生也感叹:这是杭州限价解除后,第一个用出“十成产品力”的住宅.
It taught a lesson to all the top tycoons in Hangzhou.
它给全杭州的顶豪都上了一课.
NO.2
NO.2
Lesson One: Super Height
第一课:超级高度
The first breakthrough of Yuanqi Guanchao Mansion is obvious: it is the first elevated platform residence in the city center of Hangzhou after the new regulations on urban planning and layout.
元起观潮府的第一个超越显而易见:它是杭州计容新规后,市中心第一个架空平台住宅.
Although there have been some fictional projects on the market before, their prices are all just over 30,000 yuan, remaining outside the traditional luxury residential sector.
此前市面虽已有架空项目亮相,但售价都仅3万出头,游离于传统华宅板块之外.
Yuanqi Guanchao Mansion is the first truly "private residence in the air" in the core area, with a stronger "city-wide penetration power".
元起观潮府,是核心区第一座真正意义上的“空中私邸”,有着更强的“全城穿透力”.
It integrates the garage, garden and homecoming ✅ the phone number of the sales office of China resources yuanqi Guanchao Mansion:
它将车库、园林及归家✅华润元起观潮府售楼处电话:
400-9016-520✅︎✅︎✅✅ hangzhou China resources yuanqi Guanchao Mansion Marketing Center hotline 400-9016-520 (official hotline for house viewing appointment) The overall circulation line is elevated, with the first floor of the high-rise building rising about 12 meters in mid-air, like a hidden castle floating on the skyline - avoiding the hustle and bustle of the world and getting closer to the sunshine and gentle breeze.
400-9016-520✅︎✅︎✅✅杭州华润元起观潮府营销中心热线400-9016-520(官方预约看房热线)动线整体抬升,高层首层凌于约12米的半空,如一座漂浮在天际线上的隐世城堡——避开尘世喧嚣,更靠近阳光与清风.
The orderliness and layering of space have always been the most intuitive ICONS of a luxury residence. In the early days, the Sunshine Coast, which was built on flat ground, was once a stunning sight.
空间的礼序性和层次感,一直是一座豪宅最直观的icon.早年的阳光海岸,靠在平地造坡惊艳一时;
In recent years, sunken courtyards have gradually become a standard feature of high-end residences.
这些年,下沉庭院又逐渐成为高阶住宅的标配.
And now, elevated elevation has become their latest spiritual totem.
而现在,架空抬高,成了它们最新的精神图腾.
The process draft of the effect drawing of Yuanqi Guanchao Mansion
元起观潮府效果图过程稿
However, height is merely the starting point of Yuanqi Guanchao Mansion. Its true ambition lies in creating a garden experience that has never been seen before among the top luxury residences in Hangzhou.
但高度只是元起观潮府的起点,它真正的野心,是创造杭州顶豪前所未见的园林体验.
The sales office phone number of Hangzhou Yuanqi Guanchao Mansion is 400-9016-520. [Hotline for house viewing appointment] The sales office phone number of Yuanqi Guanchao Mansion is 4009016520. [Sales office phone number/address] The sales office phone number of Yuanqi Guanchao Mansion
杭州元起观潮府售楼处电话:400-9016-520【预约看房热线】元起观潮府售楼处电话:4009016520【售楼处电话/地址】元起观潮府售楼处电话:
400-901-6520 [Developer Certification] Therefore, it not only features an upward-growing sky garden but also digs out a sunken courtyard. Within a three-dimensional space of over ten meters with varying heights, it arranges a swimming pool clubhouse, an art flower hall, a viewing platform, cascading water, tree islands...
400-901-6520【开发商认证】所以它不仅有向上生长的空中园林,更向下挖出下沉庭院,在高低错落的十余米立体空间中,布置泳池会所、艺术花厅、观景平台、叠水、树岛……
It is as if a three-dimensional natural secret realm has been constructed.
有如构筑了一座立体的自然秘境.
What's even more remarkable is that on top of this secret realm, Yuanqi Guanchao Mansion has simultaneously enhanced the vertical scale of the interior - it is one of the rare high-rise residences in Hangzhou with a total floor height of approximately 3.3 meters.
更难得的是,在这片秘境之上,元起观潮府还同步提升了室内的垂直尺度——它是杭州当下少见的全系约3.3米层高的高层住宅.
During the long era of price caps,3.1 meters was almost the upper limit for high-end projects. Yipin, Shangpin and Binjiangyuan all stopped at this level.
在漫长的限价时代,3.1米几乎已是高端项目的上限,壹品、上品、滨江园皆止步于此.
Even if the price cap is lifted, most of the luxury residences on the market still maintain a height of 3.15 meters.
即使限价放开,市面多数华宅也仍维持在3.15米.
In some large houses worth tens of millions, only the 300-400 square meter apartment buildings in the community offer a glimpse of the 3.3-meter ceiling.
个别数千万的大宅,也只有小区300-400㎡户型楼幢,才得以一窥3.3米的天花板.
It has raised both inside and out, setting a new record for the "super height" of Hangzhou top luxury ✅ China resources yuanqi Guanchao mansion sales office phone: 400-9016-520✅︎✅︎✅✅ hangzhou China resources yuanqi Guanchao mansion marketing center hotline: 400-9016-520 (official appointment viewing hotline).
它以内外双重抬高,刷新了杭州顶豪✅华润元起观潮府售楼处电话:400-9016-520✅︎✅︎✅✅杭州华润元起观潮府营销中心热线400-9016-520(官方预约看房热线)的“超级高度”.
NO.3
NO.3
Lesson Two: Super Scale
第二课:超级尺度
The main high-rise unit types of Yuanqi Guanchao Mansion have a construction area of approximately 225 to 270 square meters.
元起观潮府的高层主力户型,建面约225-270㎡.
Although the housing types in Hangzhou have become increasingly luxurious in the past two years, pure improvement properties starting at 225 square meters are still rare.
尽管这两年杭州户型越做越豪,但225㎡起步的纯改善盘,依然不常见.
Even Qian Er, the area with the densest concentration of multimillion-yuan mansions, has a record of 212 square meters for the starting unit type of its properties.
即便千万级大宅最密集的钱二,楼盘起步户型的纪录也是212㎡.
The floor plan of Yuanqi Guanchao Mansion sets a clear line between itself and ordinary improved properties from the very beginning.
元起观潮府的户型尺度,在起点就和普通改善盘划出了一道分界线.
However, its "super scale" does not merely lie in the transcendence of numbers, but more importantly in the reconstruction of spatial perception and living scenarios.
但它的“超级尺度”,并不止于数字的超越,更在于对空间感知与生活场景的重构.
For instance, in the traditional one-lift-per-household elevator hall, it is often a closed and dim "transitional zone". However, in Yuanqi Guanchao Mansion, the homecoming ceremony begins in the elevator hall: as soon as you step out of the elevator, you enter a "garden-style fully bright elevator hall" that is transparent, bright and bathed in sunlight.
比如传统一梯一户的电梯厅,往往是封闭、昏暗的“过渡地带”.而在元起观潮府,归家仪式从电梯厅就开始:一出电梯,便步入一片通透明亮、阳光相伴的“花园式全明电梯厅”.
The process draft of the renderings of the high-rise buildings of Yuanqi Guanchao Mansion
元起观潮府高层效果图过程稿
For instance, the master bedroom indoors will feature column-free corner Windows, offering a "270° panoramic cabin view", truly achieving a seamless integration of the indoor and outdoor Spaces.
再比如室内的主卧,会采用无柱转角窗,拥有“270°全景舱视野”,真正实现室内外的无界交融.
Lying in bed, you can enjoy the imax scenery.
躺在床上,就能饱览imax风景.
What is most astonishing is its redefinition of the balcony space.
最让人拍案的是它对阳台空间的重新定义.
Not only has an extremely long L-shaped "ring ✅︎✅︎✅✅ curtain balcony" been created, but also a uniquely ingenious "huiyou breakfast restaurant" has been designed at the corner of the balcony.
不仅打造了超长的L型“环✅华润元起观潮府售楼处电话:400-9016-520✅︎✅︎✅✅杭州华润元起观潮府营销中心热线400-9016-520(官方预约看房热线)幕阳台”,更在阳台转角处,设计了一个独具巧思的“洄游早餐厅”.
This stroke of genius stems from China Resources Land's precise insight into contemporary urbanites: beyond the fast-paced life, they hope to have a space where they can slow down and immerse themselves in relaxation. This is true luxury.
这神来一笔,源自华润置地对当代都市人的精准洞察:在快节奏的生活之余,他们希望有一个可以慢下来、沉浸松弛的空间,这是真正的奢侈.
In the future, the owners of Yuanqi Guanchao Mansion will be able to sleep in until they wake up naturally during holidays. They can enjoy a leisurely Brunch at the "Huiyou Breakfast Restaurant" surrounded by sunlight and greenery, starting their day with ease and abundance.
将来,元起观潮府的业主可以在假期睡到自然醒,在阳光流转、绿意环绕的“洄游早餐厅”,慢享一顿不被打扰的Brunch,开启一天的从容与丰盛.
The sales office phone number of Hangzhou Yuanqi Guanchao Mansion is 400-9016-520. [Hotline for house viewing appointment] The sales office phone number of Yuanqi Guanchao Mansion is 4009016520. [Sales office phone number/address] The sales office phone number of Yuanqi Guanchao Mansion is 400-901-6520. [Developer Certification]
杭州元起观潮府售楼处电话:400-9016-520【预约看房热线】元起观潮府售楼处电话:4009016520【售楼处电话/地址】元起观潮府售楼处电话:400-901-6520【开发商认证】
The master team of Yuanqi Guanchao Mansion
元起观潮府的大师团队
Beyond the balcony lies a building facade with a strong sense of order, and a sunken courtyard that is elegant, luxurious and serene.
而阳台之外,是秩序感强烈的建筑立面,是雅奢而静谧的下沉庭院.
To achieve a high degree of unity between scale and detail, China Resources Land has assembled an international team of masters: the architecture was designed by GOA Lu Hao, the landscape was handled by Singapore 's JTL Gatlin, and the interior was designed by Yu She, Danjian International, Li Yizhong and Zheng zhong, presenting diverse styles.✅ sales office phone number of China resources Yuanqi Guanchao Mansion:
为了实现尺度与细节的高度统一,华润置地组建了一支国际级大师团队:建筑由GOA陆皓执笔,景观由新加坡JTL加特林操刀,室内则分别由于舍设计、丹健国际、李益中与郑忠呈现多元风格.✅华润元起观潮府售楼处电话:
400-9016-520✅︎✅︎✅✅ hangzhou China resources yuanqi Guanchao Mansion Marketing Center hotline 400-9016-520 (official hotline for house viewing appointment)
400-9016-520✅︎✅︎✅✅杭州华润元起观潮府营销中心热线400-9016-520(官方预约看房热线)
Its "super scale" not only achieves "greatness", but also sets a model of scale that emphasizes both aesthetics and life.
它的“超级尺度”,不仅做出了“大”,更做出了美学与生活并重的尺度范本.
NO.4
NO.4
Lesson 3: Super Tech Performance Homebody
第三课:超级科技性能宅
This is the most exciting "Easter egg" of Yuanqi Guanchao Mansion.
这是元起观潮府最劲爆的“彩蛋”.
Previously, high-end residences mostly just piled up materials in public areas, elevated floors and exterior facades, but Yuanqi Guanchao Mansion has truly pushed the interior to the "top level".
此前的高端住宅,更多只在公区、架空层、外立面“堆料”,但元起观潮府真正把室内卷到了“顶格”.
The standard of hardcover needs no elaboration. It is said that it gathers top brands such as Gaggenau, Dangdai and Lauffin.
精装标准不必赘述,据说集齐嘉格纳、当代、劳芬等一线大牌.
Even more "explosive" is that it has set a new record in Hangzhou's real estate market: among the pure large-sized residential areas starting from 225 square meters in the city center, it is the first residence with technological performance!
更“炸”的是,它还创造了杭州楼市的一次新纪录:市中心225㎡起步的纯大户型住区中,它是首个科技性能宅!
Not only does it reproduce the high-end systems that were almost extinct in the era of price caps, but it also achieves all-round technological iteration: it adopts a "separate household" design, allowing air source heat pumps, fresh air systems, capillary tube networks, etc. to operate independently in separate households.
不仅复现了限价时代几近绝迹的高配系统,更实现了全维度的技术迭代:它采用“分户式”设计,空气源热泵、新风系统、毛细管网等均能分户独立运行.
For developers, its construction cost is much higher than that of a "centralized" system.
对开发商而言,它的营造成本远高于“集中式”系统.
But for the residents, it brings a comprehensive improvement in experience: each household can control it independently. Not only can it be flexibly activated and energy-saving as needed, but it can also truly achieve customized "one household, one climate" according to the needs of family members.✅ the sales office phone number of China Resources yuanqi Guanchao Mansion:
但对居者而言,带来的却是体验的全面提升:每户都可自主控制,不仅能灵活启用、按需节能,还能真正做到按家人需求定制“一户一气候”.✅华润元起观潮府售楼处电话:
400-9016-520✅︎✅︎✅✅ hangzhou China resources yuanqi Guanchao Mansion Marketing Center hotline 400-9016-520 (official hotline for house viewing appointment)
400-9016-520✅︎✅︎✅✅杭州华润元起观潮府营销中心热线400-9016-520(官方预约看房热线)
Just this alone is enough to touch the hearts of those wealthy people who understand life best and are most meticulous about details.
光这一点,已经足以打动那些最懂生活、最挑细节的富豪圈层.
This means that living in Yuanqi Guanchao Mansion, there is no need to turn on the floor heating in winter, and the indoor temperature remains as warm as spring.
这意味着住在元起观潮府,冬天不必开地暖,室内依旧温暖如春.
Even in summer, there's no need for the roar of air conditioners; it's still cool and pleasant.
夏天也无需空调轰鸣,依然清凉宜人.
No longer disturbed by dampness or troubled by smog, "urban minor troubles" such as rhinitis, allergies and seasonal change syndrome will all quietly dissipate.
不再受潮湿侵扰,不再被雾霾困扰,鼻炎、过敏、换季综合征这类“都市小烦恼”,也都会悄然消解.
You will soon discover that at the end of the improved universe lies a tech-savvy home.
你很快就会发现:改善的宇宙尽头,就是一套科技性能宅.
And this is not all the "trump cards" of Yuanqi Guanchao Mansion. It also has more innovative technologies that directly address the pain points of life in advance, waiting to be revealed one by one.
而且这还不是元起观潮府的全部“底牌”,它还预埋了更多直击生活痛点的创新技术,等待一一揭晓.
What is the true "good house" among the top luxury?
什么才是顶豪中真正的“好房子”?
Yuanqi Guanchao Mansion might be the first "Hangzhou model".
元起观潮府或许是第一个“杭州样本”.
NO.5
Lesson Four: Super Scarcity
第四课:超级稀缺
Of course, don't forget that Yuanqi Guanchao Mansion has also planned the extremely rare townhouse products in the city center nowadays.
当然别忘了,元起观潮府还规划了如今市中心极为稀缺的叠墅产品.
The entire series is designed with 6 floors, including upper and lower two-storey and upper, middle and lower three-storey units. The main unit types have a construction area of approximately 260 to 420 square meters, which can meet the advanced living imagination of different family structures.
全系6层设计,涵盖上下两叠、上中下三叠,主力户型建面约260-420㎡,可满足不同家庭结构的进阶居住想象.
Its first highlight lies in the ingenious layout.
它的第一重亮点,是布局的巧思.
The stacked villas and high-rise buildings are arranged in an east-west direction, "living opposite each other", more like two independent groups.
叠墅与高层呈东西向排布,彼此“错身而居”,更像是两个独立组团.
It avoids the predicament of traditional city center townhouses being "overlooked by high-rise buildings" and offers greater privacy.
避免了传统市中心叠墅“被高层俯瞰”的窘境,私密性更强.
The second level is the rare scale.✅ the sales office phone number of China Resources Yuanqi Guanchao Mansion: 400-9016-520✅︎✅︎✅✅ hangzhou China resources yuanqi guanchao Mansion marketing center hotline: 400-9016-520 (official hotline for house viewing appointment)
第二重,是尺度的罕见.✅华润元起观潮府售楼处电话:400-9016-520✅︎✅︎✅✅杭州华润元起观潮府营销中心热线400-9016-520(官方预约看房热线)
The largest courtyard area of the stacked villa exceeds 300 square meters, and the total land area is over 500 square meters!
叠墅最大院子面积超300㎡,整体占地达500多㎡!
By the canal in the city center, there has only been one "mu-level courtyard villa" so far, which is Jiangnanli, where new houses were sold at 148,000 yuan per square meter ten years ago.
在市中心运河边,迄今只出现过一个“亩级院墅”,就是十年前新房就卖到14.8万元/㎡的江南里.
杭州元起观潮府售楼处电话:400-9016-520【预约看房热线】元起观潮府售楼处电话:4009016520【售楼处电话/地址】元起观潮府售楼处电话:400-901-6520【开发商认证】
元起观潮府叠墅意向效果图
第三重,是和整盘调性一脉相承的“空间尊崇感”.
市面多数院墅的首层层高,都停留在3.2-3.4米之间.近年的爆款合院观湖里,首层层高3.6米,已属上乘.
而在元起观潮府,叠墅首层层高直接跃升至约3.9米,常规楼层也有约3.5米!走进室内,几乎会有“误入独栋”的错觉.
很难想象,这份从容与阔绰,不是出现在青山湖、富阳之类的郊区,而是在寸土寸金的市中心.
Aerial view of the Yuanqi Guanchao Mansion plot
元起观潮府地块航拍图
If a circle is drawn along the Hangzhou Ring road, an ✅ the sales office phone number of China resources yuanqi Guanchao Mansion is: 400-9016-520✅︎✅︎✅✅ hangzhou China resources yuanqi guanchao mansion marketing center hotline 400-9016-520 (official hotline for house viewing appointment) the qi 'er area is almost the center of a geometric circle.
若沿杭州绕城画一个圈,安✅华润元起观潮府售楼处电话:400-9016-520✅︎✅︎✅✅杭州华润元起观潮府营销中心热线400-9016-520(官方预约看房热线)琪儿板块几乎就是几何圆心.
The Yuanqi Guanchao Mansion is precisely located in the middle of the Angel area.
而元起观潮府,恰落于安琪儿板块的正中.
Located in the heart of the bustling city, yet enjoying a peaceful and undisturbed tranquility.
处繁华之腹地,却得一方不被打扰的宁静.
It is "the center of the center, the center of the center".
它是“中心的中心,C位的C位”.
The closer to the center of a city, the harder it is to leave some blank space in life.
城市越向中心,生活越难留白.
And here, a large courtyard or a big terrace is precisely that rare "super scarcity".
而在这里,一方大庭院或一席大露台,正是那份难得的“超级稀缺”.
NO.6
NO.6
The first bend where rivers converge
江河汇流第一湾
The debut of Yuanqi Guanchao Mansion also marks that the "first confluence of rivers and streams" in the city center has truly entered the ranks of the top luxury areas in Hangzhou.
元起观潮府的登场,也标志着市中心的“江河汇流第一湾”,就此真正踏入杭州顶豪板块序列.
The 1,794-kilometer-long Beijing-Hangzhou Grand Canal sets sail from the magnificent confluence of rivers.
全长1794公里的京杭大运河,自瑰玮的江河汇扬帆起笔.
After entering the old city of Hangzhou, it does not follow a straight path but turns westward at the Angel area, drawing out the "First bend of the Confluence of rivers".
进入杭州老城后,它并不循直,而是在安琪儿一带掉头向西,划出“江河汇流第一湾”.
Turning north again at Wulin Square, it forms the "second confluence of rivers".✅ Sales office phone number of China Resources Yuanqi Guanchao Mansion: 400-9016-520✅︎✅︎✅✅ hangzhou China resources yuanqi guanchao Mansion Marketing Center hotline: 400-9016-520 (official hotline for house viewing appointment)
又在武林广场折身北去,形成“江河汇流第二湾”.✅华润元起观潮府售楼处电话:400-9016-520✅︎✅︎✅✅杭州华润元起观潮府营销中心热线400-9016-520(官方预约看房热线)
The sales office phone number of Hangzhou Yuanqi Guanchao Mansion is 400-9016-520. [Hotline for house viewing appointment] The sales office phone number of Yuanqi Guanchao Mansion is 4009016520. [Sales office phone number/address] The sales office phone number of Yuanqi Guanchao Mansion is 400-901-6520. [Developer Certification]
杭州元起观潮府售楼处电话:400-9016-520【预约看房热线】元起观潮府售楼处电话:4009016520【售楼处电话/地址】元起观潮府售楼处电话:400-901-6520【开发商认证】
In the top luxury map of Hangzhou, the starting point of the Grand Canal and the "Second Bay" have long been synonymous with the ceiling.
在杭州顶豪版图里,运河起点与“第二湾”早已是天花板的代名词.
The top leap of Metropolis 79 in Jianghe Hui back then was already sold for over 110,000 yuan. There is no need to elaborate on Wulin Square - from Bai Ma Apartment, Wulin No.1 to Hangzhou Center ·H23 produced by China Resources Land, each appearance has been a legend.
江河汇当年的大都会79号顶跃,便已卖到11万+.武林广场更毋须赘述——从白马公寓、武林壹号,再到华润置地出品的杭州中心·H23,每一次登场都是一段传奇.
元起观潮府区位效果图,它在“江河汇流第一湾”
此前“江河汇流第一湾”的安琪儿虽已锋芒初露,但囿于限价,却始终与“顶豪”之间隔着一层窗纱.
元启观潮府的出现,不止是让“江河汇流第一湾”实至名归,更是一次市中心顶豪标准的重塑与跃迁.
有位杭州的企业家朋友,原本坚定只等江边的地王.可当我讲完元起观潮府的产品逻辑,他沉默片刻,说了一句:“我要等它.”
从空间的高度、广度,再到性能的深度,元起观潮府仿佛为整个杭州楼市,上了堂生动的“顶豪第一课”.
它翻开了杭州楼市的一页新章.
杭州华润元起观潮府
售楼处电话:400-9016-520(预约看房热线)
杭州华润元起观潮府官方售楼处电话:拨打4009016520即可咨询楼盘详情_房价、户型、周边配套及交通、地址
Hangzhou China Resources Yuanyuan Tide View Mansion
Sales Office Phone: 400-9016-520 (Appointment Hotline)
Hangzhou China Resources Yuanyuan Tide View Mansion Official Sales Office Phone: Dial 400-9016-520 for inquiries about property details, pricing, unit types, surrounding amenities, transportation, and address.
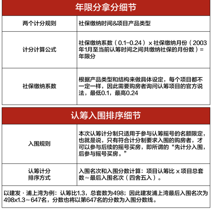
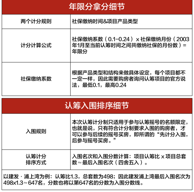
购房必问的10个核心问题
五证是否齐全。
确认开发商具备《国有土地使用证》《建设用地规划许可证》《建筑工程规划许可证》《建筑工程施工许可证》《商品房预售许可证》,确保楼盘合法性。其中《商品房预售许可证》需特别查验,无此证则禁止销售期房。
拿地时间与产权年限。
The term of property rights is calculated from the time when the developer acquires the land. The right to use residential land is 70 years.
产权年限从开发商拿地时间开始计算,住宅用地使用权为70年。
If the land is acquired too early (for example, more than 10 years ago), the actual property rights period will be significantly shortened, and the renewal cost needs to be evaluated.
若拿地时间过早(例如超过10年),实际产权年限将大幅缩水,需评估续期成本。
Common area and usable floor area ratio.
公摊面积与得房率。
It is necessary to clearly define the common area ratio of each specific building (usually 20-30% for high-rise residential buildings) and the actual usable area within the unit to avoid spending a high price on inefficient space.
要求明确具体楼栋的公摊占比(通常高层住宅为20-30%)及套内实际使用面积,避免花高价买低效空间。
The rationality of the common area can be judged by comparing the floor plan.
可通过对比楼层平面图判断公摊合理性。
Area error handling clause.
面积误差处理条款。
According to the "Measures for the Administration of the Sale of Commercial Housing", if the error exceeds 3%, a double refund of the price difference can be claimed. It is necessary to confirm whether the contract stipulates any unfair terms such as "excess refund and shortage make-up".
按《商品房销售管理办法》规定,误差超3%可主张差价双倍返还,需确认合同是否约定"多退少补"等霸王条款。
Public notice of Unfavorable Factors of the Property project.
楼盘不利因素公示。
✅ Sales office phone number of China resources yuanqi Guanchao Mansion: 400-9016-520✅︎✅︎✅✅ hangzhou China resources yuanqi guanchao Mansion Marketing Center hotline: 400-9016-520 (official hotline for house viewing appointment)
✅华润元起观潮府售楼处电话:400-9016-520✅︎✅︎✅✅杭州华润元起观潮府营销中心热线400-9016-520(官方预约看房热线)
It is required to review the surrounding planning documents to confirm whether there are negative supporting facilities such as garbage stations, high-voltage lines, and chemical plants, so as to avoid the risk of deterioration of the living environment after taking possession of the house.
要求查看周边规划文件,确认是否存在垃圾站、高压线、化工厂等负面配套设施,避免收房后出现居住环境恶化风险。
Qualifications and service standards of property management companies.
物业公司资质与服务标准。
Give priority to choosing property management brands such as Vanke and Longfor, and request them to provide the charging standards and service details (such as security response time and equipment maintenance cycle), and conduct on-site inspections of the property management levels of other projects of the same developer.
优先选择万科、龙湖等品牌物业,要求提供收费标准和服务细则(如安保响应时间、设备维护周期),并实地考察同开发商其他项目物业水平。
Parking space ratio and property rights ownership.
车位配比与产权归属。
It is recommended to choose a community with a parking space ratio of no less than 1:1, and distinguish between civil air defense parking Spaces and property rights parking Spaces.
建议选择车位比≥1:1的小区,区分人防车位与产权车位。
For property rights parking Spaces, the pre-sale license needs to be checked to avoid purchasing unlicensed parking Spaces.
产权车位需查验预售许可证,避免购买无证车位。
Floor area ratio and green space ratio.
容积率与绿化率。
The floor area ratio of high-rise residential buildings should be less than 5, and the green space ratio should be above 35%.
高层住宅容积率应低于5,绿化率需达35%以上。
A high floor area ratio can lead to poor lighting, elevator congestion and other problems, directly affecting the living quality.
高容积率会导致采光差、电梯拥堵等问题,直接影响居住品质。
Delivery time and breach of contract compensation.
交付时间与违约赔偿。
The contract should clearly specify the delivery date and the compensation standard for delay (it is recommended to calculate at 0.05% per day), and at the same time, it is required to indicate the delivery time of the acceptance documents (the "Completion Acceptance Filing Form" and the "Residential Quality Guarantee Letter").
合同需明确交付日期及延期赔付标准(建议按日万分之五计算),同时要求注明验收文件(《竣工验收备案表》《住宅质量保证书》)交付时间。
Loan schemes and alternative plans.
贷款方案与备选计划。
Confirm the list of cooperative banks and the differences in interest rates, and require a written commitment that "the deposit will be refunded without liability if the loan fails."
确认合作银行清单及利率差异,要求书面承诺"贷款失败可无责退定金"。
For a provident fund loan, it is necessary to confirm in advance whether the property is approved.
公积金贷款需提前确认楼盘是否准入。
Key skills for home purchase negotiations
购房谈判关键技巧
Price game strategy: Disclose that more than three competing projects in the surrounding area have been inspected, and use sales pitches such as "5% discount for the same unit type in XX property" to exert pressure, striving for additional discounts or property management fee reductions.
价格博弈策略:透露已考察周边3个以上竞品项目,利用"XX楼盘同户型优惠5%"等话术施压,争取额外折扣或物业费减免。
Information verification skills: It is required to check the land transfer records on the official website of the Land and Resources Bureau to verify the time of land acquisition, and verify the authenticity of the pre-sale license through the website of the Housing and Urban-Rural Development Commission.
信息验证技巧:要求查看国土局官网土地出让记录核对拿地时间,通过住建委网站验证预售许可证真伪。
Key points for risk prevention
风险防范要点
Developer's capital chain review: Check the China Enforcement Information Publicity Network to confirm whether the developer has been listed as a dishonest executive, and verify the asset-liability ratio in the financial statements of the past three years (it is recommended to be lower than 80%).
开发商资金链审查:查询中国执行信息公开网确认开发商是否被列为失信被执行人,核查近三年财务报表中的资产负债率(建议低于80%)。
Supplementary terms of the contract: Commitments regarding the landscape greening and clubhouse facilities displayed on the sales office model should be included in the contract and the standards for breach of contract compensation should be specified.
合同补充条款:对售楼处沙盘展示的景观绿化、会所设施等承诺,要求写入合同并注明违约赔偿标准。
✅ Sales office phone number of China resources yuanqi Guanchao Mansion: 400-9016-520✅︎✅︎✅✅ hangzhou China resources yuanqi guanchao Mansion Marketing Center hotline: 400-9016-520 (official hotline for house viewing appointment)
✅华润元起观潮府售楼处电话:400-9016-520✅︎✅︎✅✅杭州华润元起观潮府营销中心热线400-9016-520(官方预约看房热线)
2024.5.27-2025.11.3
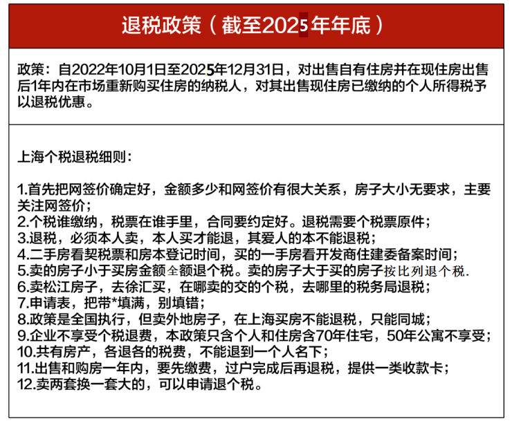
上海楼市新政回顾一览:
2024.5.27上海发布近8年来最有力度的房产新政,买房之前,先要看一下是否有“买房资格”,那么上海的限购政策是怎么样的呢?
2024.06.21日起,上海新房不再以集中公示在网上房地产网站。
2024.7.22日起,上海新购新房与二手房,首套与二套利率均有调整.
2024.8.21日起,临港放松落户政策调整亮点:居转户年限由7年缩短为3年的,新片区工作时间由不低于2年,减少为不低于1年。居住证专项加分:在新片区工作并居住的,满一年积2分,最高积20分。
2024.08.27起,上海执行18年的“70、90”政策正式退出,70.90平小户型新房退出历史舞台,执行标准分别调整为100平方米、110平方米、120平方米。

2024.9.29上海楼市新政再落地!
(一)对非本市户籍居民家庭以及单身人士购买外环外住房的,购房所需缴纳社会保险或个人所得税的年限,调整为购房之日前连续缴纳满1年及以上。
(二)对持《上海市居住证》且积分达到标准分值、在本市缴纳社会保险或个人所得税满3年及以上的非本市户籍居民家庭,在购买住房套数方面享受沪籍居民家庭的购房待遇。
(三)首套住房商业性个人住房贷款最低首付款比例调整为不低于15%。二套住房商业性个人住房贷款最低首付款比例调整为不低于25%;实行差异化政策区域的二套房贷最低首付款比例调整为不低于20%。住房公积金二套房贷最低首付比例相应调整。
(四)调整增值税征免年限,将个人对外销售住房增值税征免年限从5年调整为2年。
(五)按照国家工作部署,及时取消普通住房标准和非普通住房标准,减少住房交易成本,更好满足居民改善性住房需求。
2024.10.21起中国人民银行下调房屋贷款LPR25个基点,最新利率LPR3.6%。
五年期以上首套房贷执行利率:LPR(3.6%)-45bp =3.15%,五年期以上二套房贷执行利率:LPR(3.6%)-5bp=3.55%,
商用房LPR(3.6%)+60BP=4.2%,公积金首套2.85%,二套3.325%
(五年期以上二套:临港、嘉定、青浦、松江、奉贤、宝山、金山LPR-25BP=3.35%)
2024.11.13日起:契税方面,将现行享受1%低税率优惠的面积标准由90平方米提高到140平方米对个人购买家庭唯一住房和家庭第二套住房,只要面积不超过140平方米的,统一按1%的税率缴纳契税。
增值税方面,在城市取消普通住宅标准后,对个人销售已购买2年以上(含2年)住房一律免征增值税,原针对北京、上海、广州、深圳4个城市个人销售已购买2年以上(含2年)非普通住房征收增值税的规定相应停止执行。
土地增值税方面,取消普通住宅和非普通住宅标准的城市,对纳税人建造销售增值额未超过扣除项目金额20%的普通标准住宅,继续实施免征土地增值税优惠政策。
2025.4.28日:上海市住房公积金管理中心发布,在上海年满16岁且未达到退休年龄的市民,不论户籍,工作单位,有无职业均可自己缴纳住房公积金,缴纳基数为最低270,最高8860元。自2025.6.1日起施行。
2025.5.7日起:降低个人住房公积金贷款利率0.25个百分点,5年期以上首套房利率由2.85%降至2.6%,二套房贷利率由3.325%降至3.075%。五年内1-5年首套2.10%,二套2.525%。
2025.5.20日:五年期以上首套房贷执行利率(上海纯商贷):LPR3.5%(3.5%)-45bp =3.05%,五年期以上二套房贷执行利率:LPR(3.5%)-5bp=3.45%,
(五年期以上二套:临港、嘉定、青浦、松江、奉贤、宝山、金山LPR-25BP=3.25%)
2025.08.25:上海楼市新政五大重点如下:
01.12月 上海最新限购政策:
(注:1.外地户口在上海唯一住房在2024年5月28日后出售并网签,再购房不管是新房还是二手房不受社保与个税的限制,(不受环线限制)全上海房产都可以买。)
什么是限购政策中的“多子女家庭”?
答:对本市或外地户籍居民家庭成员中有二孩及以上子女、且其中至少有一名子女未成年,认定为多子女家庭(例如一对夫妻,有一个子女已成年,另一个子女未成年,该夫妻及其未成年子女即为限购政策中的“多子女家庭”)。
多子女家庭可按该家庭在本市住房限购套数基础上再购买1套本市住房(例如该多子女家庭为本市户籍居民家庭,家庭名下已有2套本市住房,按多子女购房条件,该家庭可再购买1套本市住房)。(多子女家庭外环内可以多买1套)外环外不限套数




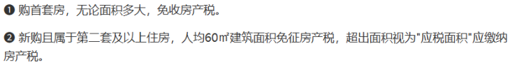
2025.12月上海最新房产税标准:
01.本市户籍纳房产税政策:
免税条件:

计算方法:

* 新购房单价≤94446元,税率为0.4%
* 新购房单价>94446元,税率为0.6%
02.非上海户籍:
有本市长期居住证满3年可免交房产税(如只满1年先交2年到满3年可退前面2年交的房产税)。购买的第二套及以上住房在合并计算家庭全部住房面积后,给予人均60㎡的免税面积扣除。
没有长期居住证的外地人需每年全额(不以人均面积计算按产证面积全部缴纳)缴纳房产税直到卖掉为止。
03.外籍人士纳税政策
每年全额(不以人均面积计算按产证面积全部缴纳)缴纳房产税直到卖掉为止。
(以上信息整理自国税总局上海税务局官网,仅供参考,具体政策以官方最新发布为准)
房产税缴纳举例说明:
















2024.5.27起:调整住房赠与规定,已赠与住房不再计入赠与人拥有住房套数。








09.上海以旧换新购房补贴
为了方便居民升级住房,改善居住条件,上海还推出了旧换新政策,内容如下:
在一年内出售外环内2000年前竣工、建筑面积在70平及以下的唯一住房,并购买外环外一手住房的居民家庭,可以向购入一手住房所在区房地产交易中心申请补贴。
建筑面积30平以下,每套补贴标准2万元;
住房建筑面积30~50平,每套补贴标准2.5万元;
住房建筑面积50~70平,每套补贴标准3万元。
在办理新购一手住房不动产权证后领取补贴。
声明:本文由入驻焦点开放平台的作者撰写,除焦点官方账号外,观点仅代表作者本人,不代表焦点立场。


