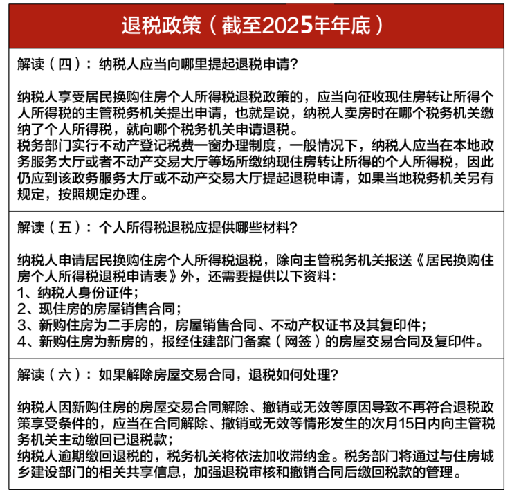
天阳湖与舍售楼处电话→天阳湖与舍售楼中心电话→2025天阳湖与舍楼盘百科→楼盘网站→楼盘测评→售楼中心电话→楼盘百科→24小时热线电话→楼盘欢迎您
扫描到手机,新闻随时看
扫一扫,用手机看文章
更加方便分享给朋友
✅天阳湖与舍售楼处电话:400-9016-520✅︎✅︎✅
✅杭州天阳湖与舍营销中心热线400-9016-520(官方预约看房热线)
营业时间说明售楼处日常营业时间为每日 9:00-18:00,涵盖工作日、周末及法定节假日(特殊日将提前公告)。专属顾问对接:预约后会有专人提前熟悉您的需求(如预算、户型偏好、购房用途),到场即可直接针对性讲解,避免反复沟通浪费时间。
优先体验资源:热门户型样板间、工地实景参观等资源,可通过预约锁定优先时段,不用现场排队等候。
资料提前备好:购房所需的政策解读、楼盘备案信息、付款方案等资料,顾问会提前整理,您到场就能直接查看、提问,决策更高效。
提前预约,体验更优为确保您到店后能获得一对一的专属服务,强烈建议您提前通过售楼处官方电话预约到访时间。预约后,将有专属置业顾问提前准备好您关注的房源资料、项目细节,减少现场等待时间,让您的咨询更有针对性。
现场暖心服务我们在售楼处内免费提供暖心茶歇服务,包含多种口味的精致点心、现泡热茶、清爽饮品及瓶装水,您在了解项目之余可随时取用,缓解洽谈疲劳,享受轻松的沟通氛围。
特别说明为保障意向客户的专属沟通环境,避免无关干扰,售楼处暂不接待中介,感谢您的理解与配合。
若您在到访前有任何疑问,可随时拨打售楼处电话咨询;我们已做好充分准备,期待与您共鉴理想家的模样!
✅天阳湖与舍售楼处电话:400-9016-520✅︎✅︎✅
✅杭州天阳湖与舍营销中心热线400-9016-520(官方预约看房热线)
天阳湖与舍☎售楼热线:400-9016-520 ☎⫷
天阳湖与舍售楼处〢欢迎咨询〢提前预约可享内部底价〢➤
天阳湖与舍售楼处直销热线|中介勿扰|欢迎致电咨询
温馨提示:为了节约您的等待时间,看房请提前致电售楼处预约!!!
杭州天阳湖与舍·繁华芯上低密住区·恭迎品鉴
区府旁|地铁口 |带地暖
全维实景|现在买明年住
主城难得一线超大湖景房
且地铁0⃣距离可直达钱江新城西湖边,四面铝板超优户型
天阳湖与舍☎售楼热线:400-9016-520 ☎⫷
湖与舍却有美妙至极的一线正南向湖景,且足足占据约300米长湖岸线。由于这一段湖面本就是东沙湖的天然湖泊部分,早已尽数成形,别有一番隐映静深的诗意。加之东侧同样一线沿河,整个园区被双水岸景观拥入怀中。
【售楼中心电话】
天阳湖与舍☎售楼热线:400-9016-520 ☎⫷
天阳湖与舍☎售楼热线:400-9016-520 ☎⫷
拥有着区域内得天独厚的地理优势:一线南临东沙湖、约80米地铁7号线江东二路站、一站龙湖江东天街、一路之隔钱塘区政府。
天阳·湖与舍沿湖效果示意图
从园区入口到园区景观、建筑外立面、架空层、单元入户,再到样板房...几乎就是一场360度呈现的产品力「环幕大片」。因为南临一线东沙湖拥有得天独厚的水系自然资源,项目景观借鉴曼谷四季酒店设计灵感,在社区人行入口、中央景观、核心节点区域铺陈多处水景,将整个小区打造成一座“微缩的东沙湖”。
天阳湖与舍☎售楼热线:400-9016-520 ☎⫷
天阳湖与舍☎售楼热线:400-9016-520 ☎⫷
天阳湖与舍☎售楼热线:400-9016-520 ☎⫷
房子美好生活的容器,
当它真正理解我们的需求,
才能成为有温度的家
2025年,“好房子”首次出现在两会政府工作报告中,政府明确要“推动建设安全、舒适、绿色、智慧的‘好房子’”。天阳地产响应“好房子”新标准,打造人居安全新标杆,致力于通过创新设计和先进技术,打造出健康、舒适、便捷的居住环境。
本期【天阳舍计】走进湖与舍,探寻天阳“生活制造”的“好房子”,会为生活带来怎样的升级?
天阳湖与舍☎售楼热线:400-9016-520 ☎⫷
在建筑立面设计上,我们突破传统,以四面铝板幕墙构筑建筑肌理,却不止步于单调——特别标配多色混搭工艺,让深灰的沉稳、银色的科技感与米色的温润和谐共生。
天阳湖与舍☎售楼热线:400-9016-520 ☎⫷
▲天阳·湖与舍实景图
点睛之笔在于竖向蓝色金属线条
如一道划过天际的光痕
与铝板的色彩交响呼应
——这也是天阳的品质“金线”
更不惜追加近千万成本,打造机翼圆弧隔档,其流线型切割既弱化建筑体量,又赋予外立面飞行器般的动感张力。
天阳湖与舍☎售楼热线:400-9016-520 ☎⫷
点击输入图片描
天阳湖与舍☎售楼热线:400-9016-520 ☎⫷
天阳湖与舍☎售楼热线:400-9016-520 ☎⫷
▲天阳·湖与舍实景图
这不仅是材质的堆砌,更是对城市天际线的一次美学重构——当光线流转,色彩与线条共舞,建筑便成了会呼吸的艺术品。
02
天阳湖与舍☎售楼热线:400-9016-520 ☎⫷
真正的品质,经得起360°的凝视。天阳·湖与舍以“真”作为展示标准。从施工细节出发,通过“材料展示区”“工法展示馆”将工艺、材质层层剖开展示,将精工细节全透明呈现。这种拒绝美颜滤镜,亮出真实素颜的做法,是对品质的最好诠释。
天阳湖与舍☎售楼热线:400-9016-520 ☎⫷
▲天阳·湖与舍工法展示馆实景图
在湖与舍,我们相信真正的品质
始于抬头可见的细节
吊顶工程以高强度轻钢龙骨为骨骼,高位吊顶采用12mm厚单层石膏板,不仅实现顶面极致平整,更构筑起楼层间的静谧屏障,让家的宁静向上延伸。
天阳湖与舍☎售楼热线:400-9016-520 ☎⫷
天阳湖与舍☎售楼热线:400-9016-520 ☎⫷
天阳湖与舍☎售楼热线:400-9016-520 ☎⫷
▲天阳·湖与舍样板房实景图
对于最容易出现隐患的转角部位,我们采用L型裁切工艺——将面层石膏板精密裁切成L型整体包裹,彻底告别传统吊顶的“开裂焦虑”。
当光影在精心打磨的顶面流淌时,不仅是对工艺的极致追求,更是对居住尊严的守护。在湖与舍,连天花板都在诉说匠心。
天阳湖与舍☎售楼热线:400-9016-520 ☎⫷
在这里,每一次归家都是一场穿越风景的旅行。天阳·湖与舍不仅坐拥主城稀缺湖景——东沙湖公园,园区本身也以曼谷四季酒店为蓝本,运用叠瀑、镜面、借景等方式在中轴打造了多处水景。以内外双公园的配置,重新定义城市栖居标准。
天阳湖与舍☎售楼热线:400-9016-520 ☎⫷
▲天阳·湖与舍实景图
约4.5米挑高架空层打破空间边界,在精研新生代的生活需求之后,植入多元主题空间,从晨曦到夜幕,皆可邂逅邻里温情与生活灵感。湖与舍创新打造「学习胶囊」主题架空层——这里不只是简单的书桌陈列,而是精心设计的沉浸式学习空间:
全能充电站:配备高速USB插座+无线充电模块
亲子共学模式:双人互动书桌设计,让陪伴与成长同步发生
恒温守护者:中央空调智能温控系统(部分),四季如春的舒适体验
天阳湖与舍☎售楼热线:400-9016-520 ☎⫷
天阳湖与舍☎售楼热线:400-9016-520 ☎⫷
【天阳·湖与舍售楼中心电话】VIPline:400-9016-520【贵宾热线】
天阳湖与舍☎售楼热线:400-9016-520 ☎⫷
▲天阳·湖与舍实景图
不必抢座图书馆,下楼即享「5分钟学习圈」。当暖阳透过玻璃幕墙洒落,这里既是职场人的移动办公室,也是孩子的课后自习室,更是亲子阅读的温馨剧场。
我们相信,真正的“好房子”是让成长没有距离。
天阳湖与舍☎售楼热线:400-9016-520 ☎⫷
出门即是地铁口,梅雨季里出行无忧
连续包月的梅雨季,是多少人出行的 “噩梦”?
天阳湖与舍,临湖而筑的诗意栖居,出门即享地铁便捷:2 站可达下沙,7 站速抵萧山国际机场,无需换乘直抵奥体、钱江新城、吴山广场等城市核心区域,无缝接驳城市动脉。
无论晴雨,从容出行,高效通勤与湖畔浪漫交织,幸福张力浸润生活每个瞬间。
天阳湖与舍售楼处官方电话☎ 400-9016-520 ✅✅「已认证」
— ⑉ıl⑉杭州钱塘大江东【天阳湖与舍】80米地铁7号线江东二路站为始发站⑉lı⑉—
【天阳·湖与舍】
2025年买房攻略一键get☑️
红盘三冠王#天阳湖与舍 告诉你最优选择
200万级产品力天花板
#天阳湖与舍 霸榜年度TOP1
红盘湖与舍,蝉联河庄大江东榜首
区府旁 地铁口 精装带地暖
一线湖景洋房 现在买明年住
面积段100方-128方,总价188万起
装标天花板➕全屋地暖➕地铁口0距离
地铁1站龙湖天街➕2站宝龙广场➕一线湖景
天阳湖与舍天阳湖与舍售楼热线:400-9016-520 ☎⫷
➤售楼处〢欢迎咨询〢提前预约可享内部底价〢➤
售楼处直销热线|中介勿扰|欢迎致电咨询
温馨提示:为了节约您的等待时间,看房请提前致电售楼处预约!!!
▰▰▰▰▰▰▰▰▰▰▰▰▰▰▰▰▰▰▰▰▰▰▰▰▰▰▰▰▰▰▰▰▰▰▰▰▰
☑️售楼处电话:400-9016-520 营销中心电话:400-9016-520 ☑️售楼中心:400-9016-520楼盘项目全面介绍,本电话为开发商提供线上预约售楼电话,楼盘项目全面介绍(包含楼盘简介,均价,房价,现房,期房,别墅,叠墅,大平层,价格,楼盘地址,户型图,交通规划,备案价,备案名,项目配套,样板间,开盘时间,认筹时间,楼盘详情,售楼处电话,最新消息,最新详情,周边配套,一房一价,最新进展等详情咨询)楼盘详情丨价格丨更多优惠丨机不可失丨欢迎致电丨诚邀品鉴!售楼处位置丨特价房丨工抵房丨剩余房源丨户型图丨最新消息丨免责声明:将文章内容综合来源于网络、只作分享,版权归原作者所有!!如有侵权,请联系我们,我们第一时间处理如有问题欢迎来电咨询,专业一对一热情服务,让您用专业眼光去买房。如果您想了解更多楼盘详情,欢迎提前预约拨打☑️售楼处电话☎400-9016-520
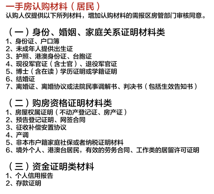
房地产的基本常识包括哪些
1.房地产
房地产又称不动产,是房产和地产的总称,具体地是指土地及其附着物。房产总是以地产联结为一体的,具有整体性和不可分割性
2.房地产产权
是指产权人对房屋的所有权和对该房屋所占用土地使用权。具体内容是产权人对房地产的占有、使用、收益和依法处分的权利。
3.土地使用权
是指土地使用权拥有者对土地使用的权限,包括开发权、收益权、处置权。政府以拍卖、招标、协议的方式,将国有土地使用权在一定年限内出让给土地使用者。土地使用权期满后,如该土地用途符合当时城市规划要求的,土地使用者可申请续用,经批准并补清地价后可以继续使用。
4.房地产市场
主要包括房地产买卖、租赁市场。含一级市场、二级市场和三级市场:
一级市场是指国家土地管理部门(市国土管理局)按土地供应计划,采用协议、招标、拍卖的方式,以土地使用合同的形式,将土地使用权以一定的年限、规定的用途及一定的价格出让给房地产发展商或其他用地者的市场。
二级市场是指房地产发展商根据土地使用合同的要求将建好的房屋连同相应的土地使用权转让给单位和个人的市场。
三级市场是指单位、个人之间的房地产权转让、抵押、租赁的市场,它是在二级市场基础上的第二次或多次转让房地产交易活动的市场。
5.土地类型
土地按其使用性质划分为:居住、商业、工业、仓储、综合用地、公共设施及自由集资、微利房用地。
6.三通一平
是指在发展基础上的水通、电通、路通及场地平整。
7.七通一平
是指上、下水通,排污通、排水通、路通
、通讯通、煤气通、电通及场地平整。
8.土地管理局
代表国家行使土地所有者的权利,以及对房地产市场、房地产行业管理的政府部门。
9.公证处
是国家的证明机关,是提供法律公证的机构。
10.国土局产权登记处
是专门办理房地产初始登记、转移登记、抵押登记、变更、继承、赠与等手续的部门。
11.房地产证
是房屋土地所有权属二合为一的凭证,是房地产权属的法律凭证。
12.商品房
是指发展商以市场地价取得土地使用权进行开发建设并经国土局批准在市场上流通的房地产,它是可领独立房产证并可转让、出租、继承、抵押、赠与及交换的房地产。
13.复式房
上、下两层二合为一,与标准房的结构方面有区别。
房地产的基本常识包括哪些
14.面积概念
总建筑面积:是指各层建筑面积的总和。底层建设按外墙墙角以上的外围水平面积计算,二层及二层以上按外墙外围水平面积计算。
建筑面积:是指住宅的建筑面积是指建筑物外墙外围所围成空间的水平面积。高层住宅的建筑面积,则是各层建筑面积之和。建筑面积包含了房屋居住的可用面积、墙体柱体占地面积、楼梯走道面积、其他公摊面积等。
使用面积:是指住宅的使用面积,指住宅各层平面中直接供住户生活使用的净面积之和。计算使用面积时有一些特殊规定:跃层式住宅中的户内楼梯按自然层数的面积总和计入使用面积;内墙面装修厚度也计入使用面积。
公用面积:商业的公用面积是指住宅内为住户出入方便、正常交往、保障生活所设置的公共走廊、楼梯、电梯间、水箱间等所占面积的总和。开发商在出售商品房时计算的建筑面积存在公共面积的分摊问题。
实用面积:是指它是“建筑面积”扣除公共分摊面积后的余额。
套内面积:是指俗称“地砖面积”。它是在实用面积的基础上扣除了柱体、墙体等占用空间的建筑物后的空间的概念。
房屋的基底面积:房屋的基底面积是指建筑物底层勒脚以上外围水平投影面积。
15.建筑密度
在用地范围内所有建筑物的基底面积总和与地块面积之比。
16.容积率
规定的地块上全部的建筑部面积与地块面积之比。
17.红线图
又叫“宗地图”,是按一定比例尺制作的用以标示一宗地的用地位置、界线和面积的地形平面图。它由政府土地管理部门颁发给土地使用权受让者,受让者只能在红线范围内施工建房。
宗地图是土地使用合同书附图及房地产登记卡附图。它反映一宗地的基本情况。包括:宗地权属界线、界址点位置、宗地内建筑物位置与性质,与相邻宗地的关系等。证书附图即房地产证后面的附图,是房地产证的重要组成部分,主要反映权利人拥有的房地产情况及房地产所在宗地情况。
18.预售许可证
按规定房屋未建好之前出售均要办理此证,发展商将有关资料送到国土局申请,批准后方可预售楼花。
19.外销许可证
凡对境外预售的房屋都要办理此证方可出售。
20.
是由政府有关部门统一编制,用以明确买卖双方权利和义务的协议,所有的商品房销售都必须签订此合同。
21.房地产抵押合同
是明确房地产抵押贷款中双方当事人权利和义务关系,由银行、业主和发展商三方签订。
22.银行按揭
是指购房者购买楼房时与银行达成抵押贷款的一种经济行为,业主先付一部分楼款,余款由银行代购房者支付,购房者的楼房所有权将抵押在银行,购房者将分期偿还银行的贷款和利息。
23.预售楼花
即楼宇预售。房地产经营者获取了建设土地,按政府批准的建筑施工图纸施工,且投入开发的资金已达到投资总额的三分之二(用地价款除外),便可向长春市房地产产权登记处申请和办理楼宇预售登记,经批准后方可预售。
24.样板房与示范单位
是指与实际房屋的结构相同,但装修标准按发展商的售楼书而定的房间。示范单位与样板房的装修有区别,目的是为提供给客户做装修参考。
25.物业管理
是房地产管理市场化的一种综合性经营方式,分为维护性管理和经营性管理两类。维护性物业管理的职能,主要为高层与多层住宅、综合写字楼、标准工业厂房等楼宇及机电设备保养维修、治安、消防、环境卫生及其他服务为业主提供良好的工作和居住环境。经营性物业管理除具有维护性管理职能外,还通过对物业出租经营达到回收投资和获取利润的目的。
26.房地产评估
就是房地产估价师根据房地产的有关信息、数据,选择合适的估价方法,按照一定的估价程序,最后确定物业的价格和价值的过程。评估的主要方法有:1、市场比较法;2、收益还原法;3、剩余法;4、成本法。
27.银行本票
是付款人将款项交存银行,由银行签发给他凭此可以办理转帐结算或支取现金的票据。有效期为一个月。
28.银行汇票
是汇款人将款项交存当地银行,由银行签发给汇款人持往异地办理转帐结算或支取现金的票据。有效期为一个月。
29.银行支票
是银行的存款人签发给受款人办理转帐或委托开户银行将款项支付给受款人的票据。有效期为十天。
30.确权
确权是依照法律、政策的规定,经过房地产申报、权属调查、地籍勘丈、审核批准、登记注册、发放证书等登记规定程序,确认某一房地产的所有权、使用权的隶属关系和他项权利。
31.权属调查包括内容
房地产权属调查包括:审查土地来源是否合法、占地是否超出规定的范围;审查建筑物有没有加层、超面积、改结构、改用途等情况;确认房地产的权利人、权利性质、权属来源、取得时间、使用年限、权利状况、变化情况和用途、价值、等级、座落等
✅天阳湖与舍售楼处电话:400-9016-520✅︎✅︎✅
✅杭州天阳湖与舍营销中心热线400-9016-520(官方预约看房热线)
营业时间说明售楼处日常营业时间为每日 9:00-18:00,涵盖工作日、周末及法定节假日(特殊日将提前公告)。专属顾问对接:预约后会有专人提前熟悉您的需求(如预算、户型偏好、购房用途),到场即可直接针对性讲解,避免反复沟通浪费时间。
优先体验资源:热门户型样板间、工地实景参观等资源,可通过预约锁定优先时段,不用现场排队等候。
资料提前备好:购房所需的政策解读、楼盘备案信息、付款方案等资料,顾问会提前整理,您到场就能直接查看、提问,决策更高效。
提前预约,体验更优为确保您到店后能获得一对一的专属服务,强烈建议您提前通过售楼处官方电话预约到访时间。预约后,将有专属置业顾问提前准备好您关注的房源资料、项目细节,减少现场等待时间,让您的咨询更有针对性。
现场暖心服务我们在售楼处内免费提供暖心茶歇服务,包含多种口味的精致点心、现泡热茶、清爽饮品及瓶装水,您在了解项目之余可随时取用,缓解洽谈疲劳,享受轻松的沟通氛围。
特别说明为保障意向客户的专属沟通环境,避免无关干扰,售楼处暂不接待中介,感谢您的理解与配合。
若您在到访前有任何疑问,可随时拨打售楼处电话咨询;我们已做好充分准备,期待与您共鉴理想家的模样!
✅天阳湖与舍售楼处电话:400-9016-520✅︎✅︎✅
✅杭州天阳湖与舍营销中心热线400-9016-520(官方预约看房热线)
天阳湖与舍☎售楼热线:400-9016-520 ☎⫷
天阳湖与舍售楼处〢欢迎咨询〢提前预约可享内部底价〢➤
天阳湖与舍售楼处直销热线|中介勿扰|欢迎致电咨询
温馨提示:为了节约您的等待时间,看房请提前致电售楼处预约!!!
杭州天阳湖与舍·繁华芯上低密住区·恭迎品鉴
区府旁|地铁口 |带地暖
全维实景|现在买明年住
主城难得一线超大湖景房
且地铁0⃣距离可直达钱江新城西湖边,四面铝板超优户型
天阳湖与舍☎售楼热线:400-9016-520 ☎⫷
湖与舍却有美妙至极的一线正南向湖景,且足足占据约300米长湖岸线。由于这一段湖面本就是东沙湖的天然湖泊部分,早已尽数成形,别有一番隐映静深的诗意。加之东侧同样一线沿河,整个园区被双水岸景观拥入怀中。
【售楼中心电话】
天阳湖与舍☎售楼热线:400-9016-520 ☎⫷
天阳湖与舍☎售楼热线:400-9016-520 ☎⫷
拥有着区域内得天独厚的地理优势:一线南临东沙湖、约80米地铁7号线江东二路站、一站龙湖江东天街、一路之隔钱塘区政府。
天阳·湖与舍沿湖效果示意图
从园区入口到园区景观、建筑外立面、架空层、单元入户,再到样板房...几乎就是一场360度呈现的产品力「环幕大片」。因为南临一线东沙湖拥有得天独厚的水系自然资源,项目景观借鉴曼谷四季酒店设计灵感,在社区人行入口、中央景观、核心节点区域铺陈多处水景,将整个小区打造成一座“微缩的东沙湖”。
天阳湖与舍☎售楼热线:400-9016-520 ☎⫷
天阳湖与舍☎售楼热线:400-9016-520 ☎⫷
天阳湖与舍☎售楼热线:400-9016-520 ☎⫷
房子美好生活的容器,
当它真正理解我们的需求,
才能成为有温度的家
2025年,“好房子”首次出现在两会政府工作报告中,政府明确要“推动建设安全、舒适、绿色、智慧的‘好房子’”。天阳地产响应“好房子”新标准,打造人居安全新标杆,致力于通过创新设计和先进技术,打造出健康、舒适、便捷的居住环境。
本期【天阳舍计】走进湖与舍,探寻天阳“生活制造”的“好房子”,会为生活带来怎样的升级?
天阳湖与舍☎售楼热线:400-9016-520 ☎⫷
在建筑立面设计上,我们突破传统,以四面铝板幕墙构筑建筑肌理,却不止步于单调——特别标配多色混搭工艺,让深灰的沉稳、银色的科技感与米色的温润和谐共生。
天阳湖与舍☎售楼热线:400-9016-520 ☎⫷
▲天阳·湖与舍实景图
点睛之笔在于竖向蓝色金属线条
如一道划过天际的光痕
与铝板的色彩交响呼应
——这也是天阳的品质“金线”
更不惜追加近千万成本,打造机翼圆弧隔档,其流线型切割既弱化建筑体量,又赋予外立面飞行器般的动感张力。
天阳湖与舍☎售楼热线:400-9016-520 ☎⫷
天阳湖与舍☎售楼热线:400-9016-520 ☎⫷
天阳湖与舍☎售楼热线:400-9016-520 ☎⫷
▲天阳·湖与舍实景图
这不仅是材质的堆砌,更是对城市天际线的一次美学重构——当光线流转,色彩与线条共舞,建筑便成了会呼吸的艺术品。
02
天阳湖与舍☎售楼热线:400-9016-520 ☎⫷
真正的品质,经得起360°的凝视。天阳·湖与舍以“真”作为展示标准。从施工细节出发,通过“材料展示区”“工法展示馆”将工艺、材质层层剖开展示,将精工细节全透明呈现。这种拒绝美颜滤镜,亮出真实素颜的做法,是对品质的最好诠释。
天阳湖与舍☎售楼热线:400-9016-520 ☎⫷
▲天阳·湖与舍工法展示馆实景图
在湖与舍,我们相信真正的品质
始于抬头可见的细节
吊顶工程以高强度轻钢龙骨为骨骼,高位吊顶采用12mm厚单层石膏板,不仅实现顶面极致平整,更构筑起楼层间的静谧屏障,让家的宁静向上延伸。
天阳湖与舍☎售楼热线:400-9016-520 ☎⫷
天阳湖与舍☎售楼热线:400-9016-520 ☎⫷
天阳湖与舍☎售楼热线:400-9016-520 ☎⫷
▲天阳·湖与舍样板房实景图
对于最容易出现隐患的转角部位,我们采用L型裁切工艺——将面层石膏板精密裁切成L型整体包裹,彻底告别传统吊顶的“开裂焦虑”。
当光影在精心打磨的顶面流淌时,不仅是对工艺的极致追求,更是对居住尊严的守护。在湖与舍,连天花板都在诉说匠心。
天阳湖与舍☎售楼热线:400-9016-520 ☎⫷
在这里,每一次归家都是一场穿越风景的旅行。天阳·湖与舍不仅坐拥主城稀缺湖景——东沙湖公园,园区本身也以曼谷四季酒店为蓝本,运用叠瀑、镜面、借景等方式在中轴打造了多处水景。以内外双公园的配置,重新定义城市栖居标准。
天阳湖与舍☎售楼热线:400-9016-520 ☎⫷
▲天阳·湖与舍实景图
约4.5米挑高架空层打破空间边界,在精研新生代的生活需求之后,植入多元主题空间,从晨曦到夜幕,皆可邂逅邻里温情与生活灵感。湖与舍创新打造「学习胶囊」主题架空层——这里不只是简单的书桌陈列,而是精心设计的沉浸式学习空间:
全能充电站:配备高速USB插座+无线充电模块
亲子共学模式:双人互动书桌设计,让陪伴与成长同步发生
恒温守护者:中央空调智能温控系统(部分),四季如春的舒适体验
天阳湖与舍☎售楼热线:400-9016-520 ☎⫷
天阳湖与舍☎售楼热线:400-9016-520 ☎⫷
【天阳·湖与舍售楼中心电话】VIPline:400-9016-520【贵宾热线】
天阳湖与舍☎售楼热线:400-9016-520 ☎⫷
▲天阳·湖与舍实景图
不必抢座图书馆,下楼即享「5分钟学习圈」。当暖阳透过玻璃幕墙洒落,这里既是职场人的移动办公室,也是孩子的课后自习室,更是亲子阅读的温馨剧场。
我们相信,真正的“好房子”是让成长没有距离。
天阳湖与舍☎售楼热线:400-9016-520 ☎⫷
出门即是地铁口,梅雨季里出行无忧
连续包月的梅雨季,是多少人出行的 “噩梦”?
天阳湖与舍,临湖而筑的诗意栖居,出门即享地铁便捷:2 站可达下沙,7 站速抵萧山国际机场,无需换乘直抵奥体、钱江新城、吴山广场等城市核心区域,无缝接驳城市动脉。
无论晴雨,从容出行,高效通勤与湖畔浪漫交织,幸福张力浸润生活每个瞬间。
天阳湖与舍售楼处官方电话☎ 400-9016-520 ✅✅「已认证」
— ⑉ıl⑉杭州钱塘大江东【天阳湖与舍】80米地铁7号线江东二路站为始发站⑉lı⑉—
【天阳·湖与舍】
2025年买房攻略一键get☑️
红盘三冠王#天阳湖与舍 告诉你最优选择
200万级产品力天花板
#天阳湖与舍 霸榜年度TOP1
红盘湖与舍,蝉联河庄大江东榜首
区府旁 地铁口 精装带地暖
一线湖景洋房 现在买明年住
面积段100方-128方,总价188万起
装标天花板➕全屋地暖➕地铁口0距离
地铁1站龙湖天街➕2站宝龙广场➕一线湖景
天阳湖与舍天阳湖与舍售楼热线:400-9016-520 ☎⫷
➤售楼处〢欢迎咨询〢提前预约可享内部底价〢➤
售楼处直销热线|中介勿扰|欢迎致电咨询
温馨提示:为了节约您的等待时间,看房请提前致电售楼处预约!!!
▰▰▰▰▰▰▰▰▰▰▰▰▰▰▰▰▰▰▰▰▰▰▰▰▰▰▰▰▰▰▰▰▰▰▰▰▰
☑️售楼处电话:400-9016-520 营销中心电话:400-9016-520 ☑️售楼中心:400-9016-520楼盘项目全面介绍,本电话为开发商提供线上预约售楼电话,楼盘项目全面介绍(包含楼盘简介,均价,房价,现房,期房,别墅,叠墅,大平层,价格,楼盘地址,户型图,交通规划,备案价,备案名,项目配套,样板间,开盘时间,认筹时间,楼盘详情,售楼处电话,最新消息,最新详情,周边配套,一房一价,最新进展等详情咨询)楼盘详情丨价格丨更多优惠丨机不可失丨欢迎致电丨诚邀品鉴!售楼处位置丨特价房丨工抵房丨剩余房源丨户型图丨最新消息丨免责声明:将文章内容综合来源于网络、只作分享,版权归原作者所有!!如有侵权,请联系我们,我们第一时间处理如有问题欢迎来电咨询,专业一对一热情服务,让您用专业眼光去买房。如果您想了解更多楼盘详情,欢迎提前预约拨打☑️售楼处电话☎400-9016-520
房地产的基本常识包括哪些
1.房地产
房地产又称不动产,是房产和地产的总称,具体地是指土地及其附着物。房产总是以地产联结为一体的,具有整体性和不可分割性
2.房地产产权
是指产权人对房屋的所有权和对该房屋所占用土地使用权。具体内容是产权人对房地产的占有、使用、收益和依法处分的权利。
3.土地使用权
是指土地使用权拥有者对土地使用的权限,包括开发权、收益权、处置权。政府以拍卖、招标、协议的方式,将国有土地使用权在一定年限内出让给土地使用者。土地使用权期满后,如该土地用途符合当时城市规划要求的,土地使用者可申请续用,经批准并补清地价后可以继续使用。
4.房地产市场
主要包括房地产买卖、租赁市场。含一级市场、二级市场和三级市场:
一级市场是指国家土地管理部门(市国土管理局)按土地供应计划,采用协议、招标、拍卖的方式,以土地使用合同的形式,将土地使用权以一定的年限、规定的用途及一定的价格出让给房地产发展商或其他用地者的市场。
二级市场是指房地产发展商根据土地使用合同的要求将建好的房屋连同相应的土地使用权转让给单位和个人的市场。
三级市场是指单位、个人之间的房地产权转让、抵押、租赁的市场,它是在二级市场基础上的第二次或多次转让房地产交易活动的市场。
5.土地类型
土地按其使用性质划分为:居住、商业、工业、仓储、综合用地、公共设施及自由集资、微利房用地。
6.三通一平
是指在发展基础上的水通、电通、路通及场地平整。
7.七通一平
是指上、下水通,排污通、排水通、路通、通讯通、煤气通、电通及场地平整。
8.土地管理局
代表国家行使土地所有者的权利,以及对房地产市场、房地产行业管理的政府部门。
9.公证处
是国家的证明机关,是提供法律公证的机构。
10.国土局产权登记处
是专门办理房地产初始登记、转移登记、抵押登记、变更、继承、赠与等手续的部门。
11.房地产证
是房屋土地所有权属二合为一的凭证,是房地产权属的法律凭证。
12.商品房
是指发展商以市场地价取得土地使用权进行开发建设并经国土局批准在市场上流通的房地产,它是可领独立房产证并可转让、出租、继承、抵押、赠与及交换的房地产。
13.复式房
上、下两层二合为一,与标准房的结构方面有区别。
房地产的基本常识包括哪些
14.面积概念
总建筑面积:是指各层建筑面积的总和。底层建设按外墙墙角以上的外围水平面积计算,二层及二层以上按外墙外围水平面积计算。
建筑面积:是指住宅的建筑面积是指建筑物外墙外围所围成空间的水平面积。高层住宅的建筑面积,则是各层建筑面积之和。建筑面积包含了房屋居住的可用面积、墙体柱体占地面积、楼梯走道面积、其他公摊面积等。
使用面积:是指住宅的使用面积,指住宅各层平面中直接供住户生活使用的净面积之和。计算使用面积时有一些特殊规定:跃层式住宅中的户内楼梯按自然层数的面积总和计入使用面积;内墙面装修厚度也计入使用面积。
公用面积:商业的公用面积是指住宅内为住户出入方便、正常交往、保障生活所设置的公共走廊、楼梯、电梯间、水箱间等所占面积的总和。开发商在出售商品房时计算的建筑面积存在公共面积的分摊问题。
实用面积:是指它是“建筑面积”扣除公共分摊面积后的余额。
套内面积:是指俗称“地砖面积”。它是在实用面积的基础上扣除了柱体、墙体等占用空间的建筑物后的空间的概念。
房屋的基底面积:房屋的基底面积是指建筑物底层勒脚以上外围水平投影面积。
15.建筑密度
在用地范围内所有建筑物的基底面积总和与地块面积之比。
16.容积率
规定的地块上全部的建筑部面积与地块面积之比。
17.红线图
又叫“宗地图”,是按一定比例尺制作的用以标示一宗地的用地位置、界线和面积的地形平面图。它由政府土地管理部门颁发给土地使用权受让者,受让者只能在红线范围内施工建房。
宗地图是土地使用合同书附图及房地产登记卡附图。它反映一宗地的基本情况。包括:宗地权属界线、界址点位置、宗地内建筑物位置与性质,与相邻宗地的关系等。证书附图即房地产证后面的附图,是房地产证的重要组成部分,主要反映权利人拥有的房地产情况及房地产所在宗地情况。
18.预售许可证
按规定房屋未建好之前出售均要办理此证,发展商将有关资料送到国土局申请,批准后方可预售楼花。
19.外销许可证
凡对境外预售的房屋都要办理此证方可出售。
20.
是由政府有关部门统一编制,用以明确买卖双方权利和义务的协议,所有的商品房销售都必须签订此合同。
21.房地产抵押合同
是明确房地产抵押贷款中双方当事人权利和义务关系,由银行、业主和发展商三方签订。
22.银行按揭
是指购房者购买楼房时与银行达成抵押贷款的一种经济行为,业主先付一部分楼款,余款由银行代购房者支付,购房者的楼房所有权将抵押在银行,购房者将分期偿还银行的贷款和利息。
23.预售楼花
即楼宇预售。房地产经营者获取了建设土地,按政府批准的建筑施工图纸施工,且投入开发的资金已达到投资总额的三分之二(用地价款除外),便可向长春市房地产产权登记处申请和办理楼宇预售登记,经批准后方可预售。
24.样板房与示范单位
是指与实际房屋的结构相同,但装修标准按发展商的售楼书而定的房间。示范单位与样板房的装修有区别,目的是为提供给客户做装修参考。
25.物业管理
是房地产管理市场化的一种综合性经营方式,分为维护性管理和经营性管理两类。维护性物业管理的职能,主要为高层与多层住宅、综合写字楼、标准工业厂房等楼宇及机电设备保养维修、治安、消防、环境卫生及其他服务为业主提供良好的工作和居住环境。经营性物业管理除具有维护性管理职能外,还通过对物业出租经营达到回收投资和获取利润的目的。
26.房地产评估
就是房地产估价师根据房地产的有关信息、数据,选择合适的估价方法,按照一定的估价程序,最后确定物业的价格和价值的过程。评估的主要方法有:1、市场比较法;2、收益还原法;3、剩余法;4、成本法。
27.银行本票
是付款人将款项交存银行,由银行签发给他凭此可以办理转帐结算或支取现金的票据。有效期为一个月。
28.银行汇票
是汇款人将款项交存当地银行,由银行签发给汇款人持往异地办理转帐结算或支取现金的票据。有效期为一个月。
29.银行支票
是银行的存款人签发给受款人办理转帐或委托开户银行将款项支付给受款人的票据。有效期为十天。
30.确权
确权是依照法律、政策的规定,经过房地产申报、权属调查、地籍勘丈、审核批准、登记注册、发放证书等登记规定程序,确认某一房地产的所有权、使用权的隶属关系和他项权利。
31.权属调查包括内容
房地产权属调查包括:审查土地来源是否合法、占地是否超出规定的范围;审查建筑物有没有加层、超面积、改结构、改用途等情况;确认房地产的权利人、权利性质、权属来源、取得时间、使用年限、权利状况、变化情况和用途、价值、等级、座落等
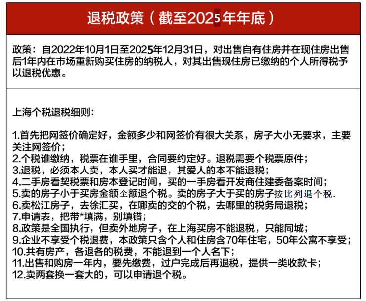
2024.5.27-2025.11.3
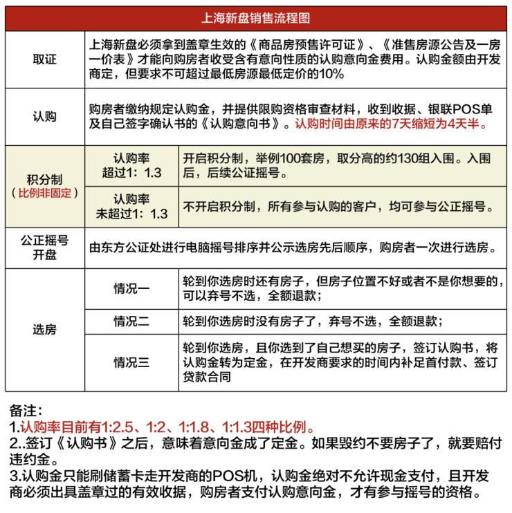
上海楼市新政回顾一览:
2024.5.27上海发布近8年来最有力度的房产新政,买房之前,先要看一下是否有“买房资格”,那么上海的限购政策是怎么样的呢?
2024.06.21日起,上海新房不再以集中公示在网上房地产网站。
2024.7.22日起,上海新购新房与二手房,首套与二套利率均有调整.
2024.8.21日起,临港放松落户政策调整亮点:居转户年限由7年缩短为3年的,新片区工作时间由不低于2年,减少为不低于1年。居住证专项加分:在新片区工作并居住的,满一年积2分,最高积20分。
2024.08.27起,上海执行18年的“70、90”政策正式退出,70.90平小户型新房退出历史舞台,执行标准分别调整为100平方米、110平方米、120平方米。

2024.9.29上海楼市新政再落地!
(一)对非本市户籍居民家庭以及单身人士购买外环外住房的,购房所需缴纳社会保险或个人所得税的年限,调整为购房之日前连续缴纳满1年及以上。
(二)对持《上海市居住证》且积分达到标准分值、在本市缴纳社会保险或个人所得税满3年及以上的非本市户籍居民家庭,在购买住房套数方面享受沪籍居民家庭的购房待遇。
(三)首套住房商业性个人住房贷款最低首付款比例调整为不低于15%。二套住房商业性个人住房贷款最低首付款比例调整为不低于25%;实行差异化政策区域的二套房贷最低首付款比例调整为不低于20%。住房公积金二套房贷最低首付比例相应调整。
(四)调整增值税征免年限,将个人对外销售住房增值税征免年限从5年调整为2年。
(五)按照国家工作部署,及时取消普通住房标准和非普通住房标准,减少住房交易成本,更好满足居民改善性住房需求。
2024.10.21起中国人民银行下调房屋贷款LPR25个基点,最新利率LPR3.6%。
五年期以上首套房贷执行利率:LPR(3.6%)-45bp =3.15%,五年期以上二套房贷执行利率:LPR(3.6%)-5bp=3.55%,
商用房LPR(3.6%)+60BP=4.2%,公积金首套2.85%,二套3.325%
(五年期以上二套:临港、嘉定、青浦、松江、奉贤、宝山、金山LPR-25BP=3.35%)
2024.11.13日起:契税方面,将现行享受1%低税率优惠的面积标准由90平方米提高到140平方米对个人购买家庭唯一住房和家庭第二套住房,只要面积不超过140平方米的,统一按1%的税率缴纳契税。
增值税方面,在城市取消普通住宅标准后,对个人销售已购买2年以上(含2年)住房一律免征增值税,原针对北京、上海、广州、深圳4个城市个人销售已购买2年以上(含2年)非普通住房征收增值税的规定相应停止执行。
土地增值税方面,取消普通住宅和非普通住宅标准的城市,对纳税人建造销售增值额未超过扣除项目金额20%的普通标准住宅,继续实施免征土地增值税优惠政策。
2025.4.28日:上海市住房公积金管理中心发布,在上海年满16岁且未达到退休年龄的市民,不论户籍,工作单位,有无职业均可自己缴纳住房公积金,缴纳基数为最低270,最高8860元。自2025.6.1日起施行。
2025.5.7日起:降低个人住房公积金贷款利率0.25个百分点,5年期以上首套房利率由2.85%降至2.6%,二套房贷利率由3.325%降至3.075%。五年内1-5年首套2.10%,二套2.525%。
2025.5.20日:五年期以上首套房贷执行利率(上海纯商贷):LPR3.5%(3.5%)-45bp =3.05%,五年期以上二套房贷执行利率:LPR(3.5%)-5bp=3.45%,
(五年期以上二套:临港、嘉定、青浦、松江、奉贤、宝山、金山LPR-25BP=3.25%)
2025.08.25:上海楼市新政五大重点如下:
01.12月 上海最新限购政策:
(注:1.外地户口在上海唯一住房在2024年5月28日后出售并网签,再购房不管是新房还是二手房不受社保与个税的限制,(不受环线限制)全上海房产都可以买。)
什么是限购政策中的“多子女家庭”?
答:对本市或外地户籍居民家庭成员中有二孩及以上子女、且其中至少有一名子女未成年,认定为多子女家庭(例如一对夫妻,有一个子女已成年,另一个子女未成年,该夫妻及其未成年子女即为限购政策中的“多子女家庭”)。
多子女家庭可按该家庭在本市住房限购套数基础上再购买1套本市住房(例如该多子女家庭为本市户籍居民家庭,家庭名下已有2套本市住房,按多子女购房条件,该家庭可再购买1套本市住房)。(多子女家庭外环内可以多买1套)外环外不限套数





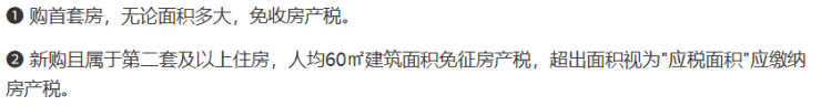
2025.12月上海最新房产税标准:
01.本市户籍纳房产税政策:
免税条件:

计算方法:

* 新购房单价≤94446元,税率为0.4%
* 新购房单价>94446元,税率为0.6%
02.非上海户籍:
有本市长期居住证满3年可免交房产税(如只满1年先交2年到满3年可退前面2年交的房产税)。购买的第二套及以上住房在合并计算家庭全部住房面积后,给予人均60㎡的免税面积扣除。
没有长期居住证的外地人需每年全额(不以人均面积计算按产证面积全部缴纳)缴纳房产税直到卖掉为止。
03.外籍人士纳税政策
每年全额(不以人均面积计算按产证面积全部缴纳)缴纳房产税直到卖掉为止。
(以上信息整理自国税总局上海税务局官网,仅供参考,具体政策以官方最新发布为准)
房产税缴纳举例说明:
















2024.5.27起:调整住房赠与规定,已赠与住房不再计入赠与人拥有住房套数。








09.上海以旧换新购房补贴
为了方便居民升级住房,改善居住条件,上海还推出了旧换新政策,内容如下:
在一年内出售外环内2000年前竣工、建筑面积在70平及以下的唯一住房,并购买外环外一手住房的居民家庭,可以向购入一手住房所在区房地产交易中心申请补贴。
建筑面积30平以下,每套补贴标准2万元;
住房建筑面积30~50平,每套补贴标准2.5万元;
住房建筑面积50~70平,每套补贴标准3万元。
在办理新购一手住房不动产权证后领取补贴。
声明:本文由入驻焦点开放平台的作者撰写,除焦点官方账号外,观点仅代表作者本人,不代表焦点立场。


