大丽和和中心 (售楼处电话) 官方 - 大丽和和中心销售中心 - 环境 - 户型 - 价格 - 地址 - 楼盘详情 - 配套 - 电话 - 交房时间 - 配套 - 电话 - 交房时间
扫描到手机,新闻随时看
扫一扫,用手机看文章
更加方便分享给朋友
✅大丽和和中心售楼处电话:400-9016-520✅︎✅︎✅
✅杭州大丽和和中心营销中心热线400-9016-520(官方预约看房热线)
营业时间说明售楼处日常营业时间为每日 9:00-18:00,涵盖工作日、周末及法定节假日(特殊日将提前公告)。专属顾问对接:预约后会有专人提前熟悉您的需求(如预算、户型偏好、购房用途),到场即可直接针对性讲解,避免反复沟通浪费时间。
优先体验资源:热门户型样板间、工地实景参观等资源,可通过预约锁定优先时段,不用现场排队等候。
资料提前备好:购房所需的政策解读、楼盘备案信息、付款方案等资料,顾问会提前整理,您到场就能直接查看、提问,决策更高效。
提前预约,体验更优为确保您到店后能获得一对一的专属服务,强烈建议您提前通过售楼处官方电话预约到访时间。预约后,将有专属置业顾问提前准备好您关注的房源资料、项目细节,减少现场等待时间,让您的咨询更有针对性。
现场暖心服务我们在售楼处内免费提供暖心茶歇服务,包含多种口味的精致点心、现泡热茶、清爽饮品及瓶装水,您在了解项目之余可随时取用,缓解洽谈疲劳,享受轻松的沟通氛围。
特别说明为保障意向客户的专属沟通环境,避免无关干扰,售楼处暂不接待中介,感谢您的理解与配合。
若您在到访前有任何疑问,可随时拨打售楼处电话咨询;我们已做好充分准备,期待与您共鉴理想家的模样!
✅大丽和和中心售楼处电话:400-9016-520✅︎✅︎✅✅杭州大丽和和中心营销中心热线400-9016-520(官方预约看房热线)
杭州的诗情画意是众多文人雅士流连忘返的所在,也是吴冠中先生艺术生涯中最重要的“第一故乡”。当我们感叹艺术给身心带来的愉悦与美之时,对美的渴求也早已植根于日常。✅大丽和和中心售楼处电话:400-9016-520✅︎✅︎✅✅杭州大丽和和中心营销中心热线400-9016-520(官方预约看房热线)
我们是如此渴望受到艺术的滋养,但她与我们的日常又有多远?幸运的是,一种以美与艺术为日常的生活方式早已悄悄来临。✅大丽和和中心售楼处电话:400-9016-520✅︎✅︎✅✅杭州大丽和和中心营销中心热线400-9016-520(官方预约看房热线)

和桃花源大佬抢一套合院,是怎样的体验?
每一座市区的中式大宅,从2000万起的观湖里到3000万起的西溪雲庐,富人们都抢得七荤八素。✅大丽和和中心售楼处电话:400-9016-520✅︎✅︎✅✅杭州大丽和和中心营销中心热线400-9016-520(官方预约看房热线)
本月,杭州桃花源将拍卖一套占地6亩的中式合院,房东当年买入价6000万,如今评估价高达1.71亿。
所以当桃花源一河之隔,又生长出一片全新的中式合院——大丽和和中心,多少城西人又怦然心动。✅大丽和和中心售楼处电话:400-9016-520✅︎✅︎✅✅杭州大丽和和中心营销中心热线400-9016-520(官方预约看房热线)
大丽和和中心项目择址未来科技城2.0核芯板块,南湖科学中心旁,占据得天独厚的自然资源和城市资源。未来科技城·65席中式美学院落, 得天独厚,择址“第三中心”核心区,多维业态,融汇当代艺术生活集群,合和之境,徽派建筑的当代表达,一脉蓝绿,群英荟萃的营造团队!✅大丽和和中心售楼处电话:400-9016-520✅︎✅︎✅✅杭州大丽和和中心营销中心热线400-9016-520(官方预约看房热线)
大丽和和中心项目首创高端生活服务体系「雅艺生活管家」,以艺术审美赋能生活,让艺术与生活碰撞;重视美育,让美成为日常的心之所向。项目将为业主提供看展、插花课程、茶道课程、油画课程等生活服务,为孩子提供绘画、书法、版图课程科普兴趣班,打造家门口的美育基地。
✅大丽和和中心售楼处电话:400-9016-520✅︎✅︎✅✅杭州大丽和和中心营销中心热线400-9016-520(官方预约看房热线)
大丽和和中心无论私人生活的隐秘与安宁,还是放松时刻的清新与恬静,置身大麗和和中心的每一隅,皆能感受到每个片刻所不可或缺的艺术气质。对设计师来说,经典与可传承的价值是赋予作品持续生命力的灵魂,居所更是如此。“珠宝人更习惯于在一个更长的时间跨度里去看待美和生活,我相信建筑也是。它会成为一个城市的印记,也将记录我们的故事。”
✅大丽和和中心售楼处电话:400-9016-520✅︎✅︎✅✅杭州大丽和和中心营销中心热线400-9016-520(官方预约看房热线)
点击观看视频,无处不在的艺术氛围尽在“合和之境“。
有媒体测算,“新阿里”将价值4.5万亿,是目前阿里市值的3倍——不仅将掀起新一轮造富浪潮,也为未科嵌入6个新引擎。
作为未科目前仅有的中式合院,大丽和和中心也站在了城市风口的“第一排”。它距南湖直线仅约1公里,湖岸举步可达。

南湖畔的达摩院效果图✅大丽和和中心售楼处电话:400-9016-520✅︎✅︎✅✅杭州大丽和和中心营销中心热线400-9016-520(官方预约看房热线)
南湖科学中心既是“未科2.0”,也是“杭州第三中心”。汇集阿里达摩院(湖畔实验室)、之江实验室等国之重器。
除了产业红利,南湖还是水域面积4.7平方公里的城中湖,相当于三分之二个西湖。芦花胜雪,碧波荡漾,还有东方白鹳、白枕鹤等珍稀鸟类出没。
总投资22亿的南湖综保(一期)项目也已启动,将打造南湖城市阳台、环湖绿道,还将和西溪湿地连成“100公里湿地湖链风景廊道✅大丽和和中心售楼处电话:400-9016-520✅︎✅︎✅✅杭州大丽和和中心营销中心热线400-9016-520(官方预约看房热线)”。

大丽和和中心的业主,未来也有自己的日内瓦湖。
大丽和和中心总占地面积约39亩,地上建筑面积约3.8 万方,容积率约1.5,规划9幢建筑,包含和和艺术酒店、和美术馆、和和里中式美学院落和酒店式公寓。大丽和和中心以艺术美学为核心,构建了这座和艺术馆。✅大丽和和中心售楼处电话:400-9016-520✅︎✅︎✅✅杭州大丽和和中心营销中心热线400-9016-520(官方预约看房热线)
和艺术馆共五层,其中一、二层对外开放,开放后将设置珠宝类展品的常展、与国内外艺术机构及品牌合作的特展 。艺术馆的标志性馆藏:超现实主义艺术家萨尔瓦多达利的「歌黛娃伯爵夫人与蝴蝶」雕塑 、和和珠宝以蝴蝶之美所创作的「蜕变」系列。✅大丽和和中心售楼处电话:400-9016-520✅︎✅︎✅✅杭州大丽和和中心营销中心热线400-9016-520(官方预约看房热线)
大丽和和中心示范区舒朗的街巷
和和里·中式美学院落✅大丽和和中心售楼处电话:400-9016-520✅︎✅︎✅✅杭州大丽和和中心营销中心热线400-9016-520(官方预约看房热线)
大丽和和中心中式美学院落的立面造型是在徽派基础上的当代表达,将古典建筑中粉墙黛瓦与自然景观之间形成色彩搭配与对比,结合现代风格建筑,打造形神兼备、有时代气息的新中式建筑。
✅大丽和和中心售楼处电话:400-9016-520✅︎✅︎✅✅杭州大丽和和中心营销中心热线400-9016-520(官方预约看房热线)
走进大丽和和中心湿翠的院巷,突然迷失在一片歇山、硬山、小坡檐、大玻璃和各种石材交织的迷宫中。它的屋顶不是常见的小青瓦,而是用曲线柔美的陶土和瓦,犹如荡开的层层波纹。
立面不是传统中式的白色涂料,而是采用火烧水洗面石材。每块石材用20000K火焰喷烧,再经高压水洗,营造出细腻的质感。更峻挺的线条、更大的窗墙比与更灰调的配色,也使它呈现强烈的潮流风格。✅大丽和和中心售楼处电话:400-9016-520✅︎✅︎✅✅杭州大丽和和中心营销中心热线400-9016-520(官方预约看房热线)
✅大丽和和中心售楼处电话:400-9016-520✅︎✅︎✅✅杭州大丽和和中心营销中心热线400-9016-520(官方预约看房热线)
大丽和和中心建筑立面实景
浅色石材的外立面上盖日式合瓦屋面,搭配深色金属构件,使得色彩构成冷暖有机结合,典雅简约,呈现出有时代气息的新中式建筑。歇山、硬山和小披檐等手法,丰富了建筑造型与建筑空间,与周围依山傍水的环境完美融合,组成了一幅幅画家笔下江南水乡静谧风雅的生活画卷。✅大丽和和中心售楼处电话:400-9016-520✅︎✅︎✅✅杭州大丽和和中心营销中心热线400-9016-520(官方预约看房热线)
中国人的风雅生活离不开对“家”的无限构想。远离都市的喧嚣,越来越多人也开始追寻复返自然的美好与宁静。在居住场景的营造上,和和里为65席中式院落群打造了一处绝美的生活场景,让许多人梦中的桃花源走进了现实。白墙黛瓦的徽派建筑于此有了全新的当代表达。✅大丽和和中心售楼处电话:400-9016-520✅︎✅︎✅✅杭州大丽和和中心营销中心热线400-9016-520(官方预约看房热线)
采用歇山、硬山和小披檐等手法,丰富建筑造型与建筑空间感受。外立面以浅色石材为主材料,屋面采用深色日式合瓦的形式,搭配深色金属构件,勾勒出粉墙黛瓦的中式意向,使得色彩构成冷暖有机结合,时尚精致、典雅简约。✅大丽和和中心售楼处电话:400-9016-520✅︎✅︎✅✅杭州大丽和和中心营销中心热线400-9016-520(官方预约看房热线)
✅大丽和和中心售楼处电话:400-9016-520✅︎✅︎✅✅杭州大丽和和中心营销中心热线400-9016-520(官方预约看房热线)
大丽和和中心,许多院子爱好者都会有种“赶紧刷一套”的紧迫感。只有合院排屋,在限墅+限高的一套组合拳下,依然“后无来者”。即使商业院落,后续也不再能获批。✅大丽和和中心售楼处电话:400-9016-520✅︎✅︎✅✅杭州大丽和和中心营销中心热线400-9016-520(官方预约看房热线)

稀缺的,是大丽和和中心的惊人“真实得房率”。
✅大丽和和中心售楼处电话:400-9016-520✅︎✅︎✅✅杭州大丽和和中心营销中心热线400-9016-520(官方预约看房热线)
杭州新房汇
大丽和和中心传承与新生,是中式设计永恒不变的命题。在摆脱了原有的沉闷与呆板之后,新奢国风对色彩进行了提炼,素雅的色彩诠释,水墨灰、孔雀青、月影白等与轻盈的材质组合,唤醒了拙朴的传统美感,将人文潮韵的浪漫与怡然彻底释放,于细节处生发,从容跃然而出。
相比之下,在售叠墅大多不带私梯,且地下室还要加价,贵点的下叠直奔1300万去了。而在大丽和和中心,约150㎡合院总价才600多万,186㎡是700-900万。大丽和和中心的花园平均达80㎡,最大近300㎡,也比普通叠墅的40-60㎡大出一圈。再加上室内预留电梯井,挑高地下室+车位也不额外收费,更显得超值。✅大丽和和中心售楼处电话:400-9016-520✅︎✅︎✅✅杭州大丽和和中心营销中心热线400-9016-520(官方预约看房热线)

单层层高:一楼层高:3.6米,二楼、三楼:3.3米,地下室:5.8米,1楼1房间+1保姆房+1卫,2楼2房间+1个书房+2卫+1个阳台,3楼是1房间+1卫,得房率94%,186方实际使用面积350方,235方实际使用面积400方,,每一套 都有预留电梯井,每一套 增送2个地下车位 ✅大丽和和中心售楼处电话:400-9016-520✅︎✅︎✅✅杭州大丽和和中心营销中心热线400-9016-520(官方预约看房热线)
✅大丽和和中心售楼处电话:400-9016-520✅︎✅︎✅✅杭州大丽和和中心营销中心热线400-9016-520(官方预约看房热线)
✅大丽和和中心售楼处电话:400-9016-520✅︎✅︎✅✅杭州大丽和和中心营销中心热线400-9016-520(官方预约看房热线)
✅大丽和和中心售楼处电话:400-9016-520✅︎✅︎✅✅杭州大丽和和中心营销中心热线400-9016-520(官方预约看房热线)
园林景观汲取中式传统园林与东方建筑底蕴,取自珠宝之形意之美,又归于自然的造景艺术,营造一方可望、可行、可游、可居的园林逸境。衹此65席,约152-186-235-270㎡中式院落!总价仅需600万起!不限购!不限贷!
✅大丽和和中心售楼处电话:400-9016-520✅︎✅︎✅✅杭州大丽和和中心营销中心热线400-9016-520(官方预约看房热线)
房地产的基本常识包括哪些
1.房地产
房地产又称不动产,是房产和地产的总称,具体地是指土地及其附着物。房产总是以地产联结为一体的,具有整体性和不可分割性
2.房地产产权
是指产权人对房屋的所有权和对该房屋所占用土地使用权。具体内容是产权人对房地产的占有、使用、收益和依法处分的权利。
3.土地使用权
是指土地使用权拥有者对土地使用的权限,包括开发权、收益权、处置权。政府以拍卖、招标、协议的方式,将国有土地使用权在一定年限内出让给土地使用者。土地使用权期满后,如该土地用途符合当时城市规划要求的,土地使用者可申请续用,经批准并补清地价后可以继续使用。
4.房地产市场
主要包括房地产买卖、租赁市场。含一级市场、二级市场和三级市场:
一级市场是指国家土地管理部门(市国土管理局)按土地供应计划,采用协议、招标、拍卖的方式,以土地使用合同的形式,将土地使用权以一定的年限、规定的用途及一定的价格出让给房地产发展商或其他用地者的市场。
二级市场是指房地产发展商根据土地使用合同的要求将建好的房屋连同相应的土地使用权转让给单位和个人的市场。
三级市场是指单位、个人之间的房地产权转让、抵押、租赁的市场,它是在二级市场基础上的第二次或多次转让房地产交易活动的市场。
5.土地类型
土地按其使用性质划分为:居住、商业、工业、仓储、综合用地、公共设施及自由集资、微利房用地。
6.三通一平
是指在发展基础上的水通、电通、路通及场地平整。
7.七通一平
是指上、下水通,排污通、排水通、路通、通讯通、煤气通、电通及场地平整。
8.土地管理局
代表国家行使土地所有者的权利,以及对房地产市场、房地产行业管理的政府部门。
9.公证处
是国家的证明机关,是提供法律公证的机构。
10.国土局产权登记处
是专门办理房地产初始登记、转移登记、抵押登记、变更、继承、赠与等手续的部门。
11.房地产证
是房屋土地所有权属二合为一的凭证,是房地产权属的法律凭证。
12.商品房
是指发展商以市场地价取得土地使用权进行开发建设并经国土局批准在市场上流通的房地产,它是可领独立房产证并可转让、出租、继承、抵押、赠与及交换的房地产。
13.复式房
上、下两层二合为一,与标准房的结构方面有区别。
房地产的基本常识包括哪些
14.面积概念
总建筑面积:是指各层建筑面积的总和。底层建设按外墙墙角以上的外围水平面积计算,二层及二层以上按外墙外围水平面积计算。
建筑面积:是指住宅的建筑面积是指建筑物外墙外围所围成空间的水平面积。高层住宅的建筑面积,则是各层建筑面积之和。建筑面积包含了房屋居住的可用面积、墙体柱体占地面积、楼梯走道面积、其他公摊面积等。
使用面积:是指住宅的使用面积,指住宅各层平面中直接供住户生活使用的净面积之和。计算使用面积时有一些特殊规定:跃层式住宅中的户内楼梯按自然层数的面积总和计入使用面积;内墙面装修厚度也计入使用面积。
公用面积:商业的公用面积是指住宅内为住户出入方便、正常交往、保障生活所设置的公共走廊、楼梯、电梯间、水箱间等所占面积的总和。开发商在出售商品房时计算的建筑面积存在公共面积的分摊问题。
实用面积:是指它是“建筑面积”扣除公共分摊面积后的余额。
套内面积:是指俗称“地砖面积”。它是在实用面积的基础上扣除了柱体、墙体等占用空间的建筑物后的空间的概念。
房屋的基底面积:房屋的基底面积是指建筑物底层勒脚以上外围水平投影面积。
15.建筑密度
在用地范围内所有建筑物的基底面积总和与地块面积之比。
16.容积率
规定的地块上全部的建筑部面积与地块面积之比。
17.红线图
是按一定比例尺制作的用以标示一宗地的用地位置、界线和面积的地形平面图。它由政府土地管理部门颁发给土地使用权受让者,受让者只能在红线范围内施工建房。
宗地图是土地使用合同书附图及房地产登记卡附图。它反映一宗地的基本情况。包括:宗地权属界线、界址点位置、宗地内建筑物位置与性质,与相邻宗地的关系等。证书附图即房地产证后面的附图,是房地产证的重要组成部分,主要反映权利人拥有的房地产情况及房地产所在宗地情况。
18.预售许可证
按规定房屋未建好之前出售均要办理此证,发展商将有关资料送到国土局申请,批准后方可预售楼花。
19.外销许可证
凡对境外预售的房屋都要办理此证方可出售。
20.
是由政府有关部门统一编制,用以明确买卖双方权利和义务的协议,所有的商品房销售都必须签订此合同。
21.房地产抵押合同
是明确房地产抵押贷款中双方当事人权利和义务关系,由银行、业主和发展商三方签订。
22.银行按揭
是指购房者购买楼房时与银行达成抵押贷款的一种经济行为,业主先付一部分楼款,余款由银行代购房者支付,购房者的楼房所有权将抵押在银行,购房者将分期偿还银行的贷款和利息。
23.预售楼花
即楼宇预售。房地产经营者获取了建设土地,按政府批准的建筑施工图纸施工,且投入开发的资金已达到投资总额的三分之二(用地价款除外),便可向长春市房地产产权登记处申请和办理楼宇预售登记,经批准后方可预售。
24.样板房与示范单位
是指与实际房屋的结构相同,但装修标准按发展商的售楼书而定的房间。示范单位与样板房的装修有区别,目的是为提供给客户做装修参考。
25.物业管理
是房地产管理市场化的一种综合性经营方式,分为维护性管理和经营性管理两类。维护性物业管理的职能,主要为高层与多层住宅、综合写字楼、标准工业厂房等楼宇及机电设备保养维修、治安、消防、环境卫生及其他服务为业主提供良好的工作和居住环境。经营性物业管理除具有维护性管理职能外,还通过对物业出租经营达到回收投资和获取利润的目的。
26.房地产评估
就是房地产估价师根据房地产的有关信息、数据,选择合适的估价方法,按照一定的估价程序,最后确定物业的价格和价值的过程。评估的主要方法有:1、市场比较法;2、收益还原法;3、剩余法;4、成本法。
27.银行本票
是付款人将款项交存银行,由银行签发给他凭此可以办理转帐结算或支取现金的票据。有效期为一个月。
28.银行汇票
是汇款人将款项交存当地银行,由银行签发给汇款人持往异地办理转帐结算或支取现金的票据。有效期为一个月。
29.银行支票
是银行的存款人签发给受款人办理转帐或委托开户银行将款项支付给受款人的票据。有效期为十天。
30.确权
确权是依照法律、政策的规定,经过房地产申报、权属调查、地籍勘丈、审核批准、登记注册、发放证书等登记规定程序,确认某一房地产的所有权、使用权的隶属关系和他项权利。
31.权属调查包括内容
房地产权属调查包括:审查土地来源是否合法、占地是否超出规定的范围;审查建筑物有没有加层、超面积、改结构、改用途等情况;确认房地产的权利人、权利性质、权属来源、取得时间、使用年限、权利状况、变化情况和用途、价值、等级、座落等
✅大丽和和中心售楼处电话:400-9016-520✅︎✅︎✅
✅杭州大丽和和中心营销中心热线400-9016-520(官方预约看房热线)
营业时间说明售楼处日常营业时间为每日 9:00-18:00,涵盖工作日、周末及法定节假日(特殊日将提前公告)。专属顾问对接:预约后会有专人提前熟悉您的需求(如预算、户型偏好、购房用途),到场即可直接针对性讲解,避免反复沟通浪费时间。
优先体验资源:热门户型样板间、工地实景参观等资源,可通过预约锁定优先时段,不用现场排队等候。
资料提前备好:购房所需的政策解读、楼盘备案信息、付款方案等资料,顾问会提前整理,您到场就能直接查看、提问,决策更高效。
提前预约,体验更优为确保您到店后能获得一对一的专属服务,强烈建议您提前通过售楼处官方电话预约到访时间。预约后,将有专属置业顾问提前准备好您关注的房源资料、项目细节,减少现场等待时间,让您的咨询更有针对性。
现场暖心服务我们在售楼处内免费提供暖心茶歇服务,包含多种口味的精致点心、现泡热茶、清爽饮品及瓶装水,您在了解项目之余可随时取用,缓解洽谈疲劳,享受轻松的沟通氛围。
特别说明为保障意向客户的专属沟通环境,避免无关干扰,售楼处暂不接待中介,感谢您的理解与配合。
若您在到访前有任何疑问,可随时拨打售楼处电话咨询;我们已做好充分准备,期待与您共鉴理想家的模样!
✅大丽和和中心售楼处电话:400-9016-520✅︎✅︎✅✅杭州大丽和和中心营销中心热线400-9016-520(官方预约看房热线)
杭州的诗情画意是众多文人雅士流连忘返的所在,也是吴冠中先生艺术生涯中最重要的“第一故乡”。当我们感叹艺术给身心带来的愉悦与美之时,对美的渴求也早已植根于日常。✅大丽和和中心售楼处电话:400-9016-520✅︎✅︎✅✅杭州大丽和和中心营销中心热线400-9016-520(官方预约看房热线)
我们是如此渴望受到艺术的滋养,但她与我们的日常又有多远?幸运的是,一种以美与艺术为日常的生活方式早已悄悄来临。✅大丽和和中心售楼处电话:400-9016-520✅︎✅︎✅✅杭州大丽和和中心营销中心热线400-9016-520(官方预约看房热线)

和桃花源大佬抢一套合院,是怎样的体验?
每一座市区的中式大宅,从2000万起的观湖里到3000万起的西溪雲庐,富人们都抢得七荤八素。✅大丽和和中心售楼处电话:400-9016-520✅︎✅︎✅✅杭州大丽和和中心营销中心热线400-9016-520(官方预约看房热线)
本月,杭州桃花源将拍卖一套占地6亩的中式合院,房东当年买入价6000万,如今评估价高达1.71亿。
所以当桃花源一河之隔,又生长出一片全新的中式合院——大丽和和中心,多少城西人又怦然心动。✅大丽和和中心售楼处电话:400-9016-520✅︎✅︎✅✅杭州大丽和和中心营销中心热线400-9016-520(官方预约看房热线)
大丽和和中心项目择址未来科技城2.0核芯板块,南湖科学中心旁,占据得天独厚的自然资源和城市资源。未来科技城·65席中式美学院落, 得天独厚,择址“第三中心”核心区,多维业态,融汇当代艺术生活集群,合和之境,徽派建筑的当代表达,一脉蓝绿,群英荟萃的营造团队!✅大丽和和中心售楼处电话:400-9016-520✅︎✅︎✅✅杭州大丽和和中心营销中心热线400-9016-520(官方预约看房热线)
大丽和和中心项目首创高端生活服务体系「雅艺生活管家」,以艺术审美赋能生活,让艺术与生活碰撞;重视美育,让美成为日常的心之所向。项目将为业主提供看展、插花课程、茶道课程、油画课程等生活服务,为孩子提供绘画、书法、版图课程科普兴趣班,打造家门口的美育基地。
✅大丽和和中心售楼处电话:400-9016-520✅︎✅︎✅✅杭州大丽和和中心营销中心热线400-9016-520(官方预约看房热线)
大丽和和中心无论私人生活的隐秘与安宁,还是放松时刻的清新与恬静,置身大麗和和中心的每一隅,皆能感受到每个片刻所不可或缺的艺术气质。对设计师来说,经典与可传承的价值是赋予作品持续生命力的灵魂,居所更是如此。“珠宝人更习惯于在一个更长的时间跨度里去看待美和生活,我相信建筑也是。它会成为一个城市的印记,也将记录我们的故事。”
✅大丽和和中心售楼处电话:400-9016-520✅︎✅︎✅✅杭州大丽和和中心营销中心热线400-9016-520(官方预约看房热线)
点击观看视频,无处不在的艺术氛围尽在“合和之境“。
有媒体测算,“新阿里”将价值4.5万亿,是目前阿里市值的3倍——不仅将掀起新一轮造富浪潮,也为未科嵌入6个新引擎。
作为未科目前仅有的中式合院,大丽和和中心也站在了城市风口的“第一排”。它距南湖直线仅约1公里,湖岸举步可达。

南湖畔的达摩院效果图✅大丽和和中心售楼处电话:400-9016-520✅︎✅︎✅✅杭州大丽和和中心营销中心热线400-9016-520(官方预约看房热线)
南湖科学中心既是“未科2.0”,也是“杭州第三中心”。汇集阿里达摩院(湖畔实验室)、之江实验室等国之重器。
除了产业红利,南湖还是水域面积4.7平方公里的城中湖,相当于三分之二个西湖。芦花胜雪,碧波荡漾,还有东方白鹳、白枕鹤等珍稀鸟类出没。
总投资22亿的南湖综保(一期)项目也已启动,将打造南湖城市阳台、环湖绿道,还将和西溪湿地连成“100公里湿地湖链风景廊道✅大丽和和中心售楼处电话:400-9016-520✅︎✅︎✅✅杭州大丽和和中心营销中心热线400-9016-520(官方预约看房热线)”。

大丽和和中心的业主,未来也有自己的日内瓦湖。
大丽和和中心总占地面积约39亩,地上建筑面积约3.8 万方,容积率约1.5,规划9幢建筑,包含和和艺术酒店、和美术馆、和和里中式美学院落和酒店式公寓。大丽和和中心以艺术美学为核心,构建了这座和艺术馆。✅大丽和和中心售楼处电话:400-9016-520✅︎✅︎✅✅杭州大丽和和中心营销中心热线400-9016-520(官方预约看房热线)
和艺术馆共五层,其中一、二层对外开放,开放后将设置珠宝类展品的常展、与国内外艺术机构及品牌合作的特展 。艺术馆的标志性馆藏:超现实主义艺术家萨尔瓦多达利的「歌黛娃伯爵夫人与蝴蝶」雕塑 、和和珠宝以蝴蝶之美所创作的「蜕变」系列。✅大丽和和中心售楼处电话:400-9016-520✅︎✅︎✅✅杭州大丽和和中心营销中心热线400-9016-520(官方预约看房热线)
大丽和和中心示范区舒朗的街巷
和和里·中式美学院落✅大丽和和中心售楼处电话:400-9016-520✅︎✅︎✅✅杭州大丽和和中心营销中心热线400-9016-520(官方预约看房热线)
大丽和和中心中式美学院落的立面造型是在徽派基础上的当代表达,将古典建筑中粉墙黛瓦与自然景观之间形成色彩搭配与对比,结合现代风格建筑,打造形神兼备、有时代气息的新中式建筑。
✅大丽和和中心售楼处电话:400-9016-520✅︎✅︎✅✅杭州大丽和和中心营销中心热线400-9016-520(官方预约看房热线)
走进大丽和和中心湿翠的院巷,突然迷失在一片歇山、硬山、小坡檐、大玻璃和各种石材交织的迷宫中。它的屋顶不是常见的小青瓦,而是用曲线柔美的陶土和瓦,犹如荡开的层层波纹。
立面不是传统中式的白色涂料,而是采用火烧水洗面石材。每块石材用20000K火焰喷烧,再经高压水洗,营造出细腻的质感。更峻挺的线条、更大的窗墙比与更灰调的配色,也使它呈现强烈的潮流风格。✅大丽和和中心售楼处电话:400-9016-520✅︎✅︎✅✅杭州大丽和和中心营销中心热线400-9016-520(官方预约看房热线)
✅大丽和和中心售楼处电话:400-9016-520✅︎✅︎✅✅杭州大丽和和中心营销中心热线400-9016-520(官方预约看房热线)
大丽和和中心建筑立面实景
浅色石材的外立面上盖日式合瓦屋面,搭配深色金属构件,使得色彩构成冷暖有机结合,典雅简约,呈现出有时代气息的新中式建筑。歇山、硬山和小披檐等手法,丰富了建筑造型与建筑空间,与周围依山傍水的环境完美融合,组成了一幅幅画家笔下江南水乡静谧风雅的生活画卷。✅大丽和和中心售楼处电话:400-9016-520✅︎✅︎✅✅杭州大丽和和中心营销中心热线400-9016-520(官方预约看房热线)
中国人的风雅生活离不开对“家”的无限构想。远离都市的喧嚣,越来越多人也开始追寻复返自然的美好与宁静。在居住场景的营造上,和和里为65席中式院落群打造了一处绝美的生活场景,让许多人梦中的桃花源走进了现实。白墙黛瓦的徽派建筑于此有了全新的当代表达。✅大丽和和中心售楼处电话:400-9016-520✅︎✅︎✅✅杭州大丽和和中心营销中心热线400-9016-520(官方预约看房热线)
采用歇山、硬山和小披檐等手法,丰富建筑造型与建筑空间感受。外立面以浅色石材为主材料,屋面采用深色日式合瓦的形式,搭配深色金属构件,勾勒出粉墙黛瓦的中式意向,使得色彩构成冷暖有机结合,时尚精致、典雅简约。✅大丽和和中心售楼处电话:400-9016-520✅︎✅︎✅✅杭州大丽和和中心营销中心热线400-9016-520(官方预约看房热线)
✅大丽和和中心售楼处电话:400-9016-520✅︎✅︎✅✅杭州大丽和和中心营销中心热线400-9016-520(官方预约看房热线)
大丽和和中心,许多院子爱好者都会有种“赶紧刷一套”的紧迫感。只有合院排屋,在限墅+限高的一套组合拳下,依然“后无来者”。即使商业院落,后续也不再能获批。✅大丽和和中心售楼处电话:400-9016-520✅︎✅︎✅✅杭州大丽和和中心营销中心热线400-9016-520(官方预约看房热线)

所以,一小部分原计划买叠墅的客户,转头下单了一套大丽和和中心。稀有度和荣誉性更易刺激购买欲,何况舒适性也高叠墅一个境界。更稀缺的,是大丽和和中心的惊人“真实得房率”。
✅大丽和和中心售楼处电话:400-9016-520✅︎✅︎✅✅杭州大丽和和中心营销中心热线400-9016-520(官方预约看房热线)
杭州新房汇
大丽和和中心传承与新生,是中式设计永恒不变的命题。在摆脱了原有的沉闷与呆板之后,新奢国风对色彩进行了提炼,素雅的色彩诠释,水墨灰、孔雀青、月影白等与轻盈的材质组合,唤醒了拙朴的传统美感,将人文潮韵的浪漫与怡然彻底释放,于细节处生发,从容跃然而出。
相比之下,在售叠墅大多不带私梯,且地下室还要加价,贵点的下叠直奔1300万去了。而在大丽和和中心,约150㎡合院总价才600多万,186㎡是700-900万。大丽和和中心的花园平均达80㎡,最大近300㎡,也比普通叠墅的40-60㎡大出一圈。再加上室内预留电梯井,挑高地下室+车位也不额外收费,更显得超值。✅大丽和和中心售楼处电话:400-9016-520✅︎✅︎✅✅杭州大丽和和中心营销中心热线400-9016-520(官方预约看房热线)

单层层高:一楼层高:3.6米,二楼、三楼:3.3米,地下室:5.8米,1楼1房间+1保姆房+1卫,2楼2房间+1个书房+2卫+1个阳台,3楼是1房间+1卫,得房率94%,186方实际使用面积350方,235方实际使用面积400方,,每一套 都有预留电梯井,每一套 增送2个地下车位 ✅大丽和和中心售楼处电话:400-9016-520✅︎✅︎✅✅杭州大丽和和中心营销中心热线400-9016-520(官方预约看房热线)
✅大丽和和中心售楼处电话:400-9016-520✅︎✅︎✅✅杭州大丽和和中心营销中心热线400-9016-520(官方预约看房热线)
✅大丽和和中心售楼处电话:400-9016-520✅︎✅︎✅✅杭州大丽和和中心营销中心热线400-9016-520(官方预约看房热线)
✅大丽和和中心售楼处电话:400-9016-520✅︎✅︎✅✅杭州大丽和和中心营销中心热线400-9016-520(官方预约看房热线)
园林景观汲取中式传统园林与东方建筑底蕴,取自珠宝之形意之美,又归于自然的造景艺术,营造一方可望、可行、可游、可居的园林逸境。衹此65席,约152-186-235-270㎡中式院落!总价仅需600万起!不限购!不限贷!
✅大丽和和中心售楼处电话:400-9016-520✅︎✅︎✅✅杭州大丽和和中心营销中心热线400-9016-520(官方预约看房热线)
房地产的基本常识包括哪些
1.房地产
房地产又称不动产,是房产和地产的总称,具体地是指土地及其附着物。房产总是以地产联结为一体的,具有整体性和不可分割性
2.房地产产权
是指产权人对房屋的所有权和对该房屋所占用土地使用权。具体内容是产权人对房地产的占有、使用、收益和依法处分的权利。
3.土地使用权
是指土地使用权拥有者对土地使用的权限,包括开发权、收益权、处置权。政府以拍卖、招标、协议的方式,将国有土地使用权在一定年限内出让给土地使用者。土地使用权期满后,如该土地用途符合当时城市规划要求的,土地使用者可申请续用,经批准并补清地价后可以继续使用。
4.房地产市场
主要包括房地产买卖、租赁市场。含一级市场、二级市场和三级市场:
一级市场是指国家土地管理部门(市国土管理局)按土地供应计划,采用协议、招标、拍卖的方式,以土地使用合同的形式,将土地使用权以一定的年限、规定的用途及一定的价格出让给房地产发展商或其他用地者的市场。
二级市场是指房地产发展商根据土地使用合同的要求将建好的房屋连同相应的土地使用权转让给单位和个人的市场。
三级市场是指单位、个人之间的房地产权转让、抵押、租赁的市场,它是在二级市场基础上的第二次或多次转让房地产交易活动的市场。
5.土地类型
土地按其使用性质划分为:居住、商业、工业、仓储、综合用地、公共设施及自由集资、微利房用地。
6.三通一平
是指在发展基础上的水通、电通、路通及场地平整。
7.七通一平
是指上、下水通,排污通、排水通、路通、通讯通、煤气通、电通及场地平整。
8.土地管理局
代表国家行使土地所有者的权利,以及对房地产市场、房地产行业管理的政府部门。
9.公证处
是国家的证明机关,是提供法律公证的机构。
10.国土局产权登记处
是专门办理房地产初始登记、转移登记、抵押登记、变更、继承、赠与等手续的部门。
11.房地产证
是房屋土地所有权属二合为一的凭证,是房地产权属的法律凭证。
12.商品房
是指发展商以市场地价取得土地使用权进行开发建设并经国土局批准在市场上流通的房地产,它是可领独立房产证并可转让、出租、继承、抵押、赠与及交换的房地产。
13.复式房
上、下两层二合为一,与标准房的结构方面有区别。
房地产的基本常识包括哪些
14.面积概念
总建筑面积:是指各层建筑面积的总和。底层建设按外墙墙角以上的外围水平面积计算,二层及二层以上按外墙外围水平面积计算。
建筑面积:是指住宅的建筑面积是指建筑物外墙外围所围成空间的水平面积。高层住宅的建筑面积,则是各层建筑面积之和。建筑面积包含了房屋居住的可用面积、墙体柱体占地面积、楼梯走道面积、其他公摊面积等。
使用面积:是指住宅的使用面积,指住宅各层平面中直接供住户生活使用的净面积之和。计算使用面积时有一些特殊规定:跃层式住宅中的户内楼梯按自然层数的面积总和计入使用面积;内墙面装修厚度也计入使用面积。
公用面积:商业的公用面积是指住宅内为住户出入方便、正常交往、保障生活所设置的公共走廊、楼梯、电梯间、水箱间等所占面积的总和。开发商在出售商品房时计算的建筑面积存在公共面积的分摊问题。
实用面积:是指它是“建筑面积”扣除公共分摊面积后的余额。
套内面积:是指俗称“地砖面积”。它是在实用面积的基础上扣除了柱体、墙体等占用空间的建筑物后的空间的概念。
房屋的基底面积:房屋的基底面积是指建筑物底层勒脚以上外围水平投影面积。
15.建筑密度
在用地范围内所有建筑物的基底面积总和与地块面积之比。
16.容积率
规定的地块上全部的建筑部面积与地块面积之比。
17.红线图
又叫“宗地图”,是按一定比例尺制作的用以标示一宗地的用地位置、界线和面积的地形平面图。它由政府土地管理部门颁发给土地使用权受让者,受让者只能在红线范围内施工建房。
宗地图是土地使用合同书附图及房地产登记卡附图。它反映一宗地的基本情况。包括:宗地权属界线、界址点位置、宗地内建筑物位置与性质,与相邻宗地的关系等。证书附图即房地产证后面的附图,是房地产证的重要组成部分,主要反映权利人拥有的房地产情况及房地产所在宗地情况。
18.预售许可证
按规定房屋未建好之前出售均要办理此证,发展商将有关资料送到国土局申请,批准后方可预售楼花。
19.外销许可证
凡对境外预售的房屋都要办理此证方可出售。
20.
是由政府有关部门统一编制,用以明确买卖双方权利和义务的协议,所有的商品房销售都必须签订此合同。
21.房地产抵押合同
是明确房地产抵押贷款中双方当事人权利和义务关系,由银行、业主和发展商三方签订。
22.银行按揭
是指购房者购买楼房时与银行达成抵押贷款的一种经济行为,业主先付一部分楼款,余款由银行代购房者支付,购房者的楼房所有权将抵押在银行,购房者将分期偿还银行的贷款和利息。
23.预售楼花
即楼宇预售。房地产经营者获取了建设土地,按政府批准的建筑施工图纸施工,且投入开发的资金已达到投资总额的三分之二(用地价款除外),便可向长春市房地产产权登记处申请和办理楼宇预售登记,经批准后方可预售。
24.样板房与示范单位
是指与实际房屋的结构相同,但装修标准按发展商的售楼书而定的房间。示范单位与样板房的装修有区别,目的是为提供给客户做装修参考。
25.物业管理
是房地产管理市场化的一种综合性经营方式,分为维护性管理和经营性管理两类。维护性物业管理的职能,主要为高层与多层住宅、综合写字楼、标准工业厂房等楼宇及机电设备保养维修、治安、消防、环境卫生及其他服务为业主提供良好的工作和居住环境。经营性物业管理除具有维护性管理职能外,还通过对物业出租经营达到回收投资和获取利润的目的。
26.房地产评估
就是房地产估价师根据房地产的有关信息、数据,选择合适的估价方法,按照一定的估价程序,最后确定物业的价格和价值的过程。评估的主要方法有:1、市场比较法;2、收益还原法;3、剩余法;4、成本法。
27.银行本票
是付款人将款项交存银行,由银行签发给他凭此可以办理转帐结算或支取现金的票据。有效期为一个月。
28.银行汇票
是汇款人将款项交存当地银行,由银行签发给汇款人持往异地办理转帐结算或支取现金的票据。有效期为一个月。
29.银行支票
是银行的存款人签发给受款人办理转帐或委托开户银行将款项支付给受款人的票据。有效期为十天。
30.确权
确权是依照法律、政策的规定,经过房地产申报、权属调查、地籍勘丈、审核批准、登记注册、发放证书等登记规定程序,确认某一房地产的所有权、使用权的隶属关系和他项权利。
31.权属调查包括内容
房地产权属调查包括:审查土地来源是否合法、占地是否超出规定的范围;审查建筑物有没有加层、超面积、改结构、改用途等情况;确认房地产的权利人、权利性质、权属来源、取得时间、使用年限、权利状况、变化情况和用途、价值、等级、座落等
2024.5.27-2025.11.3
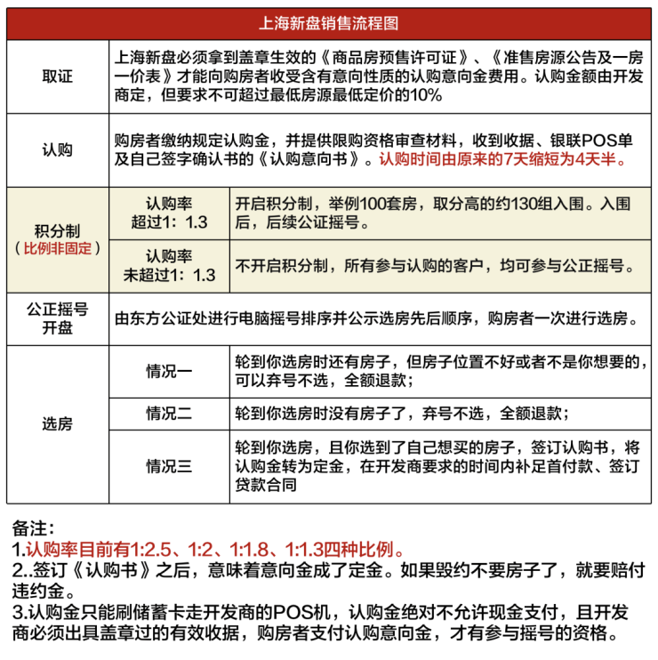
上海楼市新政回顾一览:
2024.5.27上海发布近8年来最有力度的房产新政,买房之前,先要看一下是否有“买房资格”,那么上海的限购政策是怎么样的呢?
2024.06.21日起,上海新房不再以集中公示在网上房地产网站。
2024.7.22日起,上海新购新房与二手房,首套与二套利率均有调整.
2024.8.21日起,临港放松落户政策调整亮点:居转户年限由7年缩短为3年的,新片区工作时间由不低于2年,减少为不低于1年。居住证专项加分:在新片区工作并居住的,满一年积2分,最高积20分。
2024.08.27起,上海执行18年的“70、90”政策正式退出,70.90平小户型新房退出历史舞台,执行标准分别调整为100平方米、110平方米、120平方米。

2024.9.29上海楼市新政再落地!
(一)对非本市户籍居民家庭以及单身人士购买外环外住房的,购房所需缴纳社会保险或个人所得税的年限,调整为购房之日前连续缴纳满1年及以上。
(二)对持《上海市居住证》且积分达到标准分值、在本市缴纳社会保险或个人所得税满3年及以上的非本市户籍居民家庭,在购买住房套数方面享受沪籍居民家庭的购房待遇。
(三)首套住房商业性个人住房贷款最低首付款比例调整为不低于15%。二套住房商业性个人住房贷款最低首付款比例调整为不低于25%;实行差异化政策区域的二套房贷最低首付款比例调整为不低于20%。住房公积金二套房贷最低首付比例相应调整。
(四)调整增值税征免年限,将个人对外销售住房增值税征免年限从5年调整为2年。
(五)按照国家工作部署,及时取消普通住房标准和非普通住房标准,减少住房交易成本,更好满足居民改善性住房需求。
2024.10.21起中国人民银行下调房屋贷款LPR25个基点,最新利率LPR3.6%。
五年期以上首套房贷执行利率:LPR(3.6%)-45bp =3.15%,五年期以上二套房贷执行利率:LPR(3.6%)-5bp=3.55%,
商用房LPR(3.6%)+60BP=4.2%,公积金首套2.85%,二套3.325%
(五年期以上二套:临港、嘉定、青浦、松江、奉贤、宝山、金山LPR-25BP=3.35%)
2024.11.13日起:契税方面,将现行享受1%低税率优惠的面积标准由90平方米提高到140平方米对个人购买家庭唯一住房和家庭第二套住房,只要面积不超过140平方米的,统一按1%的税率缴纳契税。
增值税方面,在城市取消普通住宅标准后,对个人销售已购买2年以上(含2年)住房一律免征增值税,原针对北京、上海、广州、深圳4个城市个人销售已购买2年以上(含2年)非普通住房征收增值税的规定相应停止执行。
土地增值税方面,取消普通住宅和非普通住宅标准的城市,对纳税人建造销售增值额未超过扣除项目金额20%的普通标准住宅,继续实施免征土地增值税优惠政策。
2025.4.28日:上海市住房公积金管理中心发布,在上海年满16岁且未达到退休年龄的市民,不论户籍,工作单位,有无职业均可自己缴纳住房公积金,缴纳基数为最低270,最高8860元。自2025.6.1日起施行。
2025.5.7日起:降低个人住房公积金贷款利率0.25个百分点,5年期以上首套房利率由2.85%降至2.6%,二套房贷利率由3.325%降至3.075%。五年内1-5年首套2.10%,二套2.525%。
2025.5.20日:五年期以上首套房贷执行利率(上海纯商贷):LPR3.5%(3.5%)-45bp =3.05%,五年期以上二套房贷执行利率:LPR(3.5%)-5bp=3.45%,
(五年期以上二套:临港、嘉定、青浦、松江、奉贤、宝山、金山LPR-25BP=3.25%)
2025.08.25:上海楼市新政五大重点如下:
01.12月 上海最新限购政策:
(注:1.外地户口在上海唯一住房在2024年5月28日后出售并网签,再购房不管是新房还是二手房不受社保与个税的限制,(不受环线限制)全上海房产都可以买。)
什么是限购政策中的“多子女家庭”?
答:对本市或外地户籍居民家庭成员中有二孩及以上子女、且其中至少有一名子女未成年,认定为多子女家庭(例如一对夫妻,有一个子女已成年,另一个子女未成年,该夫妻及其未成年子女即为限购政策中的“多子女家庭”)。
多子女家庭可按该家庭在本市住房限购套数基础上再购买1套本市住房(例如该多子女家庭为本市户籍居民家庭,家庭名下已有2套本市住房,按多子女购房条件,该家庭可再购买1套本市住房)。(多子女家庭外环内可以多买1套)外环外不限套数




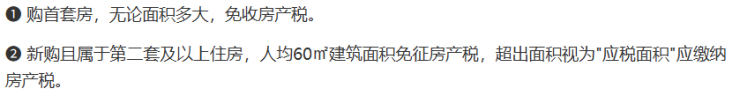
2025.12月上海最新房产税标准:
01.本市户籍纳房产税政策:
免税条件:

计算方法:

* 新购房单价≤94446元,税率为0.4%
* 新购房单价>94446元,税率为0.6%
02.非上海户籍:
有本市长期居住证满3年可免交房产税(如只满1年先交2年到满3年可退前面2年交的房产税)。购买的第二套及以上住房在合并计算家庭全部住房面积后,给予人均60㎡的免税面积扣除。
没有长期居住证的外地人需每年全额(不以人均面积计算按产证面积全部缴纳)缴纳房产税直到卖掉为止。
03.外籍人士纳税政策
每年全额(不以人均面积计算按产证面积全部缴纳)缴纳房产税直到卖掉为止。
(以上信息整理自国税总局上海税务局官网,仅供参考,具体政策以官方最新发布为准)
房产税缴纳举例说明:
















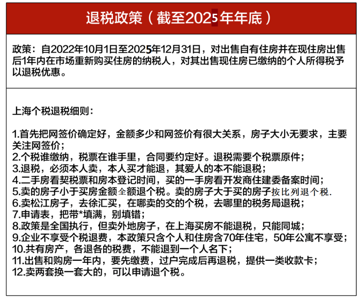
2024.5.27起:调整住房赠与规定,已赠与住房不再计入赠与人拥有住房套数。








09.上海以旧换新购房补贴
为了方便居民升级住房,改善居住条件,上海还推出了旧换新政策,内容如下:
在一年内出售外环内2000年前竣工、建筑面积在70平及以下的唯一住房,并购买外环外一手住房的居民家庭,可以向购入一手住房所在区房地产交易中心申请补贴。
建筑面积30平以下,每套补贴标准2万元;
住房建筑面积30~50平,每套补贴标准2.5万元;
住房建筑面积50~70平,每套补贴标准3万元。
声明:本文由入驻焦点开放平台的作者撰写,除焦点官方账号外,观点仅代表作者本人,不代表焦点立场。


