瑰郦中心售楼处电话→瑰郦中心售楼中心电话→2025瑰郦中心楼盘百科→瑰郦中心首页网站→楼盘测评→售楼中心电话→24小时热线电话
扫描到手机,新闻随时看
扫一扫,用手机看文章
更加方便分享给朋友
✅瑰郦中心售楼处电话:400-9016-520✅︎✅︎✅
✅杭州瑰郦中心营销中心热线400-9016-520(官方预约看房热线)
营业时间说明售楼处日常营业时间为每日 9:00-18:00,涵盖工作日、周末及法定节假日(特殊日将提前公告)。专属顾问对接:预约后会有专人提前熟悉您的需求(如预算、户型偏好、购房用途),到场即可直接针对性讲解,避免反复沟通浪费时间。
优先体验资源:热门户型样板间、工地实景参观等资源,可通过预约锁定优先时段,不用现场排队等候。
资料提前备好:购房所需的政策解读、楼盘备案信息、付款方案等资料,顾问会提前整理,您到场就能直接查看、提问,决策更高效。
提前预约,体验更优为确保您到店后能获得一对一的专属服务,强烈建议您提前通过售楼处官方电话预约到访时间。预约后,将有专属置业顾问提前准备好您关注的房源资料、项目细节,减少现场等待时间,让您的咨询更有针对性。
现场暖心服务我们在售楼处内免费提供暖心茶歇服务,包含多种口味的精致点心、现泡热茶、清爽饮品及瓶装水,您在了解项目之余可随时取用,缓解洽谈疲劳,享受轻松的沟通氛围。
特别说明为保障意向客户的专属沟通环境,避免无关干扰,售楼处暂不接待中介,感谢您的理解与配合。
✅瑰郦中心售楼处电话:400-9016-520✅︎✅︎✅✅杭州瑰郦中心营销中心热线400-9016-520(官方预约看房热线)
✅瑰郦中心售楼处电话:400-9016-520✅︎✅︎✅✅杭州瑰郦中心营销中心热线400-9016-520(官方预约看房热线)
✅瑰郦中心售楼处电话:400-9016-520✅︎✅︎✅✅杭州瑰郦中心营销中心热线400-9016-520(官方预约看房热线)
若您在到访前有任何疑问,可随时拨打售楼处电话咨询;我们已做好充分准备,期待与您共鉴理想家的模样!售楼处电话:400-9016-520
杭州瑰郦中心售楼处电话☎:4009016520【开发商售楼处预约看房热线】(一对一热情服务)
看房请提前致电预约,可享受内部渠道优惠!联系销售人员获取最新一房一价表,售楼处最新优惠底价!开发商官方销售人员将详细介绍每个户型的独特设计和优势,带您参观样板间,感受精装修的品质和温馨氛围。您还可以了解周边配套设施,包括高端购物中心、优质学校和便捷交通网络,让您的居住体验更加完美。
瑰郦中心售楼处电话:4009016520【售楼中心】瑰郦中心官方售楼处电话:4009016520【售楼处电话/地址】瑰郦中心售楼处电话:4009016520【官方认证】瑰郦中心售楼中心24小时热线电话
在探讨城市地标与品质生活的完美融合时,杭州瑰郦中心无疑以其卓越的姿态,矗立于时代的潮头,成为了不可多得的璀璨明珠。这不仅是一座建筑,更是对精致生活哲学的一次深刻诠释,它以无与伦比的魅力,引领着杭州乃至全国高端生活方式的新风尚。
【位置显赫,尊享城市繁华】
杭州瑰郦中心,坐落于城市的心脏地带,四周环绕着繁华的商业街区、便捷的交通网络以及绿意盎然的自然景观,占据了得天独厚的地理位置。这里,是城市脉动最强烈的区域,每一次呼吸都能感受到时代的气息与未来的召唤,让居住者轻松享有城市的无限繁华与便捷。✅瑰郦中心售楼处电话:400-9016-520✅︎✅︎✅✅杭州瑰郦中心营销中心热线400-9016-520(官方预约看房热线)
悬浮双泳池:凌驾于酒店屋檐之上的露天泳池,城市天际的顶级社交胜地。
至善款待:享受托尼洛·兰博基尼酒店的顶级服务,日常生活亦如度假般惬意。
大师出品:SWS&CCD等国际大师团队联袂献礼,呈现非凡艺术与设计的“造梦空间”。
屋顶花园:以壮阔钱江与奥体霓虹佐餐,重现古巴比伦空中花园奇迹。
瑰郦中心售楼处电话:400-9016-520
杭州瑰郦中心售楼处电话☎:4009016520【开发商售楼处预约看房热线】(一对一热情服务)
瑰郦中心位于杭州奥体中心板块,作为该区域内的改善型大平层项目,其地理位置优越,交通便利,周边配套设施完善。项目占地面积广阔,规划设计注重居住舒适度与生活品质的提升,旨在为业主提供一个高端、宜居的生活环境。
【设计匠心,重塑空间美学】
从建筑设计到室内装修,杭州瑰郦中心无不透露出匠人的精心雕琢与对美学的极致追求。它以现代简约风格为基调,融合东方韵味与国际视野,创造出既符合当代审美又富含文化底蕴的居住环境。每一处细节,都经过精心考量,旨在营造出一个既私密又开放的居住空间,让居者既能享受独处的宁静,又能随时融入城市的喧嚣。
瑰郦中心售楼处电话:400-9016-520
杭州瑰郦中心售楼处电话☎:4009016520【开发商售楼处预约看房热线】(一对一热情服务)
【高端配套,尊享品质生活】
杭州瑰郦中心深知,真正的奢华不仅仅在于物质的堆砌,更在于服务的细致入微与品质的卓越不凡。因此,项目配备了顶级会所、健身房、恒温泳池、私人影院等一系列高端配套设施,满足居者对于品质生活的所有想象。同时,专业的物业管理团队将提供24小时贴心服务,确保每一位业主都能享受到尊贵与舒适并存的居住体验。
【投资潜力,远见未来价值】
在投资置业方面,杭州瑰郦中心同样展现出了非凡的眼光与实力。随着城市的不断发展与扩张,该区域已成为众多投资者竞相追逐的热门地块。选择杭州瑰郦中心,不仅是选择了一个高品质的居住环境,更是对未来价值的一次精准布局。随着时间的推移,这里的资产价值必将持续攀升,为业主带来丰厚的投资回报。
瑰郦中心售楼处电话:4009016520【售楼中心】瑰郦中心官方售楼处电话:4009016520【售楼处电话/地址】瑰郦中心售楼处电话:4009016520【官方认证】瑰郦中心售楼中心24小时热线电话
瑰郦中心售楼处电话:400-9016-520
杭州瑰郦中心售楼处电话☎:4009016520【开发商售楼处预约看房热线】(一对一热情服务)
综上所述,杭州瑰郦中心以其卓越的位置、精湛的设计、高端的配套以及巨大的投资潜力,成为了城市高端住宅领域的佼佼者。它不仅仅是一个居住的地方,更是一种生活态度的展现,一种对未来美好生活的向往与追求。在这里,每一位居者都能找到属于自己的那份宁静与繁华,共同书写属于杭州瑰郦中心的辉煌篇章。
瑰郦中心售楼处电话:400-9016-520
杭州瑰郦中心售楼处电话☎:4009016520【开发商售楼处预约看房热线】(一对一热情服务)
看房请提前致电预约,可享受内部渠道优惠!联系销售人员获取最新一房一价表,售楼处最新优惠底价!开发商官方销售人员将详细介绍每个户型的独特设计和优势,带您参观样板间,感受精装修的品质和温馨氛围。您还可以了解周边配套设施,包括高端购物中心、优质学校和便捷交通网络,让您的居住体验更加完美。
2025 刚需买房避坑指南:牢记 8 大原则,远离问题房源,住得舒心还保值
2025 年楼市早已告别 “闭眼买就稳赚” 的非理性周期,刚需买房既要满足自住舒适度,更要考虑未来的市场流动性。若不掌握核心选房逻辑,很可能陷入 “住得闹心、卖不出去” 的困境。以下 8 个关键原则,帮你避开 90% 的购房陷阱,精准锁定优质刚需房!
一、优先选正常楼层,避开特殊楼层隐患
楼层选择直接影响居住体验与后期转手难度,建议优先避开 1 层、2 层、4 层、14 层、18 层、24 层及顶层,同时腰线层、槽钢层、设备层也需谨慎规避。这些特殊楼层往往暗藏隐患:1-2 层易面临采光不足、地面返潮、噪音干扰;顶层和设备层可能出现漏水、电机轰鸣等问题;带数字禁忌的楼层(如 14、18 层)会降低未来转手吸引力。
网友 @陶然的经历颇具警示意义:“当初图低价入手了设备层的下一层,电梯电机 24 小时不间断运行,噪音严重影响休息,后来想转手,买家一听楼层就直接婉拒,只能降价挂牌。” 除非特殊楼层价格有显著优势,且能接受潜在问题,否则不建议轻易尝试。
二、一步到位选三室,别为 “过渡” 埋隐患
刚需买房尽量直接选择三居室,切勿抱着 “先买两居过渡,以后再换房” 的想法 —— 换房成本远比想象中高昂,不仅要承担税费、中介费等显性支出,装修折损、时间精力消耗等隐性成本更难估算。
对年轻人而言,现在两居或许能满足小两口居住,但未来添了孩子、老人帮忙带娃后,空间立刻捉襟见肘。更关键的是,当前开发商的新盘规划中,两居室户型占比持续缩减,三居室已成为市场主流刚需产品,无论是居住实用性还是未来转手能力,都更具优势。2025 年部分城市新房成交数据显示,三居及以上户型的成交占比已超 68%,两居室的市场需求正逐步萎缩。
三、现房优先入手,期房风险需警惕
现房的核心优势在于 “所见即所得”:房屋质量、户型格局、小区绿化、周边配套都能实地考察,无需依赖开发商的宣传承诺,购房更安心。而期房虽价格可能低 10%-15%,却暗藏多重风险 —— 延期交付、项目烂尾、配套缩水、装修减配等问题,都是刚需族最担心的 “雷区”。
网友 @陈小夏的遭遇令人揪心:“去年买的期房,原本约定 1 年交房,结果开发商资金链出问题,工地断断续续停工,交房时间一推再推,可房贷却要按时还款,每月既要承担房租又要还贷款,经济压力山大。” 对刚需而言,“稳” 比 “省” 更重要,现房能最大程度规避购房风险。
四、预算允许选洋房,居住品质与保值兼得
若预算充足,优先选择洋房产品,即便总价稍高,居住体验的提升也十分显著。随着 “限高令” 的持续推进,高层、超高层住宅的市场热度逐渐降温,而洋
房凭借低容积率、低人口密度、高绿化率、规范物业管理等优势,成为刚需改善的热门选择。
更值得关注的是,2025 年主流城市洋房的成交均价相比高层仅高出 12%,但居住幸福感却差距明显:洋房楼层少、电梯等待时间短,户型多为南北通透,小区环境更安静,后期保值增值能力也更强。
五、认准大楼盘,配套与抗风险能力更有保障
买房本质是 “买生活配套与居住圈层”,大楼盘在这两方面更具优势:一方面,大型社区通常自带商业、教育、休闲等配套,部分还会引入优质学校、商超,生活便利性更高;另一方面,大品牌开发商的物业管理更规范,绿化维护、安保服务、设施维修等更有保障,小区居住环境能长期保持良好状态。
相比之下,小楼盘不仅配套不完善,还可能面临开发商资金实力不足、后期物业撤离等风险,二手市场的流通性也更弱。关键时刻,大楼盘的抗风险能力更强,能最大程度保障业主权益。
六、坚守大产权底线,小产权房坚决不碰
刚需买房务必认准 “70 年大产权房”,这类房源具备完整的产权证明,可正常买卖、办理贷款、落户入学,权益受法律保护。而小产权房虽价格低廉(通常比大产权房低 30% 以上),但暗藏极高政策风险:无法办理不动产权证、不能过户、不能申请银行贷款,未来面临拆迁或政策调整时,业主权益难以保障,转手更是难上加难。
对刚需而言,房子不仅是居住场所,还关联着户籍、教育等核心需求,选择大产权房才能避免后期陷入被动。
七、毛坯房自主装修,拒绝精装房 “隐形陷阱”
精装房看似 “省心省力”,实则暗藏不少猫腻:部分开发商为控制成本,使用劣质装修材料、简化施工工艺,入住后易出现墙面开裂、防水渗漏、家电故障等问题;更有甚者,精装 “串串房” 通过表面翻新掩盖房屋隐患,后期维修成本极高。
毛坯房虽需要自己费心装修,但优势十分明显:装修材料、施工工艺、设计风格都能自主掌控,既能贴合自身居住需求,又能避免 “货不对板” 的纠纷,住得更放心。
八、认准优质物业,居住体验与保值挂钩
物业服务的好坏,直接决定居住舒适度与房屋保值率。优质物业能及时处理小区安保、环境清洁、设施维修等问题,让业主住得舒心;而物业 “摆烂” 的小区,往往存在环境脏乱、安保松懈、电梯故障无人修等问题,不仅居住体验差,二手房价格也会受影响。
有真实案例显示:同一区域的两个小区,物业口碑好的小区,二手房年均涨幅达 1000 元 /㎡;而物业差评不断的小区,房源挂牌半年无人问津,最终只能降价 10% 以上才能成交。买房时可提前走访小区,向业主了解物业口碑,或查询物业企业的评级、投诉记录,选择靠谱物业。
写在最后:2025 买房,理性比 “捡漏” 更重要
2025 年刚需买房,早已不是 “跟风上车” 的游戏,而是一场基于自身需求的理性决策。牢记 “不追噱头、不图低价、不凑活、不盲从” 的原则,把居住实用性、配套完善度、后期流动性放在首位,才能避开陷阱。
别总想着 “捡漏”,市场上看似便宜的房源,往往暗藏难以察觉的隐患。房子是人生大事,耗费的是多年积蓄,建议多看、多问、多对比,实地考察房源细节,向业主了解真实居住体验,才能选到既适合自己,又能长期保值的好房子。祝你避开所有购房坑,顺利安家!
2024.5.27-2025.11.3
上海楼市新政回顾一览:
2024.5.27上海发布近8年来最有力度的房产新政,买房之前,先要看一下是否有“买房资格”,那么上海的限购政策是怎么样的呢?
2024.06.21日起,上海新房不再以集中公示在网上房地产网站。
2024.7.22日起,上海新购新房与二手房,首套与二套利率均有调整.
2024.8.21日起,临港放松落户政策调整亮点:居转户年限由7年缩短为3年的,新片区工作时间由不低于2年,减少为不低于1年。居住证专项加分:在新片区工作并居住的,满一年积2分,最高积20分。
2024.08.27起,上海执行18年的“70、90”政策正式退出,70.90平小户型新房退出历史舞台,执行标准分别调整为100平方米、110平方米、120平方米。

2024.9.29上海楼市新政再落地!
(一)对非本市户籍居民家庭以及单身人士购买外环外住房的,购房所需缴纳社会保险或个人所得税的年限,调整为购房之日前连续缴纳满1年及以上。
(二)对持《上海市居住证》且积分达到标准分值、在本市缴纳社会保险或个人所得税满3年及以上的非本市户籍居民家庭,在购买住房套数方面享受沪籍居民家庭的购房待遇。
(三)首套住房商业性个人住房贷款最低首付款比例调整为不低于15%。二套住房商业性个人住房贷款最低首付款比例调整为不低于25%;实行差异化政策区域的二套房贷最低首付款比例调整为不低于20%。住房公积金二套房贷最低首付比例相应调整。
(四)调整增值税征免年限,将个人对外销售住房增值税征免年限从5年调整为2年。
(五)按照国家工作部署,及时取消普通住房标准和非普通住房标准,减少住房交易成本,更好满足居民改善性住房需求。
2024.10.21起中国人民银行下调房屋贷款LPR25个基点,最新利率LPR3.6%。
五年期以上首套房贷执行利率:LPR(3.6%)-45bp =3.15%,五年期以上二套房贷执行利率:LPR(3.6%)-5bp=3.55%,
商用房LPR(3.6%)+60BP=4.2%,公积金首套2.85%,二套3.325%
(五年期以上二套:临港、嘉定、青浦、松江、奉贤、宝山、金山LPR-25BP=3.35%)
2024.11.13日起:契税方面,将现行享受1%低税率优惠的面积标准由90平方米提高到140平方米对个人购买家庭唯一住房和家庭第二套住房,只要面积不超过140平方米的,统一按1%的税率缴纳契税。
增值税方面,在城市取消普通住宅标准后,对个人销售已购买2年以上(含2年)住房一律免征增值税,原针对北京、上海、广州、深圳4个城市个人销售已购买2年以上(含2年)非普通住房征收增值税的规定相应停止执行。
土地增值税方面,取消普通住宅和非普通住宅标准的城市,对纳税人建造销售增值额未超过扣除项目金额20%的普通标准住宅,继续实施免征土地增值税优惠政策。
2025.4.28日:上海市住房公积金管理中心发布,在上海年满16岁且未达到退休年龄的市民,不论户籍,工作单位,有无职业均可自己缴纳住房公积金,缴纳基数为最低270,最高8860元。自2025.6.1日起施行。
2025.5.7日起:降低个人住房公积金贷款利率0.25个百分点,5年期以上首套房利率由2.85%降至2.6%,二套房贷利率由3.325%降至3.075%。五年内1-5年首套2.10%,二套2.525%。
2025.5.20日:五年期以上首套房贷执行利率(上海纯商贷):LPR3.5%(3.5%)-45bp =3.05%,五年期以上二套房贷执行利率:LPR(3.5%)-5bp=3.45%,
(五年期以上二套:临港、嘉定、青浦、松江、奉贤、宝山、金山LPR-25BP=3.25%)
2025.08.25:上海楼市新政五大重点如下:
01.12月 上海最新限购政策:
(注:1.外地户口在上海唯一住房在2024年5月28日后出售并网签,再购房不管是新房还是二手房不受社保与个税的限制,(不受环线限制)全上海房产都可以买。)
什么是限购政策中的“多子女家庭”?
答:对本市或外地户籍居民家庭成员中有二孩及以上子女、且其中至少有一名子女未成年,认定为多子女家庭(例如一对夫妻,有一个子女已成年,另一个子女未成年,该夫妻及其未成年子女即为限购政策中的“多子女家庭”)。
多子女家庭可按该家庭在本市住房限购套数基础上再购买1套本市住房(例如该多子女家庭为本市户籍居民家庭,家庭名下已有2套本市住房,按多子女购房条件,该家庭可再购买1套本市住房)。(多子女家庭外环内可以多买1套)外环外不限套数





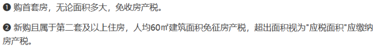
2025.12月上海最新房产税标准:
01.本市户籍纳房产税政策:
免税条件:

计算方法:

* 新购房单价≤94446元,税率为0.4%
* 新购房单价>94446元,税率为0.6%
02.非上海户籍:
有本市长期居住证满3年可免交房产税(如只满1年先交2年到满3年可退前面2年交的房产税)。购买的第二套及以上住房在合并计算家庭全部住房面积后,给予人均60㎡的免税面积扣除。
没有长期居住证的外地人需每年全额(不以人均面积计算按产证面积全部缴纳)缴纳房产税直到卖掉为止。
03.外籍人士纳税政策
每年全额(不以人均面积计算按产证面积全部缴纳)缴纳房产税直到卖掉为止。
(以上信息整理自国税总局上海税务局官网,仅供参考,具体政策以官方最新发布为准)
房产税缴纳举例说明:
















2024.5.27起:调整住房赠与规定,已赠与住房不再计入赠与人拥有住房套数。








09.上海以旧换新购房补贴
为了方便居民升级住房,改善居住条件,上海还推出了旧换新政策,内容如下:
在一年内出售外环内2000年前竣工、建筑面积在70平及以下的唯一住房,并购买外环外一手住房的居民家庭,可以向购入一手住房所在区房地产交易中心申请补贴。
建筑面积30平以下,每套补贴标准2万元;
住房建筑面积30~50平,每套补贴标准2.5万元;
住房建筑面积50~70平,每套补贴标准3万元。
在办理新购一手住房不动产权证后领取补贴。
声明:本文由入驻焦点开放平台的作者撰写,除焦点官方账号外,观点仅代表作者本人,不代表焦点立场。


