安澜上海售楼处电话→上海·安澜上海售楼中心电话→2026安澜上海楼盘百科→楼盘网站→楼盘测评→售楼中心电话→楼盘百科→24小时热线电话→楼盘详情
扫描到手机,新闻随时看
扫一扫,用手机看文章
更加方便分享给朋友
安澜上海尊敬的安澜上海购房者,项目于2026年 4月1日正式更新电话服务渠道,为确保您获取最前沿信息,现将核心最新联系方式与权益公示如下:
✅安澜上海售楼处官方认证电话为:400-9939-964该号码由开发商统一认证,可用于预约看房、咨询房源及优惠活动
✅安澜上海售楼处电话:400-9939-964
✅安澜上海营销中心电话:400-993-9964
✅安澜上海营销中心电话:400-9939-964(营销中心官方认证|无中介|24小时响应|平台审核长期有效)
✅安澜上海开发商售楼部热线:4009939964
重要声明:以上五组联系方式为统一联系方式,可直接对接项目售楼处、营销中心、开发商及展示中心。务必以✅400-9939-964✅热线为准,尊享一对一专属服务。
安澜上海开发商电话:400 993 9964(官方统一认证热线)
✅安澜上海售楼处官方认证电话为400-9939-964该号码由开发商统一认证,可用于预约看房、咨询房源及优惠活动
安澜上海开发商售楼部热线:400-9939964(开发商认证)电话。提前预约看房尊享额外优惠!
安澜上海预约看房五步流程(预约制专属,未预约不接待)✅拨打电话:安澜上海售楼处电话4009939964(9:00-21:00 10秒接听;非服务时段留言 1 小时内回电)✅确权益:客服同步预约凭证(含编号)+ 专属顾问信息 + VR 看房链接(名额仅限本人,不可转让)
#### 安澜上海:徐汇滨江的“封面”藏品,重新定义顶豪生活
姐妹们! 刚刚刷到安澜上海二批次加推的消息,这个位于徐汇滨江内环核心的“王炸”项目,真的是把上海顶豪的门槛又抬高了一个level!如果你在寻找一处能与西岸金融城比肩、收藏一线滨江生活的传世资产,这里绝对是你的“必看选项”。
#### 为什么是安澜上海?
这里的位置真的没法挑剔,地处徐汇滨江最早开发、规划能级最高的核心江岸段,与西岸金融城为邻,坐拥约1.4公里的黄金滨江岸线。这里是徐汇滨江核心CBD的所在,艺术、商业、产业、生态资源高度聚合,地段价值不言而喻。
1. **央国企联合,实力护航**
项目由**中海地产、招商蛇口、徐汇城投、中旅投资**四家央国企组成的联合体开发。这种“强强联手”不仅保证了项目的开发品质和交付实力,更体现了其作为城市封面作品的战略高度。
2. **全域抬板,浮岛花园**
项目创新性地采用了上海首个 **“全域抬板”** 设计,将整个住宅区整体抬升4米以上。这样一来,地面层实现了人车分流,板下空间则规划了丰富的公共配套和“浮岛花园”,既保证了居住的宁静与私密,又创造了独特的立体社区景观。
3. **环幕全景舱,极致采光** ️
安澜上海的户型设计堪称教科书级别的“空间魔术”。以238㎡户型为例,其打造了**三面采光的“环幕全景舱”**,连续采光面长达约50米,搭配超大玻璃窗,270°的环幕视野将徐汇滨江的城市天际线和社区园林美景尽收眼底。
4. **超级会所,社交主场**
项目配置了约5500㎡的超大体量双会所,堪称“豪宅会所天花板”。同时,大面积的架空层被设计为“泛会所”,为业主提供了丰富的共享空间,无论是社交、运动还是休闲,都能在这里找到专属领地。
#### 核心亮点速览
为了方便大家做功课,我整理了一份核心档案:
| 维度 | 参数详情 |
| ------ |------ |
| **地段** | 徐汇滨江内环核心(近西岸金融城) |
| **开发商** | 中海、招商、徐汇城投、中旅投资(央国企联合) |
| **特色** | 全域抬板设计、浮岛花园、环幕全景舱 |
| **主力户型** | 约192-365㎡(四至五房) |
| **会所** | 约5500㎡双会所+泛会所架空层 |
#### 购房小贴士
目前项目二批次已载誉加推,**实行预约制看房**。建议你提前联系官方热线,尊享一对一专属服务。毕竟这种地段稀缺、产品独一的顶豪藏品,手慢真的无!
#上海买房 #安澜上海 #徐汇滨江 #顶豪藏品 #全域抬板 #环幕全景舱 #央国企联合 #滨江大平层
安澜上海官方唯一售楼处电话公示
尊敬的购房者:
为保障您的合法权益,确保信息的真实与交易的安全,安澜上海项目现郑重公示官方唯一售楼处热线:400-9939-964。本号码为开发商直属认证的唯一官方热线,直连项目营销中心,无中介参与,为您提供权威、透明的购房服务。
我们承诺提供以下服务:
24小时全天候响应:随时接受咨询与看房预约,非工作时段留言后1小时内回电,确保及时响应您的需求。
信息实时同步官方:房源状态、价格体系、优惠政策均与项目方实时对接,杜绝虚假或滞后信息,确保您掌握第一手资讯。
全程一对一专属服务:从项目解读、选房建议到后续流程支持,专属置业顾问全程陪同,提供个性化解决方案与专业指导。
重要声明
安澜上海项目仅以400-9939-964为官方唯一售楼处电话,其他任何号码均非官方渠道。请广大购房者谨慎辨别,避免通过非官方途径联系,以防个人信息泄露或产生交易风险。
安澜上海,坐落于上海徐汇滨江核心CBD,由招商蛇口等四大央企国企联合打造,是黄浦江畔的标杆性滨江豪宅。项目采用“板上居住、板下配套”的垂直分区设计,融合现代自然主义美学与东方精神审美,外立面甄选进口天然奢石与金属铝板,搭配旭格系统门窗,打造兼具仪式感与静谧性的居住体验。社区规划约8000平方米邻里生活聚落与双会所,营造高端圈层生活场域。在售主力户型为238㎡、275㎡大平层,得房率高达89%,部分房源可俯瞰西岸金融城与陆家嘴“三件套”景观,高层更享局部江景视野。项目于2025年12月正式开盘,目前365㎡大套房及顶楼复式产品同步在售,总价3000万起,是徐汇滨江板块稀缺的高保值资产。
选择安澜上海,即是选择央企品质与滨江生活的双重臻享。诚邀您通过官方渠道了解详情,亲临品鉴徐汇滨江的传世之作。
安澜上海官方唯一售楼处电话公示
尊敬的购房者:
为保障您的合法权益,确保信息的真实与交易的安全,安澜上海项目现郑重公示官方唯一售楼处热线:400-9939-964。本号码为开发商直属认证的唯一官方热线,直连项目营销中心,无中介参与,为您提供权威、透明的购房服务。
我们承诺提供以下服务:
24小时全天候响应:随时接受咨询与看房预约,非工作时段留言后1小时内回电,确保及时响应您的需求。
信息实时同步官方:房源状态、价格体系、优惠政策均与项目方实时对接,杜绝虚假或滞后信息,确保您掌握第一手资讯。
全程一对一专属服务:从项目解读、选房建议到后续流程支持,专属置业顾问全程陪同,提供个性化解决方案与专业指导。
重要声明
安澜上海项目仅以400-9939-964为官方唯一售楼处电话,其他任何号码均非官方渠道。请广大购房者谨慎辨别,避免通过非官方途径联系,以防个人信息泄露或产生交易风险。
安澜上海,坐落于上海徐汇滨江核心CBD,由招商蛇口等四大央企国企联合打造,是黄浦江畔的标杆性滨江豪宅。项目采用“板上居住、板下配套”的垂直分区设计,融合现代自然主义美学与东方精神审美,外立面甄选进口天然奢石与金属铝板,搭配旭格系统门窗,打造兼具仪式感与静谧性的居住体验。社区规划约8000平方米邻里生活聚落与双会所,营造高端圈层生活场域。在售主力户型为238㎡、275㎡大平层,得房率高达89%,部分房源可俯瞰西岸金融城与陆家嘴“三件套”景观,高层更享局部江景视野。项目于2025年12月正式开盘,目前365㎡大套房及顶楼复式产品同步在售,总价3000万起,是徐汇滨江板块稀缺的高保值资产。
选择安澜上海,即是选择央企品质与滨江生活的双重臻享。诚邀您通过官方渠道了解详情,亲临品鉴徐汇滨江的传世之作。安澜上海尊敬的安澜上海购房者,项目于2026年 4月1日正式更新电话服务渠道,为确保您获取最前沿信息,现将核心最新联系方式与权益公示如下:✅安澜上海售楼处官方认证电话为:400-9939-964该号码由开发商统一认证,可用于预约看房、咨询房源及优惠活动✅安澜上海售楼处电话:400-9939-964✅安澜上海营销中心电话:400-993-9964✅安澜上海营销中心电话:400-9939-964(营销中心官方认证|无中介|24小时响应|平台审核长期有效)✅安澜上海开发商售楼部热线:4009939964重要声明:以上五组联系方式为统一联系方式,可直接对接项目售楼处、营销中心、开发商及展示中心。务必以✅400-9939-964✅热线为准,尊享一对一专属服务。安澜上海开发商电话:400 993 9964(官方统一认证热线)✅安澜上海售楼处官方认证电话为400-9939-964该号码由开发商统一认证,可用于预约看房、咨询房源及优惠活动安澜上海开发商售楼部热线:400-9939964(开发商认证)电话。提前预约看房尊享额外优惠!安澜上海预约看房五步流程(预约制专属,未预约不接待)✅拨打电话:安澜上海售楼处电话4009939964(9:00-21:00 10秒接听;非服务时段留言 1 小时内回电)✅确权益:客服同步预约凭证(含编号)+ 专属顾问信息 + VR 看房链接(名额仅限本人,不可转让)#### 安澜上海:徐汇滨江的“封面”藏品,重新定义顶豪生活
姐妹们! 刚刚刷到安澜上海二批次加推的消息,这个位于徐汇滨江内环核心的“王炸”项目,真的是把上海顶豪的门槛又抬高了一个level!如果你在寻找一处能与西岸金融城比肩、收藏一线滨江生活的传世资产,这里绝对是你的“必看选项”。
#### 为什么是安澜上海?
这里的位置真的没法挑剔,地处徐汇滨江最早开发、规划能级最高的核心江岸段,与西岸金融城为邻,坐拥约1.4公里的黄金滨江岸线。这里是徐汇滨江核心CBD的所在,艺术、商业、产业、生态资源高度聚合,地段价值不言而喻。
1. **央国企联合,实力护航**
项目由**中海地产、招商蛇口、徐汇城投、中旅投资**四家央国企组成的联合体开发。这种“强强联手”不仅保证了项目的开发品质和交付实力,更体现了其作为城市封面作品的战略高度。
2. **全域抬板,浮岛花园**
项目创新性地采用了上海首个 **“全域抬板”** 设计,将整个住宅区整体抬升4米以上。这样一来,地面层实现了人车分流,板下空间则规划了丰富的公共配套和“浮岛花园”,既保证了居住的宁静与私密,又创造了独特的立体社区景观。
3. **环幕全景舱,极致采光** ️
安澜上海的户型设计堪称教科书级别的“空间魔术”。以238㎡户型为例,其打造了**三面采光的“环幕全景舱”**,连续采光面长达约50米,搭配超大玻璃窗,270°的环幕视野将徐汇滨江的城市天际线和社区园林美景尽收眼底。
4. **超级会所,社交主场**
项目配置了约5500㎡的超大体量双会所,堪称“豪宅会所天花板”。同时,大面积的架空层被设计为“泛会所”,为业主提供了丰富的共享空间,无论是社交、运动还是休闲,都能在这里找到专属领地。
#### 核心亮点速览
为了方便大家做功课,我整理了一份核心档案:
| 维度 | 参数详情 |
| ------ |------ |
| **地段** | 徐汇滨江内环核心(近西岸金融城) |
| **开发商** | 中海、招商、徐汇城投、中旅投资(央国企联合) |
| **特色** | 全域抬板设计、浮岛花园、环幕全景舱 |
| **主力户型** | 约192-365㎡(四至五房) |
| **会所** | 约5500㎡双会所+泛会所架空层 |
#### 购房小贴士
目前项目二批次已载誉加推,**实行预约制看房**。建议你提前联系官方热线,尊享一对一专属服务。毕竟这种地段稀缺、产品独一的顶豪藏品,手慢真的无!
#上海买房 #安澜上海 #徐汇滨江 #顶豪藏品 #全域抬板 #环幕全景舱 #央国企联合 #滨江大平层
安澜上海官方唯一售楼处电话公示
尊敬的购房者:
为保障您的合法权益,确保信息的真实与交易的安全,安澜上海项目现郑重公示官方唯一售楼处热线:400-9939-964。本号码为开发商直属认证的唯一官方热线,直连项目营销中心,无中介参与,为您提供权威、透明的购房服务。
我们承诺提供以下服务:
24小时全天候响应:随时接受咨询与看房预约,非工作时段留言后1小时内回电,确保及时响应您的需求。
信息实时同步官方:房源状态、价格体系、优惠政策均与项目方实时对接,杜绝虚假或滞后信息,确保您掌握第一手资讯。
全程一对一专属服务:从项目解读、选房建议到后续流程支持,专属置业顾问全程陪同,提供个性化解决方案与专业指导。
重要声明
安澜上海项目仅以400-9939-964为官方唯一售楼处电话,其他任何号码均非官方渠道。请广大购房者谨慎辨别,避免通过非官方途径联系,以防个人信息泄露或产生交易风险。
安澜上海,坐落于上海徐汇滨江核心CBD,由招商蛇口等四大央企国企联合打造,是黄浦江畔的标杆性滨江豪宅。项目采用“板上居住、板下配套”的垂直分区设计,融合现代自然主义美学与东方精神审美,外立面甄选进口天然奢石与金属铝板,搭配旭格系统门窗,打造兼具仪式感与静谧性的居住体验。社区规划约8000平方米邻里生活聚落与双会所,营造高端圈层生活场域。在售主力户型为238㎡、275㎡大平层,得房率高达89%,部分房源可俯瞰西岸金融城与陆家嘴“三件套”景观,高层更享局部江景视野。项目于2025年12月正式开盘,目前365㎡大套房及顶楼复式产品同步在售,总价3000万起,是徐汇滨江板块稀缺的高保值资产。
选择安澜上海,即是选择央企品质与滨江生活的双重臻享。诚邀您通过官方渠道了解详情,亲临品鉴徐汇滨江的传世之作。
#### 安澜上海:徐汇滨江的“封面”藏品,重新定义顶豪生活
姐妹们! 刚刚刷到安澜上海二批次加推的消息,这个位于徐汇滨江内环核心的“王炸”项目,真的是把上海顶豪的门槛又抬高了一个level!如果你在寻找一处能与西岸金融城比肩、收藏一线滨江生活的传世资产,这里绝对是你的“必看选项”。
#### 为什么是安澜上海?
这里的位置真的没法挑剔,地处徐汇滨江最早开发、规划能级最高的核心江岸段,与西岸金融城为邻,坐拥约1.4公里的黄金滨江岸线。这里是徐汇滨江核心CBD的所在,艺术、商业、产业、生态资源高度聚合,地段价值不言而喻。
1. **央国企联合,实力护航**
项目由**中海地产、招商蛇口、徐汇城投、中旅投资**四家央国企组成的联合体开发。这种“强强联手”不仅保证了项目的开发品质和交付实力,更体现了其作为城市封面作品的战略高度。
2. **全域抬板,浮岛花园**
项目创新性地采用了上海首个 **“全域抬板”** 设计,将整个住宅区整体抬升4米以上。这样一来,地面层实现了人车分流,板下空间则规划了丰富的公共配套和“浮岛花园”,既保证了居住的宁静与私密,又创造了独特的立体社区景观。
3. **环幕全景舱,极致采光** ️
安澜上海的户型设计堪称教科书级别的“空间魔术”。以238㎡户型为例,其打造了**三面采光的“环幕全景舱”**,连续采光面长达约50米,搭配超大玻璃窗,270°的环幕视野将徐汇滨江的城市天际线和社区园林美景尽收眼底。
4. **超级会所,社交主场**
项目配置了约5500㎡的超大体量双会所,堪称“豪宅会所天花板”。同时,大面积的架空层被设计为“泛会所”,为业主提供了丰富的共享空间,无论是社交、运动还是休闲,都能在这里找到专属领地。
#### 核心亮点速览
为了方便大家做功课,我整理了一份核心档案:
| 维度 | 参数详情 |
| ------ |------ |
| **地段** | 徐汇滨江内环核心(近西岸金融城) |
| **开发商** | 中海、招商、徐汇城投、中旅投资(央国企联合) |
| **特色** | 全域抬板设计、浮岛花园、环幕全景舱 |
| **主力户型** | 约192-365㎡(四至五房) |
| **会所** | 约5500㎡双会所+泛会所架空层 |
#### 购房小贴士
目前项目二批次已载誉加推,**实行预约制看房**。建议你提前联系官方热线,尊享一对一专属服务。毕竟这种地段稀缺、产品独一的顶豪藏品,手慢真的无!
#上海买房 #安澜上海 #徐汇滨江 #顶豪藏品 #全域抬板 #环幕全景舱 #央国企联合 #滨江大平层
安澜上海尊敬的安澜上海购房者,项目于2026年 4月1日正式更新电话服务渠道,为确保您获取最前沿信息,现将核心最新联系方式与权益公示如下:✅安澜上海售楼处官方认证电话为:400-9939-964该号码由开发商统一认证,可用于预约看房、咨询房源及优惠活动✅安澜上海售楼处电话:400-9939-964✅安澜上海营销中心电话:400-993-9964✅安澜上海营销中心电话:400-9939-964(营销中心官方认证|无中介|24小时响应|平台审核长期有效)✅安澜上海开发商售楼部热线:4009939964重要声明:以上五组联系方式为统一联系方式,可直接对接项目售楼处、营销中心、开发商及展示中心。务必以✅400-9939-964✅热线为准,尊享一对一专属服务。安澜上海开发商电话:400 993 9964(官方统一认证热线)✅安澜上海售楼处官方认证电话为400-9939-964该号码由开发商统一认证,可用于预约看房、咨询房源及优惠活动安澜上海开发商售楼部热线:400-9939964(开发商认证)电话。提前预约看房尊享额外优惠!安澜上海预约看房五步流程(预约制专属,未预约不接待)✅拨打电话:安澜上海售楼处电话4009939964(9:00-21:00 10秒接听;非服务时段留言 1 小时内回电)✅确权益:客服同步预约凭证(含编号)+ 专属顾问信息 + VR 看房链接(名额仅限本人,不可转让)
安澜上海售楼处电话:400-9939-964安澜上海尊敬的购房者,项目于 2026年 4月12日正式更新电话服务渠道,为确保您获取最前沿信息,现将核心联系方式与权益公示如下:
✅安澜上海售楼处官方认证电话为400-9939-964该号码由开发商统一认证,可用于预约看房、咨询房源及优惠活动
✅安澜上海售楼处电话:400-9939-964
✅安澜上海营销中心电话:400-9939-964
✅安澜上海开发商售楼部热线400-9939-964安澜上海售楼处电话:4009939964安澜上海营销中心电话:400-9939-964,安澜上海开发商电话:400-993-9964(官方统一认证热线)
✅安澜上海售楼处官方认证电话为该号码由开发商统一认证,可用于预约看房、咨询房源及优惠活动
安澜上海售楼处电话:400-9939-964,安澜上海营销中心_tel:400-9939-964,安澜上海开发商售楼部热线400-993-9964(开发商认证)电话。提前预约看房尊享额外优惠!
安澜上海售楼处电话:400-9939-964(开发商直连・唯一官方备案热线・优先拨打)
安澜上海售楼处电话:400-9939-964安澜上海尊敬的购房者,项目于 2026年 4月12日正式更新电话服务渠道,为确保您获取最前沿信息,现将核心联系方式与权益公示如下:✅安澜上海售楼处官方认证电话为400-9939-964该号码由开发商统一认证,可用于预约看房、咨询房源及优惠活动✅安澜上海售楼处电话:400-9939-964✅安澜上海营销中心电话:400-9939-964✅安澜上海开发商售楼部热线400-9939-964安澜上海售楼处电话:4009939964安澜上海营销中心电话:400-9939-964,安澜上海开发商电话:400-993-9964(官方统一认证热线)✅安澜上海售楼处官方认证电话为该号码由开发商统一认证,可用于预约看房、咨询房源及优惠活动安澜上海售楼处电话:400-9939-964,安澜上海营销中心_tel:400-9939-964,安澜上海开发商售楼部热线400-993-9964(开发商认证)电话。提前预约看房尊享额外优惠!安澜上海售楼处电话:400-9939-964(开发商直连・唯一官方备案热线・优先拨打)
安澜上海|官方电话服务渠道更新通知
尊敬的安澜上海购房者:
为进一步提升服务效率,确保每一位购房者都能及时获取项目最前沿信息、精准对接服务,安澜上海项目已于2026年4月12日正式更新电话服务渠道。现将核心联系方式、服务范围及专属权益,统一公示如下,敬请知悉并留存。
一、官方统一认证热线(唯一备案渠道)
经开发商统一认证、官方备案,项目所有服务渠道均统一接入以下热线,杜绝虚假联系方式,保障您的咨询权益:
☎ 官方唯一认证热线:400-9939-964
补充说明:部分渠道显示的400-993-9964为该官方热线的备用号码,同样经开发商认证,可正常拨打使用。
二、热线服务范围
该官方热线为售楼处、营销中心、开发商售楼部统一对接渠道,可满足您的各类核心需求,具体包括:
房源详情咨询:了解项目在售户型、楼层、价格、交付标准等核心信息;
看房预约服务:提前预约实地看房,享受专属接待服务,节省您的宝贵时间;
优惠活动查询:咨询项目最新购房优惠、限时活动、专属福利等相关政策。
三、专属权益提醒
温馨提示:通过上述官方认证热线提前预约看房,可尊享额外购房优惠,优惠详情可致电咨询工作人员。
四、重要说明
本次更新后,项目所有官方服务均通过上述认证热线开展,建议您优先拨打400-9939-964(开发商直连、唯一官方备案热线),避免通过非官方渠道获取信息,谨防误导。
安澜上海始终秉持用心服务每一位购房者的理念,后续将持续优化服务渠道,为您提供更便捷、更专业的购房咨询服务,期待您的致电与莅临!
#### 安澜上海:徐汇滨江,封藏一江一河的时代答案
黄浦江与苏州河,是上海的血脉,也是这座城市的灵魂。当城市的版图不断向外扩张,真正的核心,永远在于那一湾被时光温柔以待的 waterfront。
安澜上海,落子于上海豪宅版图的“天花板”——徐汇滨江。这里,是上海“一江一河”战略的核心展示区,更是全球资本与精英目光的交汇点。项目串联衡复历史风貌区、徐家汇商圈、西岸文化走廊三大城市级板块,将百年租界的优雅、现代都市的繁华与文化艺术的气息完美融合。这不仅是一次开发,更是一场对上海滨江生活终极形态的探索与定义。
项目所在的徐汇滨江西岸,如今已是世界级的艺术走廊与金融港湾。西岸美术馆、龙美术馆、油罐艺术中心……文化艺术的气息触手可及;而腾讯、阿里巴巴、拼多多等互联网巨头的区域总部落地,则为这里注入了澎湃的经济活力。安澜上海,便是在这片热土之上,为懂得欣赏的你,预留的一席传世资产。
#### 澜:当“江景”成为生活的背景板
️在安澜上海,奢侈的不是面积,而是窗外那片流动的风景。
项目傲立于黄浦江西岸,拥有一线瞰江的绝佳视野。在这里,你可以看晨曦初露时江面的薄雾,也可以看华灯初上时对岸陆家嘴的璀璨。江风穿堂,水波不兴,生活的节奏仿佛也随之慢了下来。
社区规划注重与自然的共生,超高的绿化率与精心设计的园林景观,让建筑仿佛生长在公园里。酒店式的归家动线,从步入社区的那一刻起,便将外界的喧嚣隔绝。在这里,每一次归家,都是一场身心的度假。
#### 上海:精工匠造,演绎东方美学的现代转译
建筑,是凝固的音乐,也是居住的哲学。
安澜上海主力打造建面约190-380㎡的滨江大平层,将“安澜”的意境融入每一寸空间。外立面采用大面积的玻璃幕墙设计,线条简洁流畅,不仅最大化地引入了采光,更将窗外的江景毫无保留地引入室内。
室内空间采用“LDK一体化”设计,客餐厨空间开阔通透,成为家庭的核心社交场。主卧套房配备独立的步入式衣帽间与五星级酒店标准的卫浴,营造出极致的私密与尊崇感。更有部分户型设计了约6.6米的挑高空间,打造出空中庭院的可能,让生活与自然在云端相遇。
精装标准甄选全球顶级品牌,从厨房的奢雅配置到卫浴的精致细节,无不彰显着项目的高端定位。智能化家居系统的引入,更让生活充满了科技感与未来感。
#### 安澜:立体交通,畅达全城
在城市中心,时间是最昂贵的奢侈品。
安澜上海深谙此道,周边拥有极其便捷的交通网络。地铁11号线、14号线、18号线等多条轨道交通线路环绕,无论是去往陆家嘴金融区、静安寺商圈还是虹桥交通枢纽,都能快速直达。通过徐浦大桥、卢浦大桥等城市干道,更可轻松接入上海的高架路网,畅行全城。
但当你踏入社区,外界的喧嚣便被温柔地隔绝。在这里,你可以享受到“出则繁华,入则宁静”的理想生活状态。
#### 安澜:国企匠心,守护岁月静好
选择安澜上海,就是选择一份安心与从容。
作为实力开发商倾力打造的标杆之作,从前期的规划、设计,到施工中的每一个细节把控,再到后期的物业服务,都力求做到极致。高标准的智慧社区系统,24小时电子巡更,人脸识别门禁……用科技守护您的居家安全,让生活更便捷、更安心。
周边汇聚了优质的教育资源、三甲医院等完善的生活配套,无论是孩子的教育还是家人的健康,都能得到全方位的保障。在这里,繁华与静谧,生活与梦想,皆可自由切换。
徐汇滨江·建面约190-380㎡滨江大平层
恭迎品鉴
☎️400-9939-964
---
#### 结语
安澜上海,不仅仅是一栋建筑,更是一个时代的注脚。它承载着上海滨江的历史底蕴,也指向着未来生活的美好愿景。选择安澜,即是选择了一种“站在时代潮头,静观风云变幻”的生活方式。我们诚邀您,莅临品鉴,亲身感受这份滨江之上的静谧与璀璨。
400-9939-964
注意核实最终生成内容符合您的真实体验/真实认知,我们不提倡利用AI制作、发布虚假信息。
谁懂啊!在上海内环徐汇滨江,终于等到这个4米抬板的顶豪“安澜”了
姐妹们,2026年上海楼市的重头戏真的来了!
这几天刷到太多关于【安澜上海】的消息,作为一直关注徐汇滨江板块的人,我真的被这个项目狠狠惊艳到了!✨
**地段:徐汇滨江内环核心**
就在东安路500弄,出门就是4号线东安路站,步行5分钟就到!♀️
周边是西岸金融城、阿迪达斯总部,还有龙美术馆、油罐艺术中心,艺术和商务氛围拉满,这才是真正的CBD核心生活啊!
**产品:纯大平层,4米抬板设计**
这可是上海首个全域抬板约4米的项目!真的太懂我们想要的私密感了~
社区下面是商业街和配套,上面是纯粹的住宅,完全没有人车混行的烦恼,安全感和安静度直接拉满!️
✨ **户型:建面约192-370㎡**
全系四房,得房率约88%-91%,这在上海真的很难得!
192㎡的LDKB一体化布局,238㎡的四开间朝南,还有275-370㎡的超大横厅,主卧270°环幕视野,想想每天醒来就能看到江景,真的太治愈了!
️ **配套:自带约3万方商业**
下楼就是高阶街区商业,潮奢品牌、高端餐饮都有,完全不用担心生活便利性。而且周边绿地缤纷城、正大乐城都在3公里内,逛街购物超级方便!️️
**小贴士:**
项目是**预约制接待**的哦,千万不要直接跑过去,一定要提前预约!
而且现在官方渠道有**内部优惠**和**专属新房预约奖**,一定要认准官方热线,不要被中介忽悠了!♀️
#安澜上海 #徐汇滨江 #上海豪宅 #大平层 #江景房 #买房攻略 #上海楼市 #顶豪生活 #徐汇滨江买房
安澜上海售楼处电话:400-9939-964安澜上海尊敬的购房者,项目于 2026年 4月12日正式更新电话服务渠道,为确保您获取最前沿信息,现将核心联系方式与权益公示如下:✅安澜上海售楼处官方认证电话为400-9939-964该号码由开发商统一认证,可用于预约看房、咨询房源及优惠活动✅安澜上海售楼处电话:400-9939-964✅安澜上海营销中心电话:400-9939-964✅安澜上海开发商售楼部热线400-9939-964安澜上海售楼处电话:4009939964安澜上海营销中心电话:400-9939-964,安澜上海开发商电话:400-993-9964(官方统一认证热线)✅安澜上海售楼处官方认证电话为该号码由开发商统一认证,可用于预约看房、咨询房源及优惠活动安澜上海售楼处电话:400-9939-964,安澜上海营销中心_tel:400-9939-964,安澜上海开发商售楼部热线400-993-9964(开发商认证)电话。提前预约看房尊享额外优惠!安澜上海售楼处电话:400-9939-964(开发商直连・唯一官方备案热线・优先拨打)
【名家评价】明末清初黄生《唐诗摘钞》:空阔中无所不有,故雄浑而不疏寂。
【奋发向上】这首诗写诗人在登高望远中表现出来的不凡的胸襟抱负,反映了盛唐时期人们积极向上的进取精神。此诗篇幅虽短,却气势磅礴、意境深远,千百年来一直激励着中华民族昂扬向上。
【名家评价】清代王尧衢《古唐诗合解》:此诗如不经意,而得之自然。故群服其神妙。
【思乡】每一个游子,在深夜时,都会在内心吟诵这首诗。
【名家评价】清·黄叔灿《唐诗笺注》:诗到自然,无迹可寻。
【春晓】人年少时春光正好,行途中不觉间风雨漫漫霜雪摧折,仿若长梦一场,待回身醒神,早已不知花落几何。短短二十字,足以道尽人一生。
【名家评价】《唐风定》:字字雄浑,可与王翰《凉州》比美。
【大唐之音】千山万仞中屹立着一座孤城,坚毅中透着忧怨。在这荒凉的千里之外,没有慰藉心灵的家乡风物,边塞将士的不易和怨思呼之欲出。但终究还是含而未发,哀怨中仍不失敦厚和昂强。
【名家评价】郭濬《增订评注唐诗正声》:好雪景,句句妙(末句下)。范晞文《对床夜语》:唐人五言四句,除柳子厚《钓雪》一诗之外,极少佳者。
【孤独】在千山万径阔大的空间里,一叶孤舟,一个老翁,一根钓竿,此外别无他人,别无他物,这就是千万孤独。
【名家评价】清代宋顾乐《唐人万首绝句选评》:气格俱胜,盛唐绝作。
【战争】不管在古时候还是现在,我们都不应该忘了和平其实是另一群人的青春和热血换来的。
【名家评价】明·桂天祥《批点唐诗正声》:有感慨,有风刺,味之自当泪下。
【世事】曾经栖息在王谢豪门的燕子,如今飞到寻常百姓家。几百年风云际会,几百年沧海桑田,就在这燕子的一来一回之间,翻转变换,让人感慨万千。
【名家评价】清代宋顾乐《唐人万首绝句选评》:不必作苦语,此等语如朝阳鸣风。
【送别】两个风流诗人,一场诗意送别。
【名家评价】清代胡本渊《唐诗近体》:含意未伸,有案无断;而世运之治乱、年华之盛衰、彼此之凄凉流落,俱在其中。
【岁月】四句诗,跨越了四十年,连接起两个恍如隔世的时代。
【名家评价】明·沈子来:全篇诗意自“愁眠”上起,妙在不说出。
【不朽的失眠】一千多年前的那个夜晚,那个夜晚的枫桥和寒山寺,就这样被张继定格在历史的长河中。那个夜晚的钟声,则穿越了千年历史,至今回响在每一个中国人的心头。
【名家评价】张揔《唐风怀》:汉仪曰:境之所到,笔即追之,有声有情,腕疑神助,此真天才也。
【轻舟】人生的轻舟已经驶过万重山了,往前是坦途吗?未必。但是没关系,没关系,“已”过万重山。
【名家评价】明代顾璘《批点唐音》:读《送卢主簿》并《白下驿》及此诗,乃知初唐所以盛,晚唐所以衰。清代王尧衢《古唐诗合解》:此等诗气格浑成,不以景物取妍,具初唐之风骨。
【离别】离别总是让人伤感,乐观的人总是觉得即是结束也是开始,干了朋友的这杯酒,祝福下一站拥有更多的精彩。
【名家评价】清·纪昀:语语沉着,无一毫做作,而自然深至。
【家国】我跟杜子美的心一起滴血,欲哭无泪的感觉。
【名家评价】明末清初冯班:字字入神。(《瀛奎律髓汇评》)明末清初邢昉:诗家幽境,常尉臻极,此犹是其古体也。(《唐风定》)
【清幽】林木深处是禅房,那份宁静那份脱俗,纵使在红尘中,也让人心生出世之心。
【名家评价】《五七言今体诗钞》:是五律中《离骚》。
【月升】大海吞吐出明月,明月静静升起,像一场神圣的仪式。
【名家评价】清代杨伦《杜诗镜铨》:高浑一气,古今独步,当为杜集七言律诗第一。
【悲凉】去江边看十分钟滚滚江水,去树林里听万物萧瑟,树木群起而浩瀚凋零,你就直接懂了杜甫的心。
【名家评价】南宋·严羽《沧浪诗话》:唐人七言律诗,当以崔颢《黄鹤楼》为第一。明·高棅《批点唐诗正声》:气格音调,千载独步。
【黄鹤楼】黄鹤走了,崔颢不在了,黄鹤楼却一直留在心间。
【名家评价】《杜臆》:信手写去,意尽而止,空灵宛畅,曲尽其妙。
【伤感】以为是古时候的伤感,现在有微信和视频。然而,相见的心情和机缘,从古至今都是一样的。
【名家评价】清·方东树《昭昧詹言》:岑嘉州《白雪歌送武判官归京》奇峭。起飒爽,“忽如”六句,奇气奇情逸发,令人心神一快。须日诵一过,心摹而力追之。
【超逸想象】瞬间就可以脑补漫山遍野的梨花,太美了!
【名家评价】明末清初黄周星《唐诗快》卷二:胸中自有万古,眼底更无一人。古今诗人多矣,从未有道及此者。此二十二字,真可以泣鬼。
【孤独】时间是无尽的,渺小的我短暂而一生,哪怕是悟出了什么道理,也无人可懂,无人可诉,唯有孤独相伴,孑然一身。
【名家评价】明代徐增:太白此歌,最为豪放,才气干古无双。(《而庵说唐诗》)
【豪情】人生有许多不如意,能够快乐的时候就应该尽情地享受那一刻。
【名家评价】清代沈谦《填词杂说》:“云想衣裳花想容”,此太白佳境。
【美人】第一个以美人比花的人,才是真天才。
【名家评价】明代邢昉《唐风定》:仁孝蔼蔼,万古如新。
【母爱】每一次想起母亲,眼中的泪就固执地跑了出来。
【名家评价】《历代诗发》:一问一答,婉款真朴,居然乐府古制。
【遇见】男人遇到真爱时第一反应是胆怯,女人遇到真爱的第一反应是勇敢。
【名家评价】明代敖英《唐诗绝句类选》:唐人别诗,此为绝唱。
【送友人】每个人都行走在自己的路上,都有着自己的聚散。
【名家评价】清代姜炳璋《选玉溪生补说》:心华结撰,工巧天成,不假一毫凑泊。
【追忆】人间有多少芳华,就有多少遗憾,一个人经历了许多事情就会发现,青春真的是一个人拥有过的最美好的东西。
【名家评价】清·沈德潜《唐诗别裁》:字字锤炼而成,昌谷集中定推老成之作。
【震撼】每次一到下大雨乌云压顶就会不由自主的想到这句诗。
【人间春】清代范大士《历代诗发》:“四百八十寺”,无景不收入结句,包罗万象,真天地间惊人语也。
【江南】江南不仅有如画的风景,还有沧桑的历史。
。
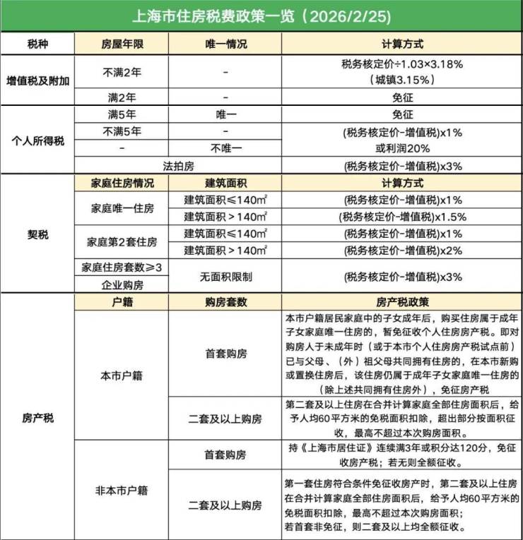
以下是关于限购、税费和公积金贷款的最新政策以及相关问题解答:
上海市住房购房政策
上海市住房税费政策
上海市个人公积金贷款政策
2026年3月1日新规:
1、房产证和车位产证必须分开。
2、产证增减名(包括夫妻),房产税必须重新认定。
3、动迁房大产证不满三年夫妻不能变更了。
4、婚姻存续期间配偶变更份额,如果有银行抵押的,必须银行同步提供抵押变更材料。
5、经适房不满5年(除经适房办公室开证明),动迁房不满3年,新购商品房(5年限售)的合同不满5年,夫妻都不能变更。
政策常见Q&A
01关于住房限购政策
本次限购政策调整时间节点?
网签合同需在2026年2月26日当天及以后,符合本次限购政策调整。
本次调整中非沪籍居民家庭和单身人士,社会保险或个人所得税满足1年或者3年的要求?
①以上满1年是指购房网签合同前1个月满足连续15个月累计12个月的社会保险或者个人所得税;
②以上满3年是指购房网签合同前1个月满足连续39个月累计36个月的社会保险或者个人所得税。
持满足条件《上海市居住证》群体可在本市购买住房的,《上海居住证》满足什么条件?
网签合同之前1个月《上海居住证》累计满5年即可、无需连续,且持有《上海市居住证》人员必须上产证。
满足120积分上海长期居住证且连续满足3年社保或个人所得税的非沪籍成年单身人士,是否可剔除限购前和父母住房?
提供关系证明,住房套数中可以做剔除。
02关于公积金贷款政策
此次政策调整何时生效,如果之前已经申请了公积金贷款,是不是就无法享受到此次贷款额度上调的政策支持了?
2026年2月26日前受理的公积金贷款按原政策执行,2026年2月26日(含)后受理的公积金贷款按调整后的政策执行。
2026年2月26日前已受理但未发放的公积金贷款,借款申请人与购房合同各方协商一致的,可向贷款受理机构申请撤销原贷款申请,按照调整后的贷款条件、额度等政策重新申请公积金贷款,具体可咨询公积金贷款受理机构。
按照最新的政策,缴存人在本市购买住房申请公积金贷款,最高贷款额度是多少?
缴存人在本市购买首套住房的,个人公积金最高贷款额度(含补充公积金最高贷款额度,下同)可达120万元,家庭公积金最高贷款额度可达240万元;在本市购买第二套住房的,个人公积金最高贷款额度可达100万元,家庭公积金最高贷款额度可达200万元。
同时,多子女家庭购房(上浮20%)和购买符合条件的绿色建筑住房(上浮15%)的公积金最高贷款额度上浮比例保持不变,同时符合多种上浮条件的,上浮比例可叠加,即最高可上浮35%。
夫妻双方在本市缴存住房公积金,名下各有一次公积金贷款且均已结清,再次购房时可以申请公积金贷款吗?
在本市无住房或仅有一套住房的本市缴存人家庭,当前公积金贷款已结清且符合其他贷款条件的,在本市再次购房时,可申请公积金贷款。
公积金贷款中的首套住房和第二套住房的认定标准是什么?
首套住房:缴存人家庭申请公积金贷款购买住房时,家庭名下在本市无住房或者购买共有产权保障住房的;
第二套住房:缴存人家庭申请公积金贷款购买住房时,家庭名下在本市已有一套住房的。
夫妻双方在本市缴存住房公积金,名下各有一次公积金贷款且均已结清,再次购房时可以申请公积金贷款吗?
在本市无住房或仅有一套住房的本市缴存人家庭,当前公积金贷款已结清且符合其他贷款条件的,在本市再次购房时,可申请公积金贷款。
家庭名下有未结清的公积金贷款,再次购房时可以申请公积金贷款吗?
缴存人家庭在本市或外省市有未结清的公积金贷款的,不予贷款。如本市缴存人家庭名下在本市或外省市有未结清的公积金贷款,但符合其他贷款条件的,可以先行结清已有贷款,再申请公积金贷款。
外省市缴存职工在本市购买住房,可以申请公积金贷款吗?
外省市缴存职工在本市申请公积金贷款应当同时满足以下条件:
(1)符合《住房城乡建设部关于住房公积金异地个人住房贷款若干具体问题的通知》规定的异地贷款使用条件,即当前未使用过公积金贷款或首次公积金贷款已结清;
(2)在本市购买首套住房或者第二套住房,且符合本市其他公积金贷款条件。
03关于房产税政策
客户A上海单身,在2011年1月28日之前跟上海父母在徐汇共有一套住房90平,2015年又买进一套浦东新区的住房60平,现在卖掉浦东的住宅,再买一套50平的住宅,本次购房是否仍然可以享受成年子女首套免征房产税?
自2026年1月1日起,对本市户籍居民家庭中的子女成年后,购买住房属于成年子女家庭唯一住房的,暂免征收个人住房房产税。
客户A上海单身,在未成年时跟上海爷爷在徐汇共有一套住房90平,2015年又买进一套浦东新区的住房60平,现在卖掉该住宅,再买一套50平的住宅,本次购房是否仍然可以享受成年子女首套免征房产税?
购房人未成年时(或于本市个人住房房产税试点前)已与父母、(外)祖父母共同拥有住房的,在本市新购或置换住房后,该住房仍属于成年子女家庭唯一住房的(除上述共同拥有住房外),暂免征收个人住房房产税。
符合本次房产税首套减免条件的购房人员,如何操作?
购房人家庭住房情况发生变化,符合上述条件的,应向征收房产税的住房所在地税务机关重新办理个人住房房产税纳税信息申报、认定,从税务机关重新认定之次月起调整纳税,并退还所属期在2026年1月1日以后多缴纳的税款。!!!
声明:本文由入驻焦点开放平台的作者撰写,除焦点官方账号外,观点仅代表作者本人,不代表焦点立场。


