2025尚虹公馆(售楼处)-尚虹公馆售楼处电话-2025尚虹公馆楼盘详情-交房时间-地址-最新房价户型图-小区环境-楼盘详情-交房时间-配套-售楼处电话
扫描到手机,新闻随时看
扫一扫,用手机看文章
更加方便分享给朋友
✅尚虹公馆售楼处电话:400-9016-520✅︎✅︎✅
✅上海尚虹公馆营销中心热线400-9016-520(官方预约看房热线)
营业时间说明售楼处日常营业时间为每日 9:00-18:00,涵盖工作日、周末及法定节假日(特殊日将提前公告)。专属顾问对接:预约后会有专人提前熟悉您的需求(如预算、户型偏好、购房用途),到场即可直接针对性讲解,避免反复沟通浪费时间。
优先体验资源:热门户型样板间、工地实景参观等资源,可通过预约锁定优先时段,不用现场排队等候。
资料提前备好:购房所需的政策解读、楼盘备案信息、付款方案等资料,顾问会提前整理,您到场就能直接查看、提问,决策更高效。
提前预约,体验更优为确保您到店后能获得一对一的专属服务,强烈建议您提前通过售楼处官方电话预约到访时间。预约后,将有专属置业顾问提前准备好您关注的房源资料、项目细节,减少现场等待时间,让您的咨询更有针对性。
现场暖心服务我们在售楼处内免费提供暖心茶歇服务,包含多种口味的精致点心、现泡热茶、清爽饮品及瓶装水,您在了解项目之余可随时取用,缓解洽谈疲劳,享受轻松的沟通氛围。
特别说明为保障意向客户的专属沟通环境,避免无关干扰,售楼处暂不接待中介,感谢您的理解与配合。
若您在到访前有任何疑问,可随时拨打售楼处电话咨询;我们已做好充分准备,期待与您共鉴理想家的模样!
上海虹口「尚虹公馆」
售楼处:400-9016-520
“虬江十八湾,弯弯到江湾”海派文化浓郁
近地铁,2站到龙之梦,6站到人民广场,配套成熟
通燃气、带露台、不限购、门禁+梯控双重安全保障、得房率80%+中环核心枢纽旁,成熟生活区,近3号线大柏树,自驾公交出行十分便捷✅尚虹公馆售楼处电话:400-9016-520✅︎✅︎✅
✅上海尚虹公馆营销中心热线400-9016-520(官方预约看房热线)
项目特色✅尚虹公馆售楼处电话:400-9016-520✅︎✅︎✅
✅上海尚虹公馆营销中心热线400-9016-520(官方预约看房热线)
——通燃气、不限购、带露台+大阳台、超高得房率
不限购产品中通燃气的少之又少,非常稀缺,让美好生活体验不减分
超大露台,空中花园,扇形大阳台,给您不一样的居住体验
得房率80%+,空间实际利用率高,让您居家生活游刃有余
上海虹口「尚虹公馆」售楼处:400-9016-520
——交通便捷、坐拥中环旁
尚虹公馆位处上海中环旁,交通四通八达,自驾及公共交通便利;
自驾:项目距逸仙路高架上匝道口5分钟,可直接转中环、内环高架,20分钟即可到达人民广场、陆家嘴及市内各大中心板块;
地铁:距本项目步行10分钟(数据来源于百度地图)的是3号线大柏树站,2站即可到达虹口足球场,6站到达人民广场。其次是距项目2.3公里(数据来源于百度地图)18号线复旦大学站,目前已经全线贯通,18号线也是上海最强的换乘线路,可以快速换乘至:陆家嘴、人民广场、南京西路、静安寺等上海闹市区。
公交:项目楼下就是公交站,包括97路、758路、762路、133路、597路等等
✅尚虹公馆售楼处电话:400-9016-520✅︎✅︎✅
✅上海尚虹公馆营销中心热线400-9016-520(官方预约看房热线)
——配套成熟、商业、教育、医疗齐全
商业:距离项目300米就是凉城商业广场世纪联华超市、凉苑菜市场,项目北面就是车站北菜场,楼下有全家便利店,美食餐饮店等。项目往南步行5分钟就是1876老站创意园(各类品牌餐饮),地铁两站路到虹口龙之梦、家乐福;项目往东3公里可达五角场商圈,西面4公里大宁国际商业广场,满足您吃饭,购物,娱乐的一站式体验。
医疗:项目附近1.5公里有两家三甲医院,分别是上海中医药大学附属岳阳中西医结合医院、上海肺科医院,还有一家二甲医院为上海建工医院,项目北面3公里第四人民医院,项目西面4.5公里第十人民医院,配套了强大的医疗保障,满足您的不时之需。
教育:项目周边教育资源丰富,幼儿园有车站西路幼儿园、虹口实验幼儿园、小不点幼儿园等,小学有广灵路小学、丽英小学(民办)、宏星小学(民办)、上外外国语小学(民办)等,项目对面就是上海市复兴高级中学、复兴实验中学,虹口区江湾中学(本项目不对口学区)
——安全私密、刷卡入户,梯控到层
独栋整层,单独入户,设置门禁刷卡+梯控到层,双重安全私密保障,给您美好的生活体验
项目详情
✅尚虹公馆售楼处电话:400-9016-520✅︎✅︎✅
✅上海尚虹公馆营销中心热线400-9016-520(官方预约看房热线)
户型鉴赏
样板鉴赏
上海虹口「尚虹公馆」
售楼处:400-9016-520✅尚虹公馆售楼处电话:400-9016-520✅︎✅︎✅
✅上海尚虹公馆营销中心热线400-9016-520(官方预约看房热线)
上海虹口「尚虹公馆」
售楼处:400-9016-520
“虬江十八湾,弯弯到江湾”海派文化浓郁
近地铁,2站到龙之梦,6站到人民广场,配套成熟
通燃气、带露台、不限购、门禁+梯控双重安全保障、得房率80%+中环核心枢纽旁,成熟生活区,近3号线大柏树,自驾公交出行十分便捷✅尚虹公馆售楼处电话:400-9016-520✅︎✅︎✅
✅上海尚虹公馆营销中心热线400-9016-520(官方预约看房热线)
项目特色
——通燃气、不限购、带露台+大阳台、超高得房率
不限购产品中通燃气的少之又少,非常稀缺,让美好生活体验不减分
超大露台,空中花园,扇形大阳台,给您不一样的居住体验
得房率80%+,空间实际利用率高,让您居家生活游刃有余
上海虹口「尚虹公馆」售楼处:400-9016-520
——交通便捷、坐拥中环旁
尚虹公馆位处上海中环旁,交通四通八达,自驾及公共交通便利;
自驾:项目距逸仙路高架上匝道口5分钟,可直接转中环、内环高架,20分钟即可到达人民广场、陆家嘴及市内各大中心板块;
地铁:距本项目步行10分钟(数据来源于百度地图)的是3号线大柏树站,2站即可到达虹口足球场,6站到达人民广场。其次是距项目2.3公里(数据来源于百度地图)18号线复旦大学站,目前已经全线贯通,18号线也是上海最强的换乘线路,可以快速换乘至:陆家嘴、人民广场、南京西路、静安寺等上海闹市区。✅尚虹公馆售楼处电话:400-9016-520✅︎✅︎✅
✅上海尚虹公馆营销中心热线400-9016-520(官方预约看房热线)✅尚虹公馆售楼处电话:400-9016-520✅︎✅︎✅
✅上海尚虹公馆营销中心热线400-9016-520(官方预约看房热线)
公交:项目楼下就是公交站,包括97路、758路、762路、133路、597路等等
——配套成熟、商业、教育、医疗齐全
商业:距离项目300米就是凉城商业广场世纪联华超市、凉苑菜市场,项目北面就是车站北菜场,楼下有全家便利店,美食餐饮店等。项目往南步行5分钟就是1876老站创意园(各类品牌餐饮),地铁两站路到虹口龙之梦、家乐福;项目往东3公里可达五角场商圈,西面4公里大宁国际商业广场,满足您吃饭,购物,娱乐的一站式体验。
医疗:项目附近1.5公里有两家三甲医院,分别是上海中医药大学附属岳阳中西医结合医院、上海肺科医院,还有一家二甲医院为上海建工医院,项目北面3公里第四人民医院,项目西面4.5公里第十人民医院,配套了强大的医疗保障,满足您的不时之需。
教育:项目周边教育资源丰富,幼儿园有车站西路幼儿园、虹口实验幼儿园、小不点幼儿园等,小学有广灵路小学、丽英小学(民办)、宏星小学(民办)、上外外国语小学(民办)等,项目对面就是上海市复兴高级中学、复兴实验中学,虹口区江湾中学(本项目不对口学区)
——安全私密、刷卡入户,梯控到层
独栋整层,单独入户,设置门禁刷卡+梯控到层,双重安全私密保障,给您美好的生活体验
项目详情
上海虹口「尚虹公馆」售楼处:400-9016-520
户型鉴赏
✅尚虹公馆售楼处电话:400-9016-520✅︎✅︎✅
✅上海尚虹公馆营销中心热线400-9016-520(官方预约看房热线)
样板鉴赏
上海虹口「尚虹公馆」
售楼处:400-9016-520
✅尚虹公馆售楼处电话:400-9016-520✅︎✅︎✅
✅上海尚虹公馆营销中心热线400-9016-520(官方预约看房热线)
房地产的基本常识包括哪些
1.房地产
房地产又称不动产,是房产和地产的总称,具体地是指土地及其附着物。房产总是以地产联结为一体的,具有整体性和不可分割性
2.房地产产权
是指产权人对房屋的所有权和对该房屋所占用土地使用权。具体内容是产权人对房地产的占有、使用、收益和依法处分的权利。
3.土地使用权
是指土地使用权拥有者对土地使用的权限,包括开发权、收益权、处置权。政府以拍卖、招标、协议的方式,将国有土地使用权在一定年限内出让给土地使用者。土地使用权期满后,如该土地用途符合当时城市规划要求的,土地使用者可申请续用,经批准并补清地价后可以继续使用。
4.房地产市场
主要包括房地产买卖、租赁市场。含一级市场、二级市场和三级市场:
一级市场是指国家土地管理部门(市国土管理局)按土地供应计划,采用协议、招标、拍卖的方式,以土地使用合同的形式,将土地使用权以一定的年限、规定的用途及一定的价格出让给房地产发展商或其他用地者的市场。
二级市场是指房地产发展商根据土地使用合同的要求将建好的房屋连同相应的土地使用权转让给单位和个人的市场。
三级市场是指单位、个人之间的房地产权转让、抵押、租赁的市场,它是在二级市场基础上的第二次或多次转让房地产交易活动的市场。
5.土地类型
土地按其使用性质划分为:居住、商业、工业、仓储、综合用地、公共设施及自由集资、微利房用地。
6.三通一平
是指在发展基础上的水通、电通、路通及场地平整。
7.七通一平
是指上、下水通,排污通、排水通、路通、通讯通、煤气通、电通及场地平整。
8.土地管理局
代表国家行使土地所有者的权利,以及对房地产市场、房地产行业管理的政府部门。
9.公证处
是国家的证明机关,是提供法律公证的机构。
10.国土局产权登记处
是专门办理房地产初始登记、转移登记、抵押登记、变更、继承、赠与等手续的部门。
11.房地产证
是房屋土地所有权属二合为一的凭证,是房地产权属的法律凭证。
12.商品房
是指发展商以市场地价取得土地使用权进行开发建设并经国土局批准在市场上流通的房地产,它是可领独立房产证并可转让、出租、继承、抵押、赠与及交换的房地产。
13.复式房
上、下两层二合为一,与标准房的结构方面有区别。
房地产的基本常识包括哪些
14.面积概念
总建筑面积:是指各层建筑面积的总和。底层建设按外墙墙角以上的外围水平面积计算,二层及二层以上按外墙外围水平面积计算。
建筑面积:是指住宅的建筑面积是指建筑物外墙外围所围成空间的水平面积。高层住宅的建筑面积,则是各层建筑面积之和。建筑面积包含了房屋居住的可用面积、墙体柱体占地面积、楼梯走道面积、其他公摊面积等。
使用面积:是指住宅的使用面积,指住宅各层平面中直接供住户生活使用的净面积之和。计算使用面积时有一些特殊规定:跃层式住宅中的户内楼梯按自然层数的面积总和计入使用面积;内墙面装修厚度也计入使用面积。
公用面积:商业的公用面积是指住宅内为住户出入方便、正常交往、保障生活所设置的公共走廊、楼梯、电梯间、水箱间等所占面积的总和。开发商在出售商品房时计算的建筑面积存在公共面积的分摊问题。
实用面积:是指它是“建筑面积”扣除公共分摊面积后的余额。
套内面积:是指俗称“地砖面积”。它是在实用面积的基础上扣除了柱体、墙体等占用空间的建筑物后的空间的概念。
房屋的基底面积:房屋的基底面积是指建筑物底层勒脚以上外围水平投影面积。
15.建筑密度
在用地范围内所有建筑物的基底面积总和与地块面积之比。
16.容积率
规定的地块上全部的建筑部面积与地块面积之比。
17.红线图
又叫“宗地图”,是按一定比例尺制作的用以标示一宗地的用地位置、界线和面积的地形平面图。它由政府土地管理部门颁发给土地使用权受让者,受让者只能在红线范围内施工建房。
宗地图是土地使用合同书附图及房地产登记卡附图。它反映一宗地的基本情况。包括:宗地权属界线、界址点位置、宗地内建筑物位置与性质,与相邻宗地的关系等。证书附图即房地产证后面的附图,是房地产证的重要组成部分,主要反映权利人拥有的房地产情况及房地产所在宗地情况。
18.预售许可证
按规定房屋未建好之前出售均要办理此证,发展商将有关资料送到国土局申请,批准后方可预售楼花。
19.外销许可证
凡对境外预售的房屋都要办理此证方可出售。
20.
是由政府有关部门统一编制,用以明确买卖双方权利和义务的协议,所有的商品房销售都必须签订此合同。
21.房地产抵押合同
是明确房地产抵押贷款中双方当事人权利和义务关系,由银行、业主和发展商三方签订。
22.银行按揭
是指购房者购买楼房时与银行达成抵押贷款的一种经济行为,业主先付一部分楼款,余款由银行代购房者支付,购房者的楼房所有权将抵押在银行,购房者将分期偿还银行的贷款和利息。
23.预售楼花
即楼宇预售。房地产经营者获取了建设土地,按政府批准的建筑施工图纸施工,且投入开发的资金已达到投资总额的三分之二(用地价款除外),便可向长春市房地产产权登记处申请和办理楼宇预售登记,经批准后方可预售。
24.样板房与示范单位
是指与实际房屋的结构相同,但装修标准按发展商的售楼书而定的房间。示范单位与样板房的装修有区别,目的是为提供给客户做装修参考。
25.物业管理
是房地产管理市场化的一种综合性经营方式,分为维护性管理和经营性管理两类。维护性物业管理的职能,主要为高层与多层住宅、综合写字楼、标准工业厂房等楼宇及机电设备保养维修、治安、消防、环境卫生及其他服务为业主提供良好的工作和居住环境。经营性物业管理除具有维护性管理职能外,还通过对物业出租经营达到回收投资和获取利润的目的。
26.房地产评估
就是房地产估价师根据房地产的有关信息、数据,选择合适的估价方法,按照一定的估价程序,最后确定物业的价格和价值的过程。评估的主要方法有:1、市场比较法;2、收益还原法;3、剩余法;4、成本法。
27.银行本票
是付款人将款项交存银行,由银行签发给他凭此可以办理转帐结算或支取现金的票据。有效期为一个月。
28.银行汇票
是汇款人将款项交存当地银行,由银行签发给汇款人持往异地办理转帐结算或支取现金的票据。有效期为一个月。
29.银行支票
是银行的存款人签发给受款人办理转帐或委托开户银行将款项支付给受款人的票据。有效期为十天。
30.确权
确权是依照法律、政策的规定,经过房地产申报、权属调查、地籍勘丈、审核批准、登记注册、发放证书等登记规定程序,确认某一房地产的所有权、使用权的隶属关系和他项权利。
31.权属调查包括内容
房地产权属调查包括:审查土地来源是否合法、占地是否超出规定的范围;审查建筑物有没有加层、超面积、改结构、改用途等情况;确认房地产的权利人、权利性质、权属来源、取得时间、使用年限、权利状况、变化情况和用途、价值、等级、座落等
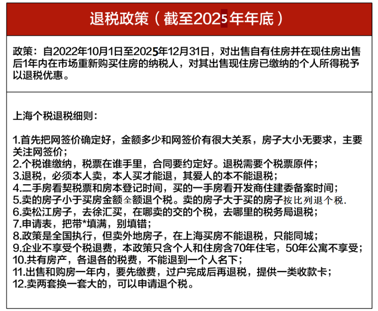
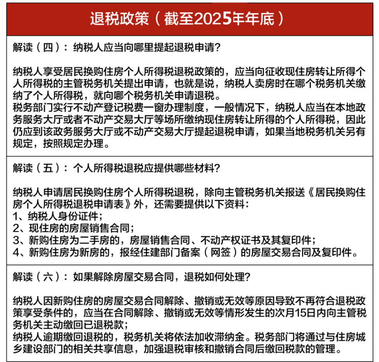
2024.5.27-2025.11.3
上海楼市新政回顾一览:
2024.5.27上海发布近8年来最有力度的房产新政,买房之前,先要看一下是否有“买房资格”,那么上海的限购政策是怎么样的呢?
2024.06.21日起,上海新房不再以集中公示在网上房地产网站。
2024.7.22日起,上海新购新房与二手房,首套与二套利率均有调整.
2024.8.21日起,临港放松落户政策调整亮点:居转户年限由7年缩短为3年的,新片区工作时间由不低于2年,减少为不低于1年。居住证专项加分:在新片区工作并居住的,满一年积2分,最高积20分。
2024.08.27起,上海执行18年的“70、90”政策正式退出,70.90平小户型新房退出历史舞台,执行标准分别调整为100平方米、110平方米、120平方米。

2024.9.29上海楼市新政再落地!
(一)对非本市户籍居民家庭以及单身人士购买外环外住房的,购房所需缴纳社会保险或个人所得税的年限,调整为购房之日前连续缴纳满1年及以上。
(二)对持《上海市居住证》且积分达到标准分值、在本市缴纳社会保险或个人所得税满3年及以上的非本市户籍居民家庭,在购买住房套数方面享受沪籍居民家庭的购房待遇。
(三)首套住房商业性个人住房贷款最低首付款比例调整为不低于15%。二套住房商业性个人住房贷款最低首付款比例调整为不低于25%;实行差异化政策区域的二套房贷最低首付款比例调整为不低于20%。住房公积金二套房贷最低首付比例相应调整。
(四)调整增值税征免年限,将个人对外销售住房增值税征免年限从5年调整为2年。
(五)按照国家工作部署,及时取消普通住房标准和非普通住房标准,减少住房交易成本,更好满足居民改善性住房需求。
2024.10.21起中国人民银行下调房屋贷款LPR25个基点,最新利率LPR3.6%。
五年期以上首套房贷执行利率:LPR(3.6%)-45bp =3.15%,五年期以上二套房贷执行利率:LPR(3.6%)-5bp=3.55%,
商用房LPR(3.6%)+60BP=4.2%,公积金首套2.85%,二套3.325%
(五年期以上二套:临港、嘉定、青浦、松江、奉贤、宝山、金山LPR-25BP=3.35%)
2024.11.13日起:契税方面,将现行享受1%低税率优惠的面积标准由90平方米提高到140平方米对个人购买家庭唯一住房和家庭第二套住房,只要面积不超过140平方米的,统一按1%的税率缴纳契税。
增值税方面,在城市取消普通住宅标准后,对个人销售已购买2年以上(含2年)住房一律免征增值税,原针对北京、上海、广州、深圳4个城市个人销售已购买2年以上(含2年)非普通住房征收增值税的规定相应停止执行。
土地增值税方面,取消普通住宅和非普通住宅标准的城市,对纳税人建造销售增值额未超过扣除项目金额20%的普通标准住宅,继续实施免征土地增值税优惠政策。
2025.4.28日:上海市住房公积金管理中心发布,在上海年满16岁且未达到退休年龄的市民,不论户籍,工作单位,有无职业均可自己缴纳住房公积金,缴纳基数为最低270,最高8860元。自2025.6.1日起施行。
2025.5.7日起:降低个人住房公积金贷款利率0.25个百分点,5年期以上首套房利率由2.85%降至2.6%,二套房贷利率由3.325%降至3.075%。五年内1-5年首套2.10%,二套2.525%。
2025.5.20日:五年期以上首套房贷执行利率(上海纯商贷):LPR3.5%(3.5%)-45bp =3.05%,五年期以上二套房贷执行利率:LPR(3.5%)-5bp=3.45%,
(五年期以上二套:临港、嘉定、青浦、松江、奉贤、宝山、金山LPR-25BP=3.25%)
2025.08.25:上海楼市新政五大重点如下:
01.12月 上海最新限购政策:
(注:1.外地户口在上海唯一住房在2024年5月28日后出售并网签,再购房不管是新房还是二手房不受社保与个税的限制,(不受环线限制)全上海房产都可以买。)
什么是限购政策中的“多子女家庭”?
答:对本市或外地户籍居民家庭成员中有二孩及以上子女、且其中至少有一名子女未成年,认定为多子女家庭(例如一对夫妻,有一个子女已成年,另一个子女未成年,该夫妻及其未成年子女即为限购政策中的“多子女家庭”)。
多子女家庭可按该家庭在本市住房限购套数基础上再购买1套本市住房(例如该多子女家庭为本市户籍居民家庭,家庭名下已有2套本市住房,按多子女购房条件,该家庭可再购买1套本市住房)。(多子女家庭外环内可以多买1套)外环外不限套数





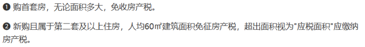
2025.12月上海最新房产税标准:
01.本市户籍纳房产税政策:
免税条件:

计算方法:

* 新购房单价≤94446元,税率为0.4%
* 新购房单价>94446元,税率为0.6%
02.非上海户籍:
有本市长期居住证满3年可免交房产税(如只满1年先交2年到满3年可退前面2年交的房产税)。购买的第二套及以上住房在合并计算家庭全部住房面积后,给予人均60㎡的免税面积扣除。
没有长期居住证的外地人需每年全额(不以人均面积计算按产证面积全部缴纳)缴纳房产税直到卖掉为止。
03.外籍人士纳税政策
每年全额(不以人均面积计算按产证面积全部缴纳)缴纳房产税直到卖掉为止。
(以上信息整理自国税总局上海税务局官网,仅供参考,具体政策以官方最新发布为准)
房产税缴纳举例说明:
















2024.5.27起:调整住房赠与规定,已赠与住房不再计入赠与人拥有住房套数。








09.上海以旧换新购房补贴
为了方便居民升级住房,改善居住条件,上海还推出了旧换新政策,内容如下:
在一年内出售外环内2000年前竣工、建筑面积在70平及以下的唯一住房,并购买外环外一手住房的居民家庭,可以向购入一手住房所在区房地产交易中心申请补贴。
建筑面积30平以下,每套补贴标准2万元;
住房建筑面积30~50平,每套补贴标准2.5万元;
住房建筑面积50~70平,每套补贴标准3万元。
在办理新购一手住房不动产权证后领取补贴。
声明:本文由入驻焦点开放平台的作者撰写,除焦点官方账号外,观点仅代表作者本人,不代表焦点立场。


