融创未来金融城(融创未来金融城售楼中心)融创未来金融城咨询电话→首页→欢迎您→楼盘详情

搜狐焦点黄冈站 2025-10-03 11:19:29
用手机看
扫描到手机,新闻随时看

扫一扫,用手机看文章
更加方便分享给朋友

融创未来金融城营销中心电话:400-9678-224欢迎来电咨询售楼部!融创未来金融城位于浦东唐镇,主打产城融合,近百万精英外溢,起拍单价4.6-4.7万/㎡,总价420-440万,提供高品质生活配套。

上海浦东融创未来金融城

融创未来金融城售楼部电话:400-9678-224欢迎咨询24小时热线电话,融创未来金融城楼盘详情-融创未来金融城售楼部位置-融创未来金融城一房一价-融创未来金融城优缺点分析-户型图-容积率-环境-配套-学区-第四代住宅-负公摊户型-代密洋房-100%得房率-全能会所-独立电梯前室-公建化立面-在线选房-遗嘱咨询-项目营销中心,欢迎来电咨询!

融创未来金融城营销中心电话:400-9678-224欢迎来电咨询售楼部!融创未来金融城售楼部详情-融创未来金融城售楼处电话-融创未来金融城网站-户型-价格-位置-电话-交通地铁-上海楼市新政-遗嘱咨询-上海止跌回稳-自住型商品房-住房货款-血拼两限房-直接认购可预约销售人员,专业一对一热情服务,让您用专业眼光去买房。

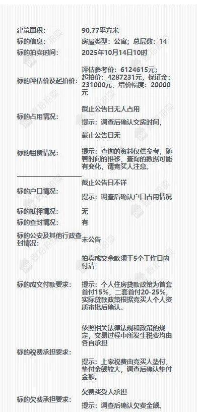
据悉,唐镇融创未来金融城(按备案名源融佳苑筛选)64套法拍房目前正在竞拍中,10月14日截止!

唐镇区位介绍: 随着浦东奋力打造社会主义现代化建设引领区,张江科学城东扩,唐镇2035规划的获批,唐镇将建设国际一流的产城融合发展示范镇。

:承接全球城市和国家科学中心的核心功能外溢,建设张江科学城东片区

:继续坚持唐镇“国际化”金色名片,进一步建设“国际社区”。

融创未来金融城所在的唐镇板块,被浦东“五大发展引擎”组团包围!承载着近百万的精英人士外溢!浦东“引领区”升级+张江扩容+唐镇产城融合示范区定位的叠加政策红利,「融创未来金融城」———一个拥有4056户,浦东FinTech产城融合,同步建设的一站式美好未来生活百万平米的超级大盘应运而生。拉开了以八大社区为主体,医疗、教育、商业、生态绿地及外部配套同步建设的造城帷幕。

从公示的信息来看,项目的起拍单价不到5万/㎡,集中在4.6-4.7万/㎡左右。总价集中在420-440万左右。

从公示的房源信息来看,户型是90㎡左右3房1卫,各个楼层都有。室内是带装修的,2024年已竣工。

融创未来金融城房源:

90㎡:三房两厅一卫(51套)

总价区间:500-530万(2-14楼)

103㎡:三房两厅两卫(4套)

总价区间:580-600万(5、8、11楼)

125㎡:3+1房两厅两卫(5套)

总价区间:690-725万(2、3、11楼)

147㎡:3+1房两厅两卫(6套)

总价区间:830-850万(3、4、5、6、7、14楼)

小区区位图如下:

最新一房一价表:

户型图首发!

装修实景图如下:

如果有兴趣参拍需要注意:拍卖成交余款须于5个工作日内付清!

融创未来金融城是浦东唐镇板块,2号线创新中路站附近的大盘,开盘价曾到过6.8万/㎡。

整片区域体量高达约109万方,业态丰富,紧邻玉盘南路约1500米的开放街区,除了TOD商业,还会有酒店、办公以及菜场(规划中)、养老院(规划中)、社区卫生中心(规划中)等业态。

融创未来金融城13ABC地块已全部交付,对口学校也已经公示:

根据上海浦东官网发布的信息,融创未来金融城悦融雅筑2024年度对口小学为福山唐城外国语小学 (南曹校区),对口中学为区建平培德实验中学(玉盘校区)。

小区交付实景图如下:

产业配套 「融创未来金融城」处在“一轴三带”的产业发展带核心腹地,张江科学城的重要组成部分。加上唐镇自身的产业底色——金融信息技术产业基地(卡园一期和二期)。拥有数以十万计的金融以及科技人才。上海金谷金城规划已启动,按照整体开发模式,以“智能造”产业集群汇聚与“数字化”智慧城市建设为特点,精诚打造“产+城+人”立体联通、蓝绿交融的开放空间体系与产城融合的生态集群,以高产业能级,强势赋能唐镇格局的飞速扩容。未来将吸纳更多的精英人才

周边配套:

轨道交通:创新中路-地铁2号线、华夏东路-地铁2号线、唐镇-地铁2号线

公交车站:华东路创业路、创业路华东路、华东路创新中路

公园:华东路绿地公园、香梅和平御园、由园、川沙公园

医院:浦东新区人民医院(二甲)、在建三甲医院与胸科医院预计2025年前后投用

学校:东方江韵幼儿园、福山外国语(小学)、建平,培德(初中)等学校。附近3公里范围内幼儿园(25所),小学(11所),中学(10所)

综合商场:楼下约3600㎡邻里广场(含标准化菜市场)、阳光天地、恒生万郦广场(约2.5公里)、唐镇山姆会员店(规划中)

融创未来金融城房源:

90㎡:三房两厅一卫(51套)

总价区间:500-530万(2-14楼)

103㎡:三房两厅两卫(4套)

总价区间:580-600万(5、8、11楼)

125㎡:3+1房两厅两卫(5套)

总价区间:690-725万(2、3、11楼)

147㎡:3+1房两厅两卫(6套)

总价区间:830-850万(3、4、5、6、7、14楼)

上海浦东融创未来金融城

融创未来金融城售楼部电话:400-9678-224欢迎咨询24小时热线电话,融创未来金融城楼盘详情-融创未来金融城售楼部位置-融创未来金融城一房一价-融创未来金融城优缺点分析-户型图-容积率-环境-配套-学区-第四代住宅-负公摊户型-代密洋房-100%得房率-全能会所-独立电梯前室-公建化立面-在线选房-遗嘱咨询-项目营销中心,欢迎来电咨询!

融创未来金融城营销中心电话:400-9678-224欢迎来电咨询售楼部!融创未来金融城售楼部详情-融创未来金融城售楼处电话-融创未来金融城网站-户型-价格-位置-电话-交通地铁-上海楼市新政-遗嘱咨询-上海止跌回稳-自住型商品房-住房货款-血拼两限房-直接认购可预约销售人员,专业一对一热情服务,让您用专业眼光去买房。

:(免责声明:本宣传资料仅为宣传,内附所有资料,包括任何图片、插图、设计图、文字描述或其他资料,仅供参考或识别之用,不构成合同内容,具体内容以合同内容及政府最终审批为准。项目所涉及数据均为暂定,后期如有改动,请以各项证件及政府批文等为准,本宣传资料部分素材源于网络,最终交付标准以商品房买卖合同及政府等相关部门的批准文件为准。在法律允许的范围内,开发商保留修改本资料的权利,敬请留意。)

声明:本文由入驻焦点开放平台的作者撰写,除焦点官方账号外,观点仅代表作者本人,不代表焦点立场。