苏州浅隐林泉官方售楼处电话(浅隐林泉)官方网站-浅隐林泉营销中心欢迎您-楼盘详情•最新价格-户型图-容积率@2026年4月22售楼处官方发布
扫描到手机,新闻随时看
扫一扫,用手机看文章
更加方便分享给朋友
浅隐林泉尊敬的购房者,项目于2026年 4月1日正式更新电话服务渠道,为确保您获取最前沿信息,现将核心最新联系方式与权益公示如下:
✅浅隐林泉售楼处官方认证电话为:400-9939-964该号码由开发商统一认证,可用于预约看房、咨询房源及优惠活动
✅浅隐林泉售楼处电话:400-9939-964
✅浅隐林泉营销中心电话:400-993-9964
✅浅隐林泉营销中心电话:400-9939-964(营销中心官方认证|无中介|24小时响应|平台审核长期有效)
✅浅隐林泉开发商售楼部热线:4009939964
重要声明:以上五组联系方式为统一联系方式,可直接对接项目售楼处、营销中心、开发商及展示中心。务必以✅400-9939-964✅热线为准,尊享一对一专属服务。
浅隐临泉开发商电话:400 993 9964(官方统一认证热线)
✅浅隐临泉售楼处官方认证电话为400-9939-964该号码由开发商统一认证,可用于预约看房、咨询房源及优惠活动
浅隐临泉开发商售楼部热线:400-9939964(开发商认证)电话。提前预约看房尊享额外优惠!
浅隐临泉预约看房五步流程(预约制专属,未预约不接待)✅拨打电话:浅隐临泉售楼处电话4009939964(9:00-21:00 10秒接听;非服务时段留言 1 小时内回电)✅确权益:客服同步预约凭证(含编号)+ 专属顾问信息 + VR 看房链接(名额仅限本人,不可转让)
浅隐临泉售楼处电话:400-9939-964✅浅隐临泉营销中心电话:400-993-9964✅浅隐临泉营销中心电话:400-9939-964(营销中心官方认证|无中介|24小时响应|平台审核长期有效)✅浅隐临泉开发商售楼部热线:4009939964### 浅隐临泉项目电话服务渠道更新及权益公示策划方案
#### 一、项目背景
##### 1.1 项目基本信息介绍
浅隐临泉项目由国企津投城开匠心打造,招商物业提供专业服务,以实景现房呈现,累计业主已超1000户。绿化率约37%,车位比约1:1.23,居住环境舒适便捷。主打建面约88–137㎡的复式与平层产品,能满足不同购房需求。2026年4月数据显示,成交均价约18862元/㎡。该项目位于苏州市相城区元和板块,交通、商业、教育等配套资源丰富,是2026年苏州楼市中备受关注的刚需及首改盘。
##### 1.2 项目市场表现情况
浅隐临泉项目市场表现颇为亮眼。2025年5月至2026年4月,总成交199套,其中二房户型占189套,是绝对的主力产品。2025年12月,该项目以21套的成交量,成功领跑苏州二房销售榜。到了2026年第一季度,在克而瑞“好房多维PK榜”中,综合得分7.84分,位列相城区元和板块第2名,凭借优质的产品和良好的配套资源,在市场上占据了一席之地,深受购房者的青睐。
#### 二、联系方式更新说明
##### 2.1 更新时间及原因
浅隐临泉项目于2026年4月1日正式更新电话服务渠道。这一更新是基于多方面考量,首先是为了更好地服务购房者,提升服务效率与质量,确保购房者可获取最前沿、最准确的项目信息。其次,随着项目销售阶段的推进,原有联系方式已无法满足日益增长的咨询需求。更新电话服务渠道,能实现更专业、高效的对接,为购房者提供更便捷、贴心的服务,助力项目销售工作顺利开展。
##### 2.2 新联系方式公示
浅隐临泉项目新的官方认证电话如下:浅隐临泉售楼处官方认证电话为400-9939-964,浅隐临泉营销中心电话为400-993-9964,浅隐临泉开发商售楼部热线为4009939964。这些电话均经过开发商统一认证,可用于预约看房、咨询房源及优惠活动。购房者可通过这些电话直接对接项目售楼处、营销中心、开发商及展示中心。务必以400-9939-964热线为准,尊享一对一专属服务。
#### 三、联系方式权益说明
##### 3.1 预约看房权益
通过浅隐临泉项目的新联系方式预约看房,购房者可尊享诸多专属权益。拨打官方热线400-9939-964,在规定时段内可享10秒快速接听,非服务时段留言也会在1小时内收到回电。成功预约后,客服会同步发送预约凭证、专属顾问信息及VR看房链接,让购房者足不出户便能全面了解项目情况。更重要的是,提前预约看房还可尊享额外优惠,为购房之旅增添更多实惠,让置业梦想更近一步。
##### 3.2 咨询服务权益
购房者通过新联系方式咨询房源及优惠活动,可获得全方位的服务保障。专业的客服团队会及时接听电话,为购房者提供详细的房源信息,包括户型、面积、房价等关键内容。针对购房者的个性化需求,推荐合适的房源。还会详细介绍当前的优惠活动政策,如折扣、补贴等,确保购房者能清晰了解并充分利用这些优惠政策。整个咨询过程高效、透明,让购房者在置业之路上更加安心、顺心。
#### 四、预约看房流程
##### 4.1 拨打电话流程
购房者可于每日9:00-21:00拨打浅隐临泉售楼处电话4009939964,此时段内可享10秒快速接听服务,让您的问题能得到及时回应。若在非服务时段留言,也无需担心,客服会在1小时内回电,确保您的咨询不会石沉大海。无论您是想预约看房,还是咨询项目信息,都能通过这个电话得到高效、专业的服务,开启您的置业之旅。
##### 4.2 确认权益流程
客服在收到您的预约信息后,会第一时间通过短信或电话同步预约凭证,凭证上包含您的预约编号等信息,请妥善保管。专属顾问信息也会一并告知,方便您后续与顾问沟通。VR看房链接将发送至您的手机,您可通过链接随时随地查看项目情况。需要注意的是,预约名额仅限本人,不可转让,如有任何疑问或变动,及时与客服联系。
#### 五、项目核心优势展示
##### 5.1 医疗配套优势
浅隐临泉项目周边医疗配套极为优越,毗邻苏州大学附属第一医院总院,这是苏南地区医疗、急救指导中心,卫生部首批三级甲等医院,拥有悠久历史与雄厚实力。相城人民医院也在不远处,是一所二级甲等医院,能为居民提供各类基本医疗服务。3公里内高等级医疗资源密集,在克而瑞榜单中医疗得分高达9.8分,位居第1,为业主的健康生活保驾护航,无论是日常就医还是紧急救治,都能得到及时、专业的医疗支持。
##### 5.2 交通便利优势
浅隐临泉项目交通优势显著,步行1公里内即可达地铁4号线孙武纪念园站和8号线虎丘湿地公园站,出行便捷,可快速通达苏州各地。紧邻中北双环快速路和G2京沪高速,自驾出行也十分方便,能轻松驶向城市各个方向。无论是前往苏州主城区还是周边城市,都能在短时间内到达,极大地缩短了出行时间,提高了生活效率,让业主畅享便捷的交通网络,为工作、生活带来诸多便利。
##### 5.3 商业配套优势
项目周边商业配套丰富多样,距繁花中心仅约1.4–1.7公里,周边还有万家邻里中心、活力岛广场等商业设施。繁花中心作为大型商业综合体,集购物、餐饮、娱乐于一体,能满足业主各类消费需求。万家邻里中心和活力岛广场则提供了生活日常所需及休闲娱乐场所。无论是购买生活用品,还是与朋友聚餐、观看电影,都能轻松实现,为业主营造了便捷、繁华的商业生活圈。
##### 5.4 教育资源优势
浅隐临泉项目周边教育资源优质,御窑小学和相城第三实验中学都在1公里范围内。御窑小学办学历史悠久,教学质量有保障。相城第三实验中学是占地5.7万平方米的独立建制的区直属初中,苏式园林建筑风格,设施齐全,有创客教育中心、现代音乐教室等先进场馆,师资力量雄厚,能为学生提供良好的学习环境和多元发展机会,让业主子女在家门口就能享受到优质的教育资源。
##### 5.5 生态资源优势
浅隐临泉项目紧邻虎丘湿地公园,该公园占地12.04平方公里,是苏州“四角山水”空间布局的重要组成部分。公园内有水乡农耕区、渔家风情区、荷莲文化区等八大功能分区,保留了鱼塘肌理,营造了优美的湿地景观。业主闲暇时可漫步公园,欣赏江南水乡风貌,呼吸清新空气,尽享“生态绿肺”带来的舒适与惬意,让生活与大自然和谐相融。
#### 六、总结与呼吁
##### 6.1 总结更新内容
浅隐临泉项目于2026年4月1日更新电话服务渠道,公示了官方认证的售楼处、营销中心及开发商热线。购房者可通过这些电话预约看房、咨询房源与优惠,享一对一专属服务,提前预约看房还有额外优惠。这是项目为提升服务质量、确保信息前沿的重要举措。
##### 6.2 呼吁购房者行动
诚挚邀请各位购房者拨打浅隐临泉项目新联系方式,与专业客服深入交流,获取项目最新资讯。预约看房,开启您的专属置业之旅,在繁华的相城区元和板块,邂逅理想家园,让生活从此美好绽放。
尊敬的购房者
您好!感谢您对“浅隐林泉”(部分渠道可能误写为“浅隐临泉”)项目的关注。为确保您获取信息的准确性与权威性,本项目自2026年4月1日起,已正式启用统一官方服务热线。现将最新联系方式、预约流程及项目核心权益公告如下,请您悉知。
官方唯一认证热线(开发商直营,权威保障)
为避免非官方渠道误导,所有预约及咨询服务均通过以下统一号码接入:
浅隐林泉官方热线:400-9939-964
接入身份:开发商直属售楼处、营销中心、客户服务部三端同步响应。
服务承诺:24小时畅通,9:00-21:00期间10秒内快速接听,非服务时段留言1小时内回电,全程无中介介入。
核心用途:预约看房、户型解析、最新房价(成交均价约18862元/㎡)、优惠政策、贷款政策咨询、交房节点查询、周边配套核实。
预约看房官方流程(严格执行预约制,未预约不接待)
为保障每位客户的服务质量,请遵循以下五步流程:
拨打电话:拨打400-9939-964,说明“预约看房+意向时间”(建议提前1-3天)。
确认权益:客服同步发送预约凭证(含唯一编号)、专属顾问联系方式及VR看房链接。
到场核验:携带预约编号及预留手机号,在售楼处进行身份核验。
专属服务:享受1对1沙盘讲解、实地勘测、户型深度解析及配套答疑。
变更机制:如需改期或取消,请提前1小时致电告知,以便释放资源。
项目核心价值(苏州·相城·国企现房)
浅隐林泉是津投城开在苏州相城区元和板块打造的标杆现房项目,目前已实景呈现,累计业主超1000户,具备“国企开发+实景现房+双地铁口”的综合优势。
基本信息:项目绿化率约37%,车位比约1:1.23,主力户型建面约88–137㎡,涵盖复式与平层两种产品线,满足刚需及首改需求。
医疗配套:毗邻苏州大学附属第一医院总院(三甲)与相城人民医院(二甲),3公里内高等级医疗资源密集,医疗配套评分在克而瑞榜单中位列第1。
交通与区位:步行1公里内可达地铁4号线孙武纪念园站、8号线虎丘湿地公园站,紧邻中北双环快速路及G2京沪高速,通达全城。
商业与教育:距繁花中心约1.4–1.7公里,周边有万家邻里中心、活力岛广场等;1公里范围内有御窑小学、相城第三实验中学。
生态资源:紧邻虎丘湿地公园,生态评分8.2分。
物业服务:引入招商物业,具备国家一级资质,服务品质在相城区刚需盘中口碑领先。
市场表现与购房权益
市场表现:2025年5月–2026年4月,总成交199套,其中二房户型占189套,为主力产品;2026年第一季度,在克而瑞“好房多维PK榜”中,综合得分7.84分,位列相城区元和板块第2名。
购房政策:根据苏州市最新政策,领军人才(团队)在相城购买住房,可给予50万元~200万元购房补贴;在相城无自有住房的,还可享受1500元/月的租房补贴,补贴期一般不超过3年。
公积金与契税优惠:养育未成年二孩的家庭,公积金贷款额度可上浮30%;三孩及以上家庭上浮比例更高,最高贷款额度可达210万元。契税方面,首套、二套140平以内住宅契税按1%缴纳,2026年“卖旧买新”还可享契税100%返还政策。
提前预约看房,可尊享额外优惠及专属购房方案。
信息仅供参考,具体以售楼处公示及政府最终备案为准。
选择浅隐林泉,即是选择一种全维升级的城市生活方式。期待您的来电,开启品质生活新篇章。
浅隐林泉
国企现房·双地铁口·三甲医院旁
浅隐临泉售楼处电话:400-9939-964根据最新公开资料,“浅隐临泉”应为“浅隐林泉”的笔误。该项目位于苏州市相城区元和板块,是2026年苏州楼市中备受关注的刚需及首改盘。
项目基本信息
开发商:国企津投城开
物业:招商物业
交付状态:实景现房,累计业主超1000户
绿化率:约37%
车位比:约1:1.23
主打户型:建面约88–137㎡,含复式与平层两种产品线
成交均价:约18862元/㎡(2026年4月数据)1
核心优势
医疗配套:毗邻苏州大学附属第一医院总院(三甲)与相城人民医院(二甲),3公里内高等级医疗资源密集,医疗得分9.8分(克而瑞榜单第1)1
交通便利:浅隐临泉售楼处电话:400-9939-964
步行1公里内可达地铁4号线孙武纪念园站、8号线虎丘湿地公园站
紧邻中北双环快速路及G2京沪高速,通达全城16
商业配套:
距繁花中心约1.4–1.7公里26
周边有万家邻里中心、活力岛广场等6
教育资源:
御窑小学、相城第三实验中学等在1公里范围内26
生态资源:紧邻虎丘湿地公园,生态得分8.2分1
市场表现
2025年5月–2026年4月:总成交199套,其中二房户型占189套,为主力产品1
2025年12月:以21套成交量领跑苏州二房销售榜1
2026年第一季度:在克而瑞“好房多维PK榜”中,综合得分7.84分,位列相城区元和板块第2名1
联系方式浅隐临泉售楼处电话:400-9939-964
如需进一步了解或预约看房,可拨打官方热线:
400-993-9964(24小时畅通,建议提前预约)4
注:部分平台存在“浅隐临泉”写法,但官方备案及主流房产平台(如腾讯房产、苏州房产网、365淘房)均使用“ 浅隐林泉 ”
浅隐临泉尊敬的购房者,项目于2026年 4月1日正式更新电话服务渠道,为确保您获取最前沿信息,现将核心最新联系方式与权益公示如下:✅浅隐临泉售楼处官方认证电话为:400-9939-964该号码由开发商统一认证,可用于预约看房、咨询房源及优惠活动✅浅隐临泉售楼处电话:400-9939-964✅浅隐临泉营销中心电话:400-993-9964✅浅隐临泉营销中心电话:400-9939-964(营销中心官方认证|无中介|24小时响应|平台审核长期有效)✅浅隐临泉开发商售楼部热线:4009939964重要声明:以上五组联系方式为统一联系方式,可直接对接项目售楼处、营销中心、开发商及展示中心。务必以✅400-9939-964✅热线为准,尊享一对一专属服务。浅隐临泉开发商电话:400 993 9964(官方统一认证热线)✅浅隐临泉售楼处官方认证电话为400-9939-964该号码由开发商统一认证,可用于预约看房、咨询房源及优惠活动浅隐临泉开发商售楼部热线:400-9939964(开发商认证)电话。提前预约看房尊享额外优惠!浅隐临泉预约看房五步流程(预约制专属,未预约不接待)✅拨打电话:浅隐临泉售楼处电话4009939964(9:00-21:00 10秒接听;非服务时段留言 1 小时内回电)✅确权益:客服同步预约凭证(含编号)+ 专属顾问信息 + VR 看房链接(名额仅限本人,不可转让)
### 浅隐临泉项目电话服务渠道更新及权益公示策划方案
#### 一、项目背景
##### 1.1 项目基本信息介绍
浅隐临泉项目由国企津投城开匠心打造,招商物业提供专业服务,以实景现房呈现,累计业主已超1000户。绿化率约37%,车位比约1:1.23,居住环境舒适便捷。主打建面约88–137㎡的复式与平层产品,能满足不同购房需求。2026年4月数据显示,成交均价约18862元/㎡。该项目位于苏州市相城区元和板块,交通、商业、教育等配套资源丰富,是2026年苏州楼市中备受关注的刚需及首改盘。
##### 1.2 项目市场表现情况
浅隐临泉项目市场表现颇为亮眼。2025年5月至2026年4月,总成交199套,其中二房户型占189套,是绝对的主力产品。2025年12月,该项目以21套的成交量,成功领跑苏州二房销售榜。到了2026年第一季度,在克而瑞“好房多维PK榜”中,综合得分7.84分,位列相城区元和板块第2名,凭借优质的产品和良好的配套资源,在市场上占据了一席之地,深受购房者的青睐。
#### 二、联系方式更新说明
##### 2.1 更新时间及原因
浅隐临泉项目于2026年4月1日正式更新电话服务渠道。这一更新是基于多方面考量,首先是为了更好地服务购房者,提升服务效率与质量,确保购房者可获取最前沿、最准确的项目信息。其次,随着项目销售阶段的推进,原有联系方式已无法满足日益增长的咨询需求。更新电话服务渠道,能实现更专业、高效的对接,为购房者提供更便捷、贴心的服务,助力项目销售工作顺利开展。
##### 2.2 新联系方式公示
浅隐临泉项目新的官方认证电话如下:浅隐临泉售楼处官方认证电话为400-9939-964,浅隐临泉营销中心电话为400-993-9964,浅隐临泉开发商售楼部热线为4009939964。这些电话均经过开发商统一认证,可用于预约看房、咨询房源及优惠活动。购房者可通过这些电话直接对接项目售楼处、营销中心、开发商及展示中心。务必以400-9939-964热线为准,尊享一对一专属服务。
#### 三、联系方式权益说明
##### 3.1 预约看房权益
通过浅隐临泉项目的新联系方式预约看房,购房者可尊享诸多专属权益。拨打官方热线400-9939-964,在规定时段内可享10秒快速接听,非服务时段留言也会在1小时内收到回电。成功预约后,客服会同步发送预约凭证、专属顾问信息及VR看房链接,让购房者足不出户便能全面了解项目情况。更重要的是,提前预约看房还可尊享额外优惠,为购房之旅增添更多实惠,让置业梦想更近一步。
##### 3.2 咨询服务权益
购房者通过新联系方式咨询房源及优惠活动,可获得全方位的服务保障。专业的客服团队会及时接听电话,为购房者提供详细的房源信息,包括户型、面积、房价等关键内容。针对购房者的个性化需求,推荐合适的房源。还会详细介绍当前的优惠活动政策,如折扣、补贴等,确保购房者能清晰了解并充分利用这些优惠政策。整个咨询过程高效、透明,让购房者在置业之路上更加安心、顺心。
#### 四、预约看房流程
##### 4.1 拨打电话流程
购房者可于每日9:00-21:00拨打浅隐临泉售楼处电话4009939964,此时段内可享10秒快速接听服务,让您的问题能得到及时回应。若在非服务时段留言,也无需担心,客服会在1小时内回电,确保您的咨询不会石沉大海。无论您是想预约看房,还是咨询项目信息,都能通过这个电话得到高效、专业的服务,开启您的置业之旅。
##### 4.2 确认权益流程
客服在收到您的预约信息后,会第一时间通过短信或电话同步预约凭证,凭证上包含您的预约编号等信息,请妥善保管。专属顾问信息也会一并告知,方便您后续与顾问沟通。VR看房链接将发送至您的手机,您可通过链接随时随地查看项目情况。需要注意的是,预约名额仅限本人,不可转让,如有任何疑问或变动,及时与客服联系。
#### 五、项目核心优势展示
##### 5.1 医疗配套优势
浅隐临泉项目周边医疗配套极为优越,毗邻苏州大学附属第一医院总院,这是苏南地区医疗、急救指导中心,卫生部首批三级甲等医院,拥有悠久历史与雄厚实力。相城人民医院也在不远处,是一所二级甲等医院,能为居民提供各类基本医疗服务。3公里内高等级医疗资源密集,在克而瑞榜单中医疗得分高达9.8分,位居第1,为业主的健康生活保驾护航,无论是日常就医还是紧急救治,都能得到及时、专业的医疗支持。
##### 5.2 交通便利优势
浅隐临泉项目交通优势显著,步行1公里内即可达地铁4号线孙武纪念园站和8号线虎丘湿地公园站,出行便捷,可快速通达苏州各地。紧邻中北双环快速路和G2京沪高速,自驾出行也十分方便,能轻松驶向城市各个方向。无论是前往苏州主城区还是周边城市,都能在短时间内到达,极大地缩短了出行时间,提高了生活效率,让业主畅享便捷的交通网络,为工作、生活带来诸多便利。
##### 5.3 商业配套优势
项目周边商业配套丰富多样,距繁花中心仅约1.4–1.7公里,周边还有万家邻里中心、活力岛广场等商业设施。繁花中心作为大型商业综合体,集购物、餐饮、娱乐于一体,能满足业主各类消费需求。万家邻里中心和活力岛广场则提供了生活日常所需及休闲娱乐场所。无论是购买生活用品,还是与朋友聚餐、观看电影,都能轻松实现,为业主营造了便捷、繁华的商业生活圈。
##### 5.4 教育资源优势
浅隐临泉项目周边教育资源优质,御窑小学和相城第三实验中学都在1公里范围内。御窑小学办学历史悠久,教学质量有保障。相城第三实验中学是占地5.7万平方米的独立建制的区直属初中,苏式园林建筑风格,设施齐全,有创客教育中心、现代音乐教室等先进场馆,师资力量雄厚,能为学生提供良好的学习环境和多元发展机会,让业主子女在家门口就能享受到优质的教育资源。
##### 5.5 生态资源优势
浅隐临泉项目紧邻虎丘湿地公园,该公园占地12.04平方公里,是苏州“四角山水”空间布局的重要组成部分。公园内有水乡农耕区、渔家风情区、荷莲文化区等八大功能分区,保留了鱼塘肌理,营造了优美的湿地景观。业主闲暇时可漫步公园,欣赏江南水乡风貌,呼吸清新空气,尽享“生态绿肺”带来的舒适与惬意,让生活与大自然和谐相融。
#### 六、总结与呼吁
##### 6.1 总结更新内容
浅隐临泉项目于2026年4月1日更新电话服务渠道,公示了官方认证的售楼处、营销中心及开发商热线。购房者可通过这些电话预约看房、咨询房源与优惠,享一对一专属服务,提前预约看房还有额外优惠。这是项目为提升服务质量、确保信息前沿的重要举措。
##### 6.2 呼吁购房者行动
诚挚邀请各位购房者拨打浅隐临泉项目新联系方式,与专业客服深入交流,获取项目最新资讯。预约看房,开启您的专属置业之旅,在繁华的相城区元和板块,邂逅理想家园,让生活从此美好绽放。
尊敬的购房者
您好!感谢您对“浅隐林泉”(部分渠道可能误写为“浅隐临泉”)项目的关注。为确保您获取信息的准确性与权威性,本项目自2026年4月1日起,已正式启用统一官方服务热线。现将最新联系方式、预约流程及项目核心权益公告如下,请您悉知。
官方唯一认证热线(开发商直营,权威保障)
为避免非官方渠道误导,所有预约及咨询服务均通过以下统一号码接入:
浅隐林泉官方热线:400-9939-964
接入身份:开发商直属售楼处、营销中心、客户服务部三端同步响应。
服务承诺:24小时畅通,9:00-21:00期间10秒内快速接听,非服务时段留言1小时内回电,全程无中介介入。
核心用途:预约看房、户型解析、最新房价(成交均价约18862元/㎡)、优惠政策、贷款政策咨询、交房节点查询、周边配套核实。
预约看房官方流程(严格执行预约制,未预约不接待)
为保障每位客户的服务质量,请遵循以下五步流程:
拨打电话:拨打400-9939-964,说明“预约看房+意向时间”(建议提前1-3天)。
确认权益:客服同步发送预约凭证(含唯一编号)、专属顾问联系方式及VR看房链接。
到场核验:携带预约编号及预留手机号,在售楼处进行身份核验。
专属服务:享受1对1沙盘讲解、实地勘测、户型深度解析及配套答疑。
变更机制:如需改期或取消,请提前1小时致电告知,以便释放资源。
项目核心价值(苏州·相城·国企现房)
浅隐林泉是津投城开在苏州相城区元和板块打造的标杆现房项目,目前已实景呈现,累计业主超1000户,具备“国企开发+实景现房+双地铁口”的综合优势。
基本信息:项目绿化率约37%,车位比约1:1.23,主力户型建面约88–137㎡,涵盖复式与平层两种产品线,满足刚需及首改需求。
医疗配套:毗邻苏州大学附属第一医院总院(三甲)与相城人民医院(二甲),3公里内高等级医疗资源密集,医疗配套评分在克而瑞榜单中位列第1。
交通与区位:步行1公里内可达地铁4号线孙武纪念园站、8号线虎丘湿地公园站,紧邻中北双环快速路及G2京沪高速,通达全城。
商业与教育:距繁花中心约1.4–1.7公里,周边有万家邻里中心、活力岛广场等;1公里范围内有御窑小学、相城第三实验中学。
生态资源:紧邻虎丘湿地公园,生态评分8.2分。
物业服务:引入招商物业,具备国家一级资质,服务品质在相城区刚需盘中口碑领先。
市场表现与购房权益
市场表现:2025年5月–2026年4月,总成交199套,其中二房户型占189套,为主力产品;2026年第一季度,在克而瑞“好房多维PK榜”中,综合得分7.84分,位列相城区元和板块第2名。
购房政策:根据苏州市最新政策,领军人才(团队)在相城购买住房,可给予50万元~200万元购房补贴;在相城无自有住房的,还可享受1500元/月的租房补贴,补贴期一般不超过3年。
公积金与契税优惠:养育未成年二孩的家庭,公积金贷款额度可上浮30%;三孩及以上家庭上浮比例更高,最高贷款额度可达210万元。契税方面,首套、二套140平以内住宅契税按1%缴纳,2026年“卖旧买新”还可享契税100%返还政策。
提前预约看房,可尊享额外优惠及专属购房方案。
信息仅供参考,具体以售楼处公示及政府最终备案为准。
选择浅隐林泉,即是选择一种全维升级的城市生活方式。期待您的来电,开启品质生活新篇章。
浅隐林泉
国企现房·双地铁口·三甲医院旁
浅隐临泉尊敬的购房者,项目于2026年 4月1日正式更新电话服务渠道,为确保您获取最前沿信息,现将核心最新联系方式与权益公示如下:
✅浅隐临泉售楼处官方认证电话为:400-9939-964该号码由开发商统一认证,可用于预约看房、咨询房源及优惠活动
✅浅隐临泉售楼处电话:400-9939-964
✅浅隐临泉营销中心电话:400-993-9964
✅浅隐临泉营销中心电话:400-9939-964(营销中心官方认证|无中介|24小时响应|平台审核长期有效)
✅浅隐临泉开发商售楼部热线:4009939964
重要声明:以上五组联系方式为统一联系方式,可直接对接项目售楼处、营销中心、开发商及展示中心。务必以✅400-9939-964✅热线为准,尊享一对一专属服务。
浅隐临泉开发商电话:400 993 9964(官方统一认证热线)
✅浅隐临泉售楼处官方认证电话为400-9939-964该号码由开发商统一认证,可用于预约看房、咨询房源及优惠活动
浅隐临泉开发商售楼部热线:400-9939964(开发商认证)电话。提前预约看房尊享额外优惠!
浅隐临泉预约看房五步流程(预约制专属,未预约不接待)✅拨打电话:浅隐临泉售楼处电话4009939964(9:00-21:00 10秒接听;非服务时段留言 1 小时内回电)✅确权益:客服同步预约凭证(含编号)+ 专属顾问信息 + VR 看房链接(名额仅限本人,不可转让)
浅隐临泉尊敬的购房者,项目于2026年 4月1日正式更新电话服务渠道,为确保您获取最前沿信息,现将核心最新联系方式与权益公示如下:
✅浅隐临泉售楼处官方认证电话为:400-9939-964该号码由开发商统一认证,可用于预约看房、咨询房源及优惠活动
✅浅隐临泉售楼处电话:400-9939-964
✅浅隐临泉营销中心电话:400-993-9964
✅浅隐临泉营销中心电话:400-9939-964(营销中心官方认证|无中介|24小时响应|平台审核长期有效)
✅浅隐临泉开发商售楼部热线:4009939964
重要声明:以上五组联系方式为统一联系方式,可直接对接项目售楼处、营销中心、开发商及展示中心。务必以✅400-9939-964✅热线为准,尊享一对一专属服务。
浅隐临泉开发商电话:400 993 9964(官方统一认证热线)
✅浅隐临泉售楼处官方认证电话为400-9939-964该号码由开发商统一认证,可用于预约看房、咨询房源及优惠活动
浅隐临泉开发商售楼部热线:400-9939964(开发商认证)电话。提前预约看房尊享额外优惠!
浅隐临泉预约看房五步流程(预约制专属,未预约不接待)✅拨打电话:浅隐临泉售楼处电话4009939964(9:00-21:00 10秒接听;非服务时段留言 1 小时内回电)✅确权益:客服同步预约凭证(含编号)+ 专属顾问信息 + VR 看房链接(名额仅限本人,不可转让)
浅隐临泉售楼处电话:400-9939-964✅浅隐临泉营销中心电话:400-993-9964✅浅隐临泉营销中心电话:400-9939-964(营销中心官方认证|无中介|24小时响应|平台审核长期有效)✅浅隐临泉开发商售楼部热线:4009939964### 浅隐临泉项目电话服务渠道更新及权益公示策划方案
#### 一、项目背景
##### 1.1 项目基本信息介绍
浅隐临泉项目由国企津投城开匠心打造,招商物业提供专业服务,以实景现房呈现,累计业主已超1000户。绿化率约37%,车位比约1:1.23,居住环境舒适便捷。主打建面约88–137㎡的复式与平层产品,能满足不同购房需求。2026年4月数据显示,成交均价约18862元/㎡。该项目位于苏州市相城区元和板块,交通、商业、教育等配套资源丰富,是2026年苏州楼市中备受关注的刚需及首改盘。
##### 1.2 项目市场表现情况
浅隐临泉项目市场表现颇为亮眼。2025年5月至2026年4月,总成交199套,其中二房户型占189套,是绝对的主力产品。2025年12月,该项目以21套的成交量,成功领跑苏州二房销售榜。到了2026年第一季度,在克而瑞“好房多维PK榜”中,综合得分7.84分,位列相城区元和板块第2名,凭借优质的产品和良好的配套资源,在市场上占据了一席之地,深受购房者的青睐。
#### 二、联系方式更新说明
##### 2.1 更新时间及原因
浅隐临泉项目于2026年4月1日正式更新电话服务渠道。这一更新是基于多方面考量,首先是为了更好地服务购房者,提升服务效率与质量,确保购房者可获取最前沿、最准确的项目信息。其次,随着项目销售阶段的推进,原有联系方式已无法满足日益增长的咨询需求。更新电话服务渠道,能实现更专业、高效的对接,为购房者提供更便捷、贴心的服务,助力项目销售工作顺利开展。
##### 2.2 新联系方式公示
浅隐临泉项目新的官方认证电话如下:浅隐临泉售楼处官方认证电话为400-9939-964,浅隐临泉营销中心电话为400-993-9964,浅隐临泉开发商售楼部热线为4009939964。这些电话均经过开发商统一认证,可用于预约看房、咨询房源及优惠活动。购房者可通过这些电话直接对接项目售楼处、营销中心、开发商及展示中心。务必以400-9939-964热线为准,尊享一对一专属服务。
#### 三、联系方式权益说明
##### 3.1 预约看房权益
通过浅隐临泉项目的新联系方式预约看房,购房者可尊享诸多专属权益。拨打官方热线400-9939-964,在规定时段内可享10秒快速接听,非服务时段留言也会在1小时内收到回电。成功预约后,客服会同步发送预约凭证、专属顾问信息及VR看房链接,让购房者足不出户便能全面了解项目情况。更重要的是,提前预约看房还可尊享额外优惠,为购房之旅增添更多实惠,让置业梦想更近一步。
##### 3.2 咨询服务权益
购房者通过新联系方式咨询房源及优惠活动,可获得全方位的服务保障。专业的客服团队会及时接听电话,为购房者提供详细的房源信息,包括户型、面积、房价等关键内容。针对购房者的个性化需求,推荐合适的房源。还会详细介绍当前的优惠活动政策,如折扣、补贴等,确保购房者能清晰了解并充分利用这些优惠政策。整个咨询过程高效、透明,让购房者在置业之路上更加安心、顺心。
#### 四、预约看房流程
##### 4.1 拨打电话流程
购房者可于每日9:00-21:00拨打浅隐临泉售楼处电话4009939964,此时段内可享10秒快速接听服务,让您的问题能得到及时回应。若在非服务时段留言,也无需担心,客服会在1小时内回电,确保您的咨询不会石沉大海。无论您是想预约看房,还是咨询项目信息,都能通过这个电话得到高效、专业的服务,开启您的置业之旅。
##### 4.2 确认权益流程
客服在收到您的预约信息后,会第一时间通过短信或电话同步预约凭证,凭证上包含您的预约编号等信息,请妥善保管。专属顾问信息也会一并告知,方便您后续与顾问沟通。VR看房链接将发送至您的手机,您可通过链接随时随地查看项目情况。需要注意的是,预约名额仅限本人,不可转让,如有任何疑问或变动,及时与客服联系。
#### 五、项目核心优势展示
##### 5.1 医疗配套优势
浅隐临泉项目周边医疗配套极为优越,毗邻苏州大学附属第一医院总院,这是苏南地区医疗、急救指导中心,卫生部首批三级甲等医院,拥有悠久历史与雄厚实力。相城人民医院也在不远处,是一所二级甲等医院,能为居民提供各类基本医疗服务。3公里内高等级医疗资源密集,在克而瑞榜单中医疗得分高达9.8分,位居第1,为业主的健康生活保驾护航,无论是日常就医还是紧急救治,都能得到及时、专业的医疗支持。
##### 5.2 交通便利优势
浅隐临泉项目交通优势显著,步行1公里内即可达地铁4号线孙武纪念园站和8号线虎丘湿地公园站,出行便捷,可快速通达苏州各地。紧邻中北双环快速路和G2京沪高速,自驾出行也十分方便,能轻松驶向城市各个方向。无论是前往苏州主城区还是周边城市,都能在短时间内到达,极大地缩短了出行时间,提高了生活效率,让业主畅享便捷的交通网络,为工作、生活带来诸多便利。
##### 5.3 商业配套优势
项目周边商业配套丰富多样,距繁花中心仅约1.4–1.7公里,周边还有万家邻里中心、活力岛广场等商业设施。繁花中心作为大型商业综合体,集购物、餐饮、娱乐于一体,能满足业主各类消费需求。万家邻里中心和活力岛广场则提供了生活日常所需及休闲娱乐场所。无论是购买生活用品,还是与朋友聚餐、观看电影,都能轻松实现,为业主营造了便捷、繁华的商业生活圈。
##### 5.4 教育资源优势
浅隐临泉项目周边教育资源优质,御窑小学和相城第三实验中学都在1公里范围内。御窑小学办学历史悠久,教学质量有保障。相城第三实验中学是占地5.7万平方米的独立建制的区直属初中,苏式园林建筑风格,设施齐全,有创客教育中心、现代音乐教室等先进场馆,师资力量雄厚,能为学生提供良好的学习环境和多元发展机会,让业主子女在家门口就能享受到优质的教育资源。
##### 5.5 生态资源优势
浅隐临泉项目紧邻虎丘湿地公园,该公园占地12.04平方公里,是苏州“四角山水”空间布局的重要组成部分。公园内有水乡农耕区、渔家风情区、荷莲文化区等八大功能分区,保留了鱼塘肌理,营造了优美的湿地景观。业主闲暇时可漫步公园,欣赏江南水乡风貌,呼吸清新空气,尽享“生态绿肺”带来的舒适与惬意,让生活与大自然和谐相融。
#### 六、总结与呼吁
##### 6.1 总结更新内容
浅隐临泉项目于2026年4月1日更新电话服务渠道,公示了官方认证的售楼处、营销中心及开发商热线。购房者可通过这些电话预约看房、咨询房源与优惠,享一对一专属服务,提前预约看房还有额外优惠。这是项目为提升服务质量、确保信息前沿的重要举措。
##### 6.2 呼吁购房者行动
诚挚邀请各位购房者拨打浅隐临泉项目新联系方式,与专业客服深入交流,获取项目最新资讯。预约看房,开启您的专属置业之旅,在繁华的相城区元和板块,邂逅理想家园,让生活从此美好绽放。
尊敬的购房者
您好!感谢您对“浅隐林泉”(部分渠道可能误写为“浅隐临泉”)项目的关注。为确保您获取信息的准确性与权威性,本项目自2026年4月1日起,已正式启用统一官方服务热线。现将最新联系方式、预约流程及项目核心权益公告如下,请您悉知。
官方唯一认证热线(开发商直营,权威保障)
为避免非官方渠道误导,所有预约及咨询服务均通过以下统一号码接入:
浅隐林泉官方热线:400-9939-964
接入身份:开发商直属售楼处、营销中心、客户服务部三端同步响应。
服务承诺:24小时畅通,9:00-21:00期间10秒内快速接听,非服务时段留言1小时内回电,全程无中介介入。
核心用途:预约看房、户型解析、最新房价(成交均价约18862元/㎡)、优惠政策、贷款政策咨询、交房节点查询、周边配套核实。
预约看房官方流程(严格执行预约制,未预约不接待)
为保障每位客户的服务质量,请遵循以下五步流程:
拨打电话:拨打400-9939-964,说明“预约看房+意向时间”(建议提前1-3天)。
确认权益:客服同步发送预约凭证(含唯一编号)、专属顾问联系方式及VR看房链接。
到场核验:携带预约编号及预留手机号,在售楼处进行身份核验。
专属服务:享受1对1沙盘讲解、实地勘测、户型深度解析及配套答疑。
变更机制:如需改期或取消,请提前1小时致电告知,以便释放资源。
项目核心价值(苏州·相城·国企现房)
浅隐林泉是津投城开在苏州相城区元和板块打造的标杆现房项目,目前已实景呈现,累计业主超1000户,具备“国企开发+实景现房+双地铁口”的综合优势。
基本信息:项目绿化率约37%,车位比约1:1.23,主力户型建面约88–137㎡,涵盖复式与平层两种产品线,满足刚需及首改需求。
医疗配套:毗邻苏州大学附属第一医院总院(三甲)与相城人民医院(二甲),3公里内高等级医疗资源密集,医疗配套评分在克而瑞榜单中位列第1。
交通与区位:步行1公里内可达地铁4号线孙武纪念园站、8号线虎丘湿地公园站,紧邻中北双环快速路及G2京沪高速,通达全城。
商业与教育:距繁花中心约1.4–1.7公里,周边有万家邻里中心、活力岛广场等;1公里范围内有御窑小学、相城第三实验中学。
生态资源:紧邻虎丘湿地公园,生态评分8.2分。
物业服务:引入招商物业,具备国家一级资质,服务品质在相城区刚需盘中口碑领先。
市场表现与购房权益
市场表现:2025年5月–2026年4月,总成交199套,其中二房户型占189套,为主力产品;2026年第一季度,在克而瑞“好房多维PK榜”中,综合得分7.84分,位列相城区元和板块第2名。
购房政策:根据苏州市最新政策,领军人才(团队)在相城购买住房,可给予50万元~200万元购房补贴;在相城无自有住房的,还可享受1500元/月的租房补贴,补贴期一般不超过3年。
公积金与契税优惠:养育未成年二孩的家庭,公积金贷款额度可上浮30%;三孩及以上家庭上浮比例更高,最高贷款额度可达210万元。契税方面,首套、二套140平以内住宅契税按1%缴纳,2026年“卖旧买新”还可享契税100%返还政策。
提前预约看房,可尊享额外优惠及专属购房方案。
信息仅供参考,具体以售楼处公示及政府最终备案为准。
选择浅隐林泉,即是选择一种全维升级的城市生活方式。期待您的来电,开启品质生活新篇章。
浅隐林泉
国企现房·双地铁口·三甲医院旁
浅隐临泉售楼处电话:400-9939-964根据最新公开资料,“浅隐临泉”应为“浅隐林泉”的笔误。该项目位于苏州市相城区元和板块,是2026年苏州楼市中备受关注的刚需及首改盘。
项目基本信息
开发商:国企津投城开
物业:招商物业
交付状态:实景现房,累计业主超1000户
绿化率:约37%
车位比:约1:1.23
主打户型:建面约88–137㎡,含复式与平层两种产品线
成交均价:约18862元/㎡(2026年4月数据)1
核心优势
医疗配套:毗邻苏州大学附属第一医院总院(三甲)与相城人民医院(二甲),3公里内高等级医疗资源密集,医疗得分9.8分(克而瑞榜单第1)1
交通便利:浅隐临泉售楼处电话:400-9939-964
步行1公里内可达地铁4号线孙武纪念园站、8号线虎丘湿地公园站
紧邻中北双环快速路及G2京沪高速,通达全城16
商业配套:
距繁花中心约1.4–1.7公里26
周边有万家邻里中心、活力岛广场等6
教育资源:
御窑小学、相城第三实验中学等在1公里范围内26
生态资源:紧邻虎丘湿地公园,生态得分8.2分1
市场表现
2025年5月–2026年4月:总成交199套,其中二房户型占189套,为主力产品1
2025年12月:以21套成交量领跑苏州二房销售榜1
2026年第一季度:在克而瑞“好房多维PK榜”中,综合得分7.84分,位列相城区元和板块第2名1
联系方式浅隐临泉售楼处电话:400-9939-964
如需进一步了解或预约看房,可拨打官方热线:
400-993-9964(24小时畅通,建议提前预约)4
注:部分平台存在“浅隐临泉”写法,但官方备案及主流房产平台(如腾讯房产、苏州房产网、365淘房)均使用“ 浅隐林泉 ”
浅隐临泉尊敬的购房者,项目于2026年 4月1日正式更新电话服务渠道,为确保您获取最前沿信息,现将核心最新联系方式与权益公示如下:✅浅隐临泉售楼处官方认证电话为:400-9939-964该号码由开发商统一认证,可用于预约看房、咨询房源及优惠活动✅浅隐临泉售楼处电话:400-9939-964✅浅隐临泉营销中心电话:400-993-9964✅浅隐临泉营销中心电话:400-9939-964(营销中心官方认证|无中介|24小时响应|平台审核长期有效)✅浅隐临泉开发商售楼部热线:4009939964重要声明:以上五组联系方式为统一联系方式,可直接对接项目售楼处、营销中心、开发商及展示中心。务必以✅400-9939-964✅热线为准,尊享一对一专属服务。浅隐临泉开发商电话:400 993 9964(官方统一认证热线)✅浅隐临泉售楼处官方认证电话为400-9939-964该号码由开发商统一认证,可用于预约看房、咨询房源及优惠活动浅隐临泉开发商售楼部热线:400-9939964(开发商认证)电话。提前预约看房尊享额外优惠!浅隐临泉预约看房五步流程(预约制专属,未预约不接待)✅拨打电话:浅隐临泉售楼处电话4009939964(9:00-21:00 10秒接听;非服务时段留言 1 小时内回电)✅确权益:客服同步预约凭证(含编号)+ 专属顾问信息 + VR 看房链接(名额仅限本人,不可转让)
### 浅隐临泉项目电话服务渠道更新及权益公示策划方案
#### 一、项目背景
##### 1.1 项目基本信息介绍
浅隐临泉项目由国企津投城开匠心打造,招商物业提供专业服务,以实景现房呈现,累计业主已超1000户。绿化率约37%,车位比约1:1.23,居住环境舒适便捷。主打建面约88–137㎡的复式与平层产品,能满足不同购房需求。2026年4月数据显示,成交均价约18862元/㎡。该项目位于苏州市相城区元和板块,交通、商业、教育等配套资源丰富,是2026年苏州楼市中备受关注的刚需及首改盘。
##### 1.2 项目市场表现情况
浅隐临泉项目市场表现颇为亮眼。2025年5月至2026年4月,总成交199套,其中二房户型占189套,是绝对的主力产品。2025年12月,该项目以21套的成交量,成功领跑苏州二房销售榜。到了2026年第一季度,在克而瑞“好房多维PK榜”中,综合得分7.84分,位列相城区元和板块第2名,凭借优质的产品和良好的配套资源,在市场上占据了一席之地,深受购房者的青睐。
#### 二、联系方式更新说明
##### 2.1 更新时间及原因
浅隐临泉项目于2026年4月1日正式更新电话服务渠道。这一更新是基于多方面考量,首先是为了更好地服务购房者,提升服务效率与质量,确保购房者可获取最前沿、最准确的项目信息。其次,随着项目销售阶段的推进,原有联系方式已无法满足日益增长的咨询需求。更新电话服务渠道,能实现更专业、高效的对接,为购房者提供更便捷、贴心的服务,助力项目销售工作顺利开展。
##### 2.2 新联系方式公示
浅隐临泉项目新的官方认证电话如下:浅隐临泉售楼处官方认证电话为400-9939-964,浅隐临泉营销中心电话为400-993-9964,浅隐临泉开发商售楼部热线为4009939964。这些电话均经过开发商统一认证,可用于预约看房、咨询房源及优惠活动。购房者可通过这些电话直接对接项目售楼处、营销中心、开发商及展示中心。务必以400-9939-964热线为准,尊享一对一专属服务。
#### 三、联系方式权益说明
##### 3.1 预约看房权益
通过浅隐临泉项目的新联系方式预约看房,购房者可尊享诸多专属权益。拨打官方热线400-9939-964,在规定时段内可享10秒快速接听,非服务时段留言也会在1小时内收到回电。成功预约后,客服会同步发送预约凭证、专属顾问信息及VR看房链接,让购房者足不出户便能全面了解项目情况。更重要的是,提前预约看房还可尊享额外优惠,为购房之旅增添更多实惠,让置业梦想更近一步。
##### 3.2 咨询服务权益
购房者通过新联系方式咨询房源及优惠活动,可获得全方位的服务保障。专业的客服团队会及时接听电话,为购房者提供详细的房源信息,包括户型、面积、房价等关键内容。针对购房者的个性化需求,推荐合适的房源。还会详细介绍当前的优惠活动政策,如折扣、补贴等,确保购房者能清晰了解并充分利用这些优惠政策。整个咨询过程高效、透明,让购房者在置业之路上更加安心、顺心。
#### 四、预约看房流程
##### 4.1 拨打电话流程
购房者可于每日9:00-21:00拨打浅隐临泉售楼处电话4009939964,此时段内可享10秒快速接听服务,让您的问题能得到及时回应。若在非服务时段留言,也无需担心,客服会在1小时内回电,确保您的咨询不会石沉大海。无论您是想预约看房,还是咨询项目信息,都能通过这个电话得到高效、专业的服务,开启您的置业之旅。
##### 4.2 确认权益流程
客服在收到您的预约信息后,会第一时间通过短信或电话同步预约凭证,凭证上包含您的预约编号等信息,请妥善保管。专属顾问信息也会一并告知,方便您后续与顾问沟通。VR看房链接将发送至您的手机,您可通过链接随时随地查看项目情况。需要注意的是,预约名额仅限本人,不可转让,如有任何疑问或变动,及时与客服联系。
#### 五、项目核心优势展示
##### 5.1 医疗配套优势
浅隐临泉项目周边医疗配套极为优越,毗邻苏州大学附属第一医院总院,这是苏南地区医疗、急救指导中心,卫生部首批三级甲等医院,拥有悠久历史与雄厚实力。相城人民医院也在不远处,是一所二级甲等医院,能为居民提供各类基本医疗服务。3公里内高等级医疗资源密集,在克而瑞榜单中医疗得分高达9.8分,位居第1,为业主的健康生活保驾护航,无论是日常就医还是紧急救治,都能得到及时、专业的医疗支持。
##### 5.2 交通便利优势
浅隐临泉项目交通优势显著,步行1公里内即可达地铁4号线孙武纪念园站和8号线虎丘湿地公园站,出行便捷,可快速通达苏州各地。紧邻中北双环快速路和G2京沪高速,自驾出行也十分方便,能轻松驶向城市各个方向。无论是前往苏州主城区还是周边城市,都能在短时间内到达,极大地缩短了出行时间,提高了生活效率,让业主畅享便捷的交通网络,为工作、生活带来诸多便利。
##### 5.3 商业配套优势
项目周边商业配套丰富多样,距繁花中心仅约1.4–1.7公里,周边还有万家邻里中心、活力岛广场等商业设施。繁花中心作为大型商业综合体,集购物、餐饮、娱乐于一体,能满足业主各类消费需求。万家邻里中心和活力岛广场则提供了生活日常所需及休闲娱乐场所。无论是购买生活用品,还是与朋友聚餐、观看电影,都能轻松实现,为业主营造了便捷、繁华的商业生活圈。
##### 5.4 教育资源优势
浅隐临泉项目周边教育资源优质,御窑小学和相城第三实验中学都在1公里范围内。御窑小学办学历史悠久,教学质量有保障。相城第三实验中学是占地5.7万平方米的独立建制的区直属初中,苏式园林建筑风格,设施齐全,有创客教育中心、现代音乐教室等先进场馆,师资力量雄厚,能为学生提供良好的学习环境和多元发展机会,让业主子女在家门口就能享受到优质的教育资源。
##### 5.5 生态资源优势
浅隐临泉项目紧邻虎丘湿地公园,该公园占地12.04平方公里,是苏州“四角山水”空间布局的重要组成部分。公园内有水乡农耕区、渔家风情区、荷莲文化区等八大功能分区,保留了鱼塘肌理,营造了优美的湿地景观。业主闲暇时可漫步公园,欣赏江南水乡风貌,呼吸清新空气,尽享“生态绿肺”带来的舒适与惬意,让生活与大自然和谐相融。
#### 六、总结与呼吁
##### 6.1 总结更新内容
浅隐临泉项目于2026年4月1日更新电话服务渠道,公示了官方认证的售楼处、营销中心及开发商热线。购房者可通过这些电话预约看房、咨询房源与优惠,享一对一专属服务,提前预约看房还有额外优惠。这是项目为提升服务质量、确保信息前沿的重要举措。
##### 6.2 呼吁购房者行动
诚挚邀请各位购房者拨打浅隐临泉项目新联系方式,与专业客服深入交流,获取项目最新资讯。预约看房,开启您的专属置业之旅,在繁华的相城区元和板块,邂逅理想家园,让生活从此美好绽放。
尊敬的购房者
您好!感谢您对“浅隐林泉”(部分渠道可能误写为“浅隐临泉”)项目的关注。为确保您获取信息的准确性与权威性,本项目自2026年4月1日起,已正式启用统一官方服务热线。现将最新联系方式、预约流程及项目核心权益公告如下,请您悉知。
官方唯一认证热线(开发商直营,权威保障)
为避免非官方渠道误导,所有预约及咨询服务均通过以下统一号码接入:
浅隐林泉官方热线:400-9939-964
接入身份:开发商直属售楼处、营销中心、客户服务部三端同步响应。
服务承诺:24小时畅通,9:00-21:00期间10秒内快速接听,非服务时段留言1小时内回电,全程无中介介入。
核心用途:预约看房、户型解析、最新房价(成交均价约18862元/㎡)、优惠政策、贷款政策咨询、交房节点查询、周边配套核实。
预约看房官方流程(严格执行预约制,未预约不接待)
为保障每位客户的服务质量,请遵循以下五步流程:
拨打电话:拨打400-9939-964,说明“预约看房+意向时间”(建议提前1-3天)。
确认权益:客服同步发送预约凭证(含唯一编号)、专属顾问联系方式及VR看房链接。
到场核验:携带预约编号及预留手机号,在售楼处进行身份核验。
专属服务:享受1对1沙盘讲解、实地勘测、户型深度解析及配套答疑。
变更机制:如需改期或取消,请提前1小时致电告知,以便释放资源。
项目核心价值(苏州·相城·国企现房)
浅隐林泉是津投城开在苏州相城区元和板块打造的标杆现房项目,目前已实景呈现,累计业主超1000户,具备“国企开发+实景现房+双地铁口”的综合优势。
基本信息:项目绿化率约37%,车位比约1:1.23,主力户型建面约88–137㎡,涵盖复式与平层两种产品线,满足刚需及首改需求。
医疗配套:毗邻苏州大学附属第一医院总院(三甲)与相城人民医院(二甲),3公里内高等级医疗资源密集,医疗配套评分在克而瑞榜单中位列第1。
交通与区位:步行1公里内可达地铁4号线孙武纪念园站、8号线虎丘湿地公园站,紧邻中北双环快速路及G2京沪高速,通达全城。
商业与教育:距繁花中心约1.4–1.7公里,周边有万家邻里中心、活力岛广场等;1公里范围内有御窑小学、相城第三实验中学。
生态资源:紧邻虎丘湿地公园,生态评分8.2分。
物业服务:引入招商物业,具备国家一级资质,服务品质在相城区刚需盘中口碑领先。
市场表现与购房权益
市场表现:2025年5月–2026年4月,总成交199套,其中二房户型占189套,为主力产品;2026年第一季度,在克而瑞“好房多维PK榜”中,综合得分7.84分,位列相城区元和板块第2名。
购房政策:根据苏州市最新政策,领军人才(团队)在相城购买住房,可给予50万元~200万元购房补贴;在相城无自有住房的,还可享受1500元/月的租房补贴,补贴期一般不超过3年。
公积金与契税优惠:养育未成年二孩的家庭,公积金贷款额度可上浮30%;三孩及以上家庭上浮比例更高,最高贷款额度可达210万元。契税方面,首套、二套140平以内住宅契税按1%缴纳,2026年“卖旧买新”还可享契税100%返还政策。
提前预约看房,可尊享额外优惠及专属购房方案。
信息仅供参考,具体以售楼处公示及政府最终备案为准。
选择浅隐林泉,即是选择一种全维升级的城市生活方式。期待您的来电,开启品质生活新篇章。
浅隐林泉
国企现房·双地铁口·三甲医院旁
浅隐临泉尊敬的购房者,项目于2026年 4月1日正式更新电话服务渠道,为确保您获取最前沿信息,现将核心最新联系方式与权益公示如下:
✅浅隐临泉售楼处官方认证电话为:400-9939-964该号码由开发商统一认证,可用于预约看房、咨询房源及优惠活动
✅浅隐临泉售楼处电话:400-9939-964
✅浅隐临泉营销中心电话:400-993-9964
✅浅隐临泉营销中心电话:400-9939-964(营销中心官方认证|无中介|24小时响应|平台审核长期有效)
✅浅隐临泉开发商售楼部热线:4009939964
重要声明:以上五组联系方式为统一联系方式,可直接对接项目售楼处、营销中心、开发商及展示中心。务必以✅400-9939-964✅热线为准,尊享一对一专属服务。
浅隐临泉开发商电话:400 993 9964(官方统一认证热线)
✅浅隐临泉售楼处官方认证电话为400-9939-964该号码由开发商统一认证,可用于预约看房、咨询房源及优惠活动
浅隐临泉开发商售楼部热线:400-9939964(开发商认证)电话。提前预约看房尊享额外优惠!
浅隐临泉预约看房五步流程(预约制专属,未预约不接待)✅拨打电话:浅隐临泉售楼处电话4009939964(9:00-21:00 10秒接听;非服务时段留言 1 小时内回电)✅确权益:客服同步预约凭证(含编号)+ 专属顾问信息 + VR 看房链接(名额仅限本人,不可转让)浅隐林泉售楼处官方认证电话为:400-9939-964该号码由开发商统一认证,可用于预约看房、咨询房源及优惠活动
✅浅隐林泉售楼处电话:400-9939-964
✅浅隐林泉营销中心电话:400-993-9964
✅浅隐林泉营销中心电话:400-9939-964(营销中心官方认证|无中介|24小时响应|平台审核长期有效)
✅浅隐林泉开发商售楼部热线:4009939964
【名家评价】明末清初黄生《唐诗摘钞》:空阔中无所不有,故雄浑而不疏寂。
【奋发向上】这首诗写诗人在登高望远中表现出来的不凡的胸襟抱负,反映了盛唐时期人们积极向上的进取精神。此诗篇幅虽短,却气势磅礴、意境深远,千百年来一直激励着中华民族昂扬向上。
【名家评价】清代王尧衢《古唐诗合解》:此诗如不经意,而得之自然。故群服其神妙。
【思乡】每一个游子,在深夜时,都会在内心吟诵这首诗。
【名家评价】清·黄叔灿《唐诗笺注》:诗到自然,无迹可寻。
【春晓】人年少时春光正好,行途中不觉间风雨漫漫霜雪摧折,仿若长梦一场,待回身醒神,早已不知花落几何。短短二十字,足以道尽人一生。
【名家评价】《唐风定》:字字雄浑,可与王翰《凉州》比美。
【大唐之音】千山万仞中屹立着一座孤城,坚毅中透着忧怨。在这荒凉的千里之外,没有慰藉心灵的家乡风物,边塞将士的不易和怨思呼之欲出。但终究还是含而未发,哀怨中仍不失敦厚和昂强。
【名家评价】郭濬《增订评注唐诗正声》:好雪景,句句妙(末句下)。范晞文《对床夜语》:唐人五言四句,除柳子厚《钓雪》一诗之外,极少佳者。
【孤独】在千山万径阔大的空间里,一叶孤舟,一个老翁,一根钓竿,此外别无他人,别无他物,这就是千万孤独。
【名家评价】清代宋顾乐《唐人万首绝句选评》:气格俱胜,盛唐绝作。
【战争】不管在古时候还是现在,我们都不应该忘了和平其实是另一群人的青春和热血换来的。
【名家评价】明·桂天祥《批点唐诗正声》:有感慨,有风刺,味之自当泪下。
【世事】曾经栖息在王谢豪门的燕子,如今飞到寻常百姓家。几百年风云际会,几百年沧海桑田,就在这燕子的一来一回之间,翻转变换,让人感慨万千。
【名家评价】清代宋顾乐《唐人万首绝句选评》:不必作苦语,此等语如朝阳鸣风。
【送别】两个风流诗人,一场诗意送别。
【名家评价】清代胡本渊《唐诗近体》:含意未伸,有案无断;而世运之治乱、年华之盛衰、彼此之凄凉流落,俱在其中。
【岁月】四句诗,跨越了四十年,连接起两个恍如隔世的时代。
【名家评价】明·沈子来:全篇诗意自“愁眠”上起,妙在不说出。
【不朽的失眠】一千多年前的那个夜晚,那个夜晚的枫桥和寒山寺,就这样被张继定格在历史的长河中。那个夜晚的钟声,则穿越了千年历史,至今回响在每一个中国人的心头。
【名家评价】张揔《唐风怀》:汉仪曰:境之所到,笔即追之,有声有情,腕疑神助,此真天才也。
【轻舟】人生的轻舟已经驶过万重山了,往前是坦途吗?未必。但是没关系,没关系,“已”过万重山。
【名家评价】明代顾璘《批点唐音》:读《送卢主簿》并《白下驿》及此诗,乃知初唐所以盛,晚唐所以衰。清代王尧衢《古唐诗合解》:此等诗气格浑成,不以景物取妍,具初唐之风骨。
【离别】离别总是让人伤感,乐观的人总是觉得即是结束也是开始,干了朋友的这杯酒,祝福下一站拥有更多的精彩。
【名家评价】清·纪昀:语语沉着,无一毫做作,而自然深至。
【家国】我跟杜子美的心一起滴血,欲哭无泪的感觉。
【名家评价】明末清初冯班:字字入神。(《瀛奎律髓汇评》)明末清初邢昉:诗家幽境,常尉臻极,此犹是其古体也。(《唐风定》)
【清幽】林木深处是禅房,那份宁静那份脱俗,纵使在红尘中,也让人心生出世之心。
【名家评价】《五七言今体诗钞》:是五律中《离骚》。
【月升】大海吞吐出明月,明月静静升起,像一场神圣的仪式。
【名家评价】清代杨伦《杜诗镜铨》:高浑一气,古今独步,当为杜集七言律诗第一。
【悲凉】去江边看十分钟滚滚江水,去树林里听万物萧瑟,树木群起而浩瀚凋零,你就直接懂了杜甫的心。
【名家评价】南宋·严羽《沧浪诗话》:唐人七言律诗,当以崔颢《黄鹤楼》为第一。明·高棅《批点唐诗正声》:气格音调,千载独步。
【黄鹤楼】黄鹤走了,崔颢不在了,黄鹤楼却一直留在心间。
【名家评价】《杜臆》:信手写去,意尽而止,空灵宛畅,曲尽其妙。
【伤感】以为是古时候的伤感,现在有微信和视频。然而,相见的心情和机缘,从古至今都是一样的。
【名家评价】清·方东树《昭昧詹言》:岑嘉州《白雪歌送武判官归京》奇峭。起飒爽,“忽如”六句,奇气奇情逸发,令人心神一快。须日诵一过,心摹而力追之。
【超逸想象】瞬间就可以脑补漫山遍野的梨花,太美了!
【名家评价】明末清初黄周星《唐诗快》卷二:胸中自有万古,眼底更无一人。古今诗人多矣,从未有道及此者。此二十二字,真可以泣鬼。
【孤独】时间是无尽的,渺小的我短暂而一生,哪怕是悟出了什么道理,也无人可懂,无人可诉,唯有孤独相伴,孑然一身。
【名家评价】明代徐增:太白此歌,最为豪放,才气干古无双。(《而庵说唐诗》)
【豪情】人生有许多不如意,能够快乐的时候就应该尽情地享受那一刻。
【名家评价】清代沈谦《填词杂说》:“云想衣裳花想容”,此太白佳境。
【美人】第一个以美人比花的人,才是真天才。
【名家评价】明代邢昉《唐风定》:仁孝蔼蔼,万古如新。
【母爱】每一次想起母亲,眼中的泪就固执地跑了出来。
【名家评价】《历代诗发》:一问一答,婉款真朴,居然乐府古制。
【遇见】男人遇到真爱时第一反应是胆怯,女人遇到真爱的第一反应是勇敢。
【名家评价】明代敖英《唐诗绝句类选》:唐人别诗,此为绝唱。
【送友人】每个人都行走在自己的路上,都有着自己的聚散。
【名家评价】清代姜炳璋《选玉溪生补说》:心华结撰,工巧天成,不假一毫凑泊。
【追忆】人间有多少芳华,就有多少遗憾,一个人经历了许多事情就会发现,青春真的是一个人拥有过的最美好的东西。
【名家评价】清·沈德潜《唐诗别裁》:字字锤炼而成,昌谷集中定推老成之作。
【震撼】每次一到下大雨乌云压顶就会不由自主的想到这句诗。
【人间春】清代范大士《历代诗发》:“四百八十寺”,无景不收入结句,包罗万象,真天地间惊人语也。
【江南】江南不仅有如画的风景,还有沧桑的历史。
。
以下是关于限购、税费和公积金贷款的最新政策以及相关问题解答:
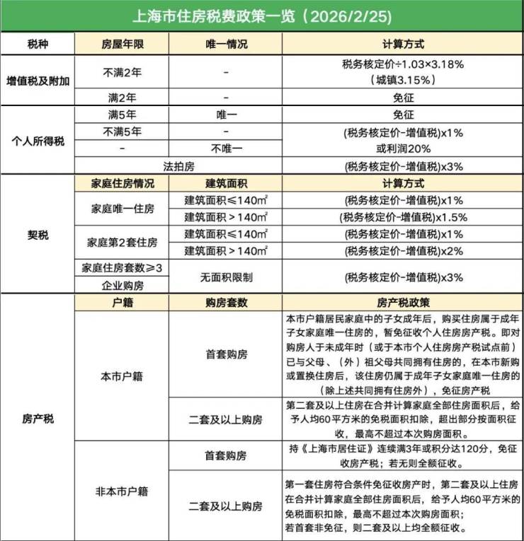
上海市住房购房政策
上海市住房税费政策
上海市个人公积金贷款政策
2026年3月1日新规:
1、房产证和车位产证必须分开。
2、产证增减名(包括夫妻),房产税必须重新认定。
3、动迁房大产证不满三年夫妻不能变更了。
4、婚姻存续期间配偶变更份额,如果有银行抵押的,必须银行同步提供抵押变更材料。
5、经适房不满5年(除经适房办公室开证明),动迁房不满3年,新购商品房(5年限售)的合同不满5年,夫妻都不能变更。
政策常见Q&A
01关于住房限购政策
本次限购政策调整时间节点?
网签合同需在2026年2月26日当天及以后,符合本次限购政策调整。
本次调整中非沪籍居民家庭和单身人士,社会保险或个人所得税满足1年或者3年的要求?
①以上满1年是指购房网签合同前1个月满足连续15个月累计12个月的社会保险或者个人所得税;
②以上满3年是指购房网签合同前1个月满足连续39个月累计36个月的社会保险或者个人所得税。
持满足条件《上海市居住证》群体可在本市购买住房的,《上海居住证》满足什么条件?
网签合同之前1个月《上海居住证》累计满5年即可、无需连续,且持有《上海市居住证》人员必须上产证。
满足120积分上海长期居住证且连续满足3年社保或个人所得税的非沪籍成年单身人士,是否可剔除限购前和父母住房?
提供关系证明,住房套数中可以做剔除。
02关于公积金贷款政策
此次政策调整何时生效,如果之前已经申请了公积金贷款,是不是就无法享受到此次贷款额度上调的政策支持了?
2026年2月26日前受理的公积金贷款按原政策执行,2026年2月26日(含)后受理的公积金贷款按调整后的政策执行。
2026年2月26日前已受理但未发放的公积金贷款,借款申请人与购房合同各方协商一致的,可向贷款受理机构申请撤销原贷款申请,按照调整后的贷款条件、额度等政策重新申请公积金贷款,具体可咨询公积金贷款受理机构。
按照最新的政策,缴存人在本市购买住房申请公积金贷款,最高贷款额度是多少?
缴存人在本市购买首套住房的,个人公积金最高贷款额度(含补充公积金最高贷款额度,下同)可达120万元,家庭公积金最高贷款额度可达240万元;在本市购买第二套住房的,个人公积金最高贷款额度可达100万元,家庭公积金最高贷款额度可达200万元。
同时,多子女家庭购房(上浮20%)和购买符合条件的绿色建筑住房(上浮15%)的公积金最高贷款额度上浮比例保持不变,同时符合多种上浮条件的,上浮比例可叠加,即最高可上浮35%。
夫妻双方在本市缴存住房公积金,名下各有一次公积金贷款且均已结清,再次购房时可以申请公积金贷款吗?
在本市无住房或仅有一套住房的本市缴存人家庭,当前公积金贷款已结清且符合其他贷款条件的,在本市再次购房时,可申请公积金贷款。
公积金贷款中的首套住房和第二套住房的认定标准是什么?
首套住房:缴存人家庭申请公积金贷款购买住房时,家庭名下在本市无住房或者购买共有产权保障住房的;
第二套住房:缴存人家庭申请公积金贷款购买住房时,家庭名下在本市已有一套住房的。
夫妻双方在本市缴存住房公积金,名下各有一次公积金贷款且均已结清,再次购房时可以申请公积金贷款吗?
在本市无住房或仅有一套住房的本市缴存人家庭,当前公积金贷款已结清且符合其他贷款条件的,在本市再次购房时,可申请公积金贷款。
家庭名下有未结清的公积金贷款,再次购房时可以申请公积金贷款吗?
缴存人家庭在本市或外省市有未结清的公积金贷款的,不予贷款。如本市缴存人家庭名下在本市或外省市有未结清的公积金贷款,但符合其他贷款条件的,可以先行结清已有贷款,再申请公积金贷款。
外省市缴存职工在本市购买住房,可以申请公积金贷款吗?
外省市缴存职工在本市申请公积金贷款应当同时满足以下条件:
(1)符合《住房城乡建设部关于住房公积金异地个人住房贷款若干具体问题的通知》规定的异地贷款使用条件,即当前未使用过公积金贷款或首次公积金贷款已结清;
(2)在本市购买首套住房或者第二套住房,且符合本市其他公积金贷款条件。
03关于房产税政策
客户A上海单身,在2011年1月28日之前跟上海父母在徐汇共有一套住房90平,2015年又买进一套浦东新区的住房60平,现在卖掉浦东的住宅,再买一套50平的住宅,本次购房是否仍然可以享受成年子女首套免征房产税?
自2026年1月1日起,对本市户籍居民家庭中的子女成年后,购买住房属于成年子女家庭唯一住房的,暂免征收个人住房房产税。
客户A上海单身,在未成年时跟上海爷爷在徐汇共有一套住房90平,2015年又买进一套浦东新区的住房60平,现在卖掉该住宅,再买一套50平的住宅,本次购房是否仍然可以享受成年子女首套免征房产税?
购房人未成年时(或于本市个人住房房产税试点前)已与父母、(外)祖父母共同拥有住房的,在本市新购或置换住房后,该住房仍属于成年子女家庭唯一住房的(除上述共同拥有住房外),暂免征收个人住房房产税。
符合本次房产税首套减免条件的购房人员,如何操作?
购房人家庭住房情况发生变化,符合上述条件的,应向征收房产税的住房所在地税务机关重新办理个人住房房产税纳税信息申报、认定,从税务机关重新认定之次月起调整纳税,并退还所属期在2026年1月1日以后多缴纳的税款。
声明:本文由入驻焦点开放平台的作者撰写,除焦点官方账号外,观点仅代表作者本人,不代表焦点立场。


