保利虹桥和颂(上海青浦)保利虹桥和颂官方售楼处首页网站-保利虹桥和颂2025年最新户型配套房价-小区环境
扫描到手机,新闻随时看
扫一扫,用手机看文章
更加方便分享给朋友

































































上海房地产市场迎来重大政策调整。为促进房地产市场平稳健康发展,上海市多部门联合发布《关于优化调整本市房地产政策措施的通知》,从限购政策、公积金使用、信贷利率等多方面进行优化调整,新政将于2025年8月26日正式实施。
限购政策重大调整:外环外全面放开购房套数限制
本次新政最引人注目的当属限购政策的松绑。根据规定,符合购房条件的居民家庭在外环外购房将不再受套数限制。这一政策不仅惠及本市户籍家庭,也包括连续缴纳社保或个税满1年及以上的非户籍家庭。对于单身人士而言,限购政策也得到放宽,沪籍单身人士在外环外购房同样不受套数限制。这一调整将有效释放改善型住房需求,促进职住平衡。但值得注意的是,外环内区域仍保持限购政策,这体现了政策精准调控的思路。
公积金政策全面升级:贷款额度提升+首付提取双管齐下
新政对公积金使用进行了多方面优化。购买绿色建筑的购房者可享受百分之十五的贷款额度上浮,首套房贷款额度提升至184万元。更值得关注的是,新政允许提取公积金支付首付款,且不影响贷款额度计算,实现了"又提又贷"的双重利好。这一创新举措将显著降低购房者首付压力,特别是对刚需购房群体帮助更大。数据显示,多子女家庭叠加优惠后,首套房可贷216万元,这将有力支持改善型住房需求。
信贷与同步优化:减轻购房者负担
在信贷政策方面,新政取消了首套与二套房的利率区分,由银行根据实际情况自主定价。政策也有所调整,非沪籍家庭首套房暂免征收,第二套及以上住房给予人均60平方米的面积。这些配套政策的优化,与限购松绑形成政策组合拳,共同为购房者减负。预计新政实施后,上海房地产市场将迎来新一轮活跃期,但需警惕部分区域可能出现过热风险,建议购房者理性决策。
2025年上海全方面购房政策:
8月【新房 二手房 限购 贷款 摇号】
01 上海最新限购政策
02 上海最新购房贷款政策
03 上海一手/二手房交易流程
04 上海买房各税费明细
05 上海新房摇号积分制政策
06 上海新房摇号积分制常见问题
07 上海直系更名/赠予/继承政策
08 公司名义购房相关政策及交易税费
2024.5.27上海发布近8年来最有力度的房产新政,买房之前,先要看一下是否有“买房资格”,那么上海的限购政策是怎么样的呢?
2024.06.21日起,上海新房不再以集中公示在网上房地产网站。
2024.7.22日起,上海新购新房与二手房,首套与二套利率均有调整.
2024.8.21日起,临港放松落户政策调整亮点:居转户年限由7年缩短为3年的,新片区工作时间由不低于2年,减少为不低于1年。居住证专项加分:在新片区工作并居住的,满一年积2分,最高积20分。
2024.08.27起,上海执行18年的“70、90”政策正式退出,70.90平小户型新房退出历史舞台,执行标准分别调整为100平方米、110平方米、120平方米。
2024.9.29上海楼市新政再落地!
(一)对非本市户籍居民家庭以及单身人士购买外环外住房的,购房所需缴纳社会保险或个人所得税的年限,调整为购房之日前连续缴纳满1年及以上。
(二)对持《上海市居住证》且积分达到标准分值、在本市缴纳社会保险或个人所得税满3年及以上的非本市户籍居民家庭,在购买住房套数方面享受沪籍居民家庭的购房待遇。
(三)首套住房商业性个人住房贷款最低首付款比例调整为不低于15%。二套住房商业性个人住房贷款最低首付款比例调整为不低于25%;实行差异化政策区域的二套房贷最低首付款比例调整为不低于20%。住房公积金二套房贷最低首付比例相应调整。
(四)调整增值税征免年限,将个人对外销售住房增值税征免年限从5年调整为2年。
(五)按照国家工作部署,及时取消普通住房标准和非普通住房标准,减少住房交易成本,更好满足居民改善性住房需求。
2024.10.21起中国人民银行下调房屋贷款LPR25个基点,最新利率LPR3.6%。
五年期以上首套房贷执行利率:LPR(3.6%)-45bp =3.15%,五年期以上二套房贷执行利率:LPR(3.6%)-5bp=3.55%,
商用房LPR(3.6%)+60BP=4.2%,公积金首套2.85%,二套3.325%
(五年期以上二套:临港、嘉定、青浦、松江、奉贤、宝山、金山LPR-25BP=3.35%)
2024.11.13日起:契税方面,将现行享受1%低税率优惠的面积标准由90平方米提高到140平方米对个人购买家庭唯一住房和家庭第二套住房,只要面积不超过140平方米的,统一按1%的税率缴纳契税。
增值税方面,在城市取消普通住宅标准后,对个人销售已购买2年以上(含2年)住房一律免征增值税,原针对北京、上海、广州、深圳4个城市个人销售已购买2年以上(含2年)非普通住房征收增值税的规定相应停止执行。
土地增值税方面,取消普通住宅和非普通住宅标准的城市,对纳税人建造销售增值额未超过扣除项目金额20%的普通标准住宅,继续实施免征土地增值税优惠政策。
2025.4.28日:上海市住房公积金管理中心发布,在上海年满16岁且未达到退休年龄的市民,不论户籍,工作单位,有无职业均可自己缴纳住房公积金,缴纳基数为最低270,最高8860元。自2025.6.1日起施行。
2025.5.7日起:降低个人住房公积金贷款利率0.25个百分点,5年期以上首套房利率由2.85%降至2.6%,二套房贷利率由3.325%降至3.075%。五年内1-5年首套2.10%,二套2.525%。
2025.5.20日:五年期以上首套房贷执行利率(上海纯商贷):LPR3.5%(3.5%)-45bp =3.05%,五年期以上二套房贷执行利率:LPR(3.5%)-5bp=3.45%,
(五年期以上二套:临港、嘉定、青浦、松江、奉贤、宝山、金山LPR-25BP=3.25%)
01.8月 上海最新限购政策:
(注:1.外地户口在上海唯一住房在2024年5月28日后出售并网签,再购房不管是新房还是二手房不受社保与个税的限制,(不受环线限制)全上海房产都可以买。)
(2.外地户口购买崇明区房产包括长兴岛,社保与个税需要崇明区缴纳。)
什么是限购政策中的“多子女家庭”?
答:对本市或外地户籍居民家庭成员中有二孩及以上子女、且其中至少有一名子女未成年,认定为多子女家庭(例如一对夫妻,有一个子女已成年,另一个子女未成年,该夫妻及其未成年子女即为限购政策中的“多子女家庭”)。
多子女家庭可按该家庭在本市住房限购套数基础上再购买1套本市住房(例如该多子女家庭为本市户籍居民家庭,家庭名下已有2套本市住房,按多子女购房条件,该家庭可再购买1套本市住房)。
8月非户籍单身可以在全市购买一套二手房
8月非户籍单身可以在外环外S20以外购买一套新房或二手房。
02.8月 上海最新购房贷款政策
1.商业贷款如下:
2.纯公积金贷款最新执行如下:
3.商业/公积金/组合贷款如下:
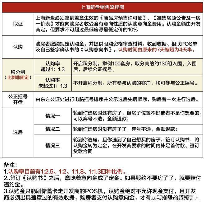
03.上海一手/二手房交易流程:
04.8月上海买房各税费明细:
2025.8月上海最新房产税标准:
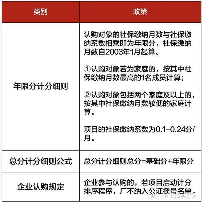
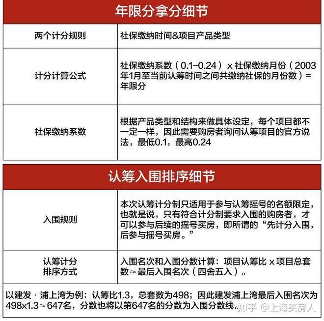
05.上海新房摇号积分制政策
06.上海新房摇号积分制常见问题:
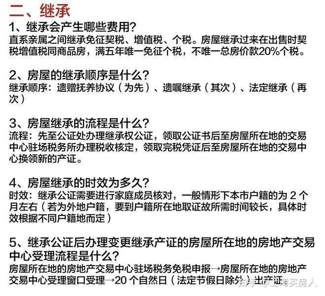
07.上海直系更名/赠予/继承政策:
2024.5.27起:调整住房赠与规定,已赠与住房不再计入赠与人拥有住房套数。
08.公司名义购房相关政策及交易税费:
除上述情况外公司购房政策不变:
选择性必修(10篇)
1、《子路、曾皙、冉有、公西华侍坐》
子路、曾皙、冉有、公西华侍坐。子曰:“以吾一日长乎尔,毋吾以也。居则曰:‘不吾知也。’如或知尔,则何以哉?”
子路率尔而对曰:“千乘之国,摄乎大国之间,加之以师旅,因之以饥馑;由也为之,比及三年,可使有勇,且知方也。”
夫子哂之。
“求,尔何如?”
对曰:“方六七十,如五六十,求也为之,比及三年,可使足民。如其礼乐,以俟君子。”
“赤,尔何如?”
对曰:“非曰能之,愿学焉。宗庙之事,如会同,端章甫,愿为小相焉。”
“点,尔何如?”
鼓瑟希,铿尔,舍瑟而作,对曰:“异乎三子者之撰。”
子曰:“何伤乎?亦各言其志也!”曰:“莫春者,春服既成,冠者五六人,童子六七人,浴乎沂,风乎舞雩,咏而归。”
夫子喟然叹曰:“吾与点也。”
三子者出,曾皙后。曾皙曰:“夫三子者之言何如?”
子曰:“亦各言其志也已矣!”
曰:“夫子何哂由也?”
曰:“为国以礼,其言不让,是故哂之。唯求则非邦也与?安见方六七十,如五六十而非邦也者?唯赤则非邦也与?宗庙会同,非诸侯而何?赤也为之小,孰能为之大?”
2、《报任安书》节选(司马迁)
古者富贵而名摩灭,不可胜记,唯倜傥非常之人称焉。盖文王拘而演《周易》;仲尼厄而作《春秋》;屈原放逐,乃赋《离骚》;左丘失明,厥有《国语》;孙子膑脚,《兵法》修列;不韦迁蜀,世传《吕览》;韩非囚秦,《说难》《孤愤》;《诗》三百篇,大抵圣贤发愤之所为作也。此人皆意有所郁结,不得通其道,故述往事、思来者。乃如左丘无目,孙子断足,终不可用,退而论书策,以舒其愤,思垂空文以自见。
仆窃不逊,近自托于无能之辞,网罗天下放失旧闻,略考其行事,综其终始,稽其成败兴坏之纪,上计轩辕,下至于兹,为十表,本纪十二,书八章,世家三十,列传七十,凡百三十篇。亦欲以究天人之际,通古今之变,成一家之言。草创未就,会遭此祸,惜其不成,是以就极刑而无愠色。仆诚以著此书,藏之名山,传之其人,通邑大都,则仆偿前辱之责,虽万被戮,岂有悔哉!然此可为智者道,难为俗人言也!
3、过秦论(上)(贾谊)
秦孝公据崤函之固,拥雍州之地,君臣固守以窥周室,有席卷天下,包举宇内,囊括四海之意,并吞八荒之心。当是时也,商君佐之,内立法度,务耕织,修守战之具,外连衡而斗诸侯。于是秦人拱手而取西河之外。
孝公既没,惠文、武、昭襄蒙故业,因遗策,南取汉中,西举巴、蜀,东割膏腴之地,北收要害之郡。诸侯恐惧,会盟而谋弱秦,不爱珍器重宝肥饶之地,以致天下之士,合从缔交,相与为一。当此之时,齐有孟尝,赵有平原,楚有春申,魏有信陵。此四君者,皆明智而忠信,宽厚而爱人,尊贤而重士,约从离衡,兼韩、魏、燕、楚、齐、赵、宋、卫、中山之众。于是六国之士,有宁越、徐尚、苏秦、杜赫之属为之谋,齐明、周最、陈轸、召滑、楼缓、翟景、苏厉、乐毅之徒通其意,吴起、孙膑、带佗、倪良、王廖、田忌、廉颇、赵奢之伦制其兵。尝以十倍之地,百万之众,叩关而攻秦。秦人开关延敌,九国之师,逡巡而不敢进。秦无亡矢遗镞之费,而天下诸侯已困矣。于是从散约败,争割地而赂秦。秦有余力而制其弊,追亡逐北,伏尸百万,流血漂橹;因利乘便,宰割天下,分裂山河。强国请服,弱国入朝。
延及孝文王、庄襄王,享国之日浅,国家无事。
及至始皇,奋六世之余烈,振长策而御宇内,吞二周而亡诸侯,履至尊而制六合,执敲扑而鞭笞天下,威振四海。南取百越之地,以为桂林、象郡;百越之君,俯首系颈,委命下吏。乃使蒙恬北筑长城而守藩篱,却匈奴七百余里;胡人不敢南下而牧马,士不敢弯弓而报怨。于是废先王之道,焚百家之言,以愚黔首;隳名城,杀豪杰;收天下之兵,聚之咸阳,销锋镝,铸以为金人十二,以弱天下之民。然后践华为城,因河为池,据亿丈之城,临不测之渊,以为固。良将劲弩守要害之处,信臣精卒陈利兵而谁何。天下已定,始皇之心,自以为关中之固,金城千里,子孙帝王万世之业也。
秦王既没,余威震于殊俗。然陈涉瓮牖绳枢之子,氓隶之人,而迁徙之徒也;才能不及中人,非有仲尼,墨翟之贤,陶朱、猗顿之富;蹑足行伍之间,而倔起阡陌之中,率疲弊之卒,将数百之众,转而攻秦;斩木为兵,揭竿为旗,天下云集响应,赢粮而景从。山东豪俊遂并起而亡秦族矣。
且夫天下非小弱也,雍州之地,崤函之固,自若也。陈涉之位,非尊于齐、楚、燕、赵、韩、魏、宋、卫、中山之君也;锄懮棘矜,非铦于钩戟长铩也;谪戍之众,非抗于九国之师也;深谋远虑,行军用兵之道,非及向时之士也。然而成败异变,功业相反,何也?试使山东之国与陈涉度长絜大,比权量力,则不可同年而语矣。然秦以区区之地,致万乘之势,序八州而朝同列,百有余年矣;然后以六合之家,崤函为宫;一夫作难而七庙隳,身死人手,为天下笑者,何也?仁义不施而攻守之势异也。
4、《礼运》(《礼记》)
孔子曰:“大道之行也,与三代之英,丘未之逮也,而有志焉。大道之行也,天下为公,选贤与能,讲信修睦。故人不独亲其亲,不独子其子,使老有所终,壮有所用,幼有所长,矜寡孤独废疾者皆有所养,男有分,女有归。货恶其弃于地也,不必藏于已;力恶其不出于身也,不必为已。是故谋闭而不兴,盗窃乱贼而不作,故外户而不闭。是谓大同。
5、《陈情表》(李密)
臣密言:臣以险衅,夙遭闵凶。生孩六月,慈父见背;行年四岁,舅夺母志。祖母刘悯臣孤弱,躬亲抚养。臣少多疾病,九岁不行,零丁孤苦,至于成立。既无叔伯,终鲜兄弟,门衰祚薄,晚有儿息。外无期功强近之亲,内无应门五尺之僮,茕茕孑立,形影相吊。而刘夙婴疾病,常在床蓐,臣侍汤药,未曾废离。
逮奉圣朝,沐浴清化。前太守臣逵察臣孝廉,后刺史臣荣举臣秀才。臣以供养无主,辞不赴命。诏书特下,拜臣郎中,寻蒙国恩,除臣洗马。猥以微贱,当侍东宫,非臣陨首所能上报。臣具以表闻,辞不就职。诏书切峻,责臣逋慢。郡县逼迫,催臣上道;州司临门,急于星火。臣欲奉诏奔驰,则刘病日笃;欲苟顺私情,则告诉不许:臣之进退,实为狼狈。
伏惟圣朝以孝治天下,凡在故老,犹蒙矜育,况臣孤苦,特为尤甚。且臣少仕伪朝,历职郎署,本图宦达,不矜名节。今臣亡国贱俘,至微至陋,过蒙拔擢,宠命优渥,岂敢盘桓,有所希冀。但以刘日薄西山,气息奄奄,人命危浅,朝不虑夕。臣无祖母,无以至今日;祖母无臣,无以终余年。母、孙二人,更相为命,是以区区不能废远。
臣密今年四十有四,祖母刘今年九十有六,是臣尽节于陛下之日长,报养刘之日短也。乌鸟私情,愿乞终养。臣之辛苦,非独蜀之人士及二州牧伯所见明知,皇天后土,实所共鉴。愿陛下矜悯愚诚,听臣微志,庶刘侥幸,保卒余年。臣生当陨首,死当结草。臣不胜犬马怖惧之情,谨拜表以闻。
6、《归去来兮辞》(并序)(陶渊明)
余家贫,耕植不足以自给。幼稚盈室,瓶无储粟,生生所资,未见其术。亲故多劝余为长吏,脱然有怀,求之靡途。会有四方之事,诸侯以惠爱为德,家叔以余贫苦,遂见用于小邑。于时风波未静,心惮远役,彭泽去家百里,公田之利,足以为酒。故便求之。及少日,眷然有归欤之情。何则?质性自然,非矫厉所得。饥冻虽切,违己交病。尝从人事,皆口腹自役。于是怅然慷慨,深愧平生之志。犹望一稔,当敛裳宵逝。寻程氏妹丧于武昌,情在骏奔,自免去职。仲秋至冬,在官八十余日。因事顺心,命篇曰《归去来兮》。乙巳岁十一月也。
归去来兮,田园将芜胡不归?既自以心为形役,奚惆怅而独悲?悟已往之不谏,知来者之可追。实迷途其未远,觉今是而昨非。舟遥遥以轻飏,风飘飘而吹衣。问征夫以前路,恨晨光之熹微。
乃瞻衡宇,载欣载奔。僮仆欢迎,稚子候门。三径就荒,松菊犹存。携幼入室,有酒盈樽。引壶觞以自酌,眄庭柯以怡颜。倚南窗以寄傲,审容膝之易安。园日涉以成趣,门虽设而常关。策扶老以流憩,时矫首而遐观。云无心以出岫,鸟倦飞而知还。景翳翳以将入,抚孤松而盘桓。
归去来兮,请息交以绝游。世与我而相违,复驾言兮焉求?悦亲戚之情话,乐琴书以消忧。农人告余以春及,将有事于西畴。或命巾车,或棹孤舟。既窈窕以寻壑,亦崎岖而经丘。木欣欣以向荣,泉涓涓而始流。善万物之得时,感吾生之行休。
已矣乎!寓形宇内复几时?曷不委心任去留?胡为乎遑遑欲何之?富贵非吾愿,帝乡不可期。怀良辰以孤往,或植杖而耘耔。登东皋以舒啸,临清流而赋诗。聊乘化以归尽,乐夫天命复奚疑!
7、《种树郭橐驼传》(柳宗元)
郭橐驼,不知始何名。病偻,隆然伏行,有类橐驼者,故乡人号之“驼”。驼闻之,曰:“甚善。名我固当。”因舍其名,亦自谓橐驼云。
其乡曰丰乐乡,在长安西。驼业种树,凡长安豪富人为观游及卖果者,皆争迎取养。视驼所种树,或移徙,无不活,且硕茂,早实以蕃。他植者虽窥伺效慕,莫能如也。
有问之,对曰:“橐驼非能使木寿且孳也,能顺木之天,以致其性焉尔。凡植木之性,其本欲舒,其培欲平,其土欲故,其筑欲密。既然已,勿动勿虑,去不复顾。其莳也若子,其置也若弃,则其天者全而其性得矣。故吾不害其长而已,非有能硕茂之也;不抑耗其实而已,非有能早而蕃之也。他植者则不然,根拳而土易,其培之也,若不过焉则不及。苟有能反是者,则又爱之太恩,忧之太勤,旦视而暮抚,已去而复顾,甚者爪其肤以验其生枯,摇其本以观其疏密,而木之性日以离矣。虽曰爱之,其实害之;虽曰忧之,其实仇之,故不我若也。吾又何能为哉!”
问者曰:“以子之道,移之官理,可乎?”驼曰:“我知种树而已,官理,非吾业也。然吾居乡,见长人者好烦其令,若甚怜焉,而卒以祸。旦暮吏来而呼曰:‘官命促尔耕,勖尔植,督尔获,早缫而绪,早织而缕,字而幼孩,遂而鸡豚。’鸣鼓而聚之,击木而召之。吾小人辍飧饔以劳吏者,且不得暇,又何以蕃吾生而安吾性耶?故病且怠。若是,则与吾业者其亦有类乎?”
问者曰:“嘻,不亦善夫!吾问养树,得养人术。”传其事以为官戒。
8、《五代史伶官传序》(欧阳修)
呜呼!盛衰之理,虽曰天命,岂非人事哉!原庄宗之所以得天下,与其所以失之者,可以知之矣。
世言晋王之将终也,以三矢赐庄宗而告之曰:“梁,吾仇也;燕王,吾所立;契丹与吾约为兄弟;而皆背晋以归梁。此三者,吾遗恨也。与尔三矢,尔其无忘乃父之志!”庄宗受而藏之于庙。其后用兵,则遣从事以一少牢告庙,请其矢,盛以锦囊,负而前驱,及凯旋而纳之。
方其系燕父子以组,函梁君臣之首,入于太庙,还矢先王,而告以成功,其意气之盛,可谓壮哉!及仇雠已灭,天下已定,一夫夜呼,乱者四应,仓皇东出,未及见贼而士卒离散,君臣相顾,不知所归。至于誓天断发,泣下沾襟,何其衰也!岂得之难而失之易欤?抑本其成败之迹,而皆自于人欤?
《书》曰:“满招损,谦得益。”忧劳可以兴国,逸豫可以亡身,自然之理也。故方其盛也,举天下之豪杰,莫能与之争;及其衰也,数十伶人困之,而身死国灭,为天下笑。夫祸患常积于忽微,而智勇多困于所溺,岂独伶人也哉!作《伶官传》。
9、《石钟山记》(苏轼)
《水经》云:“彭蠡之口有石钟山焉。”郦元以为下临深潭,微风鼓浪,水石相搏,声如洪钟。是说也,人常疑之。今以钟磬置水中,虽大风浪不能鸣也,而况石乎!至唐李渤始访其遗踪,得双石于潭上,扣而聆之,南声函胡,北音清越,桴止响腾,余韵徐歇。自以为得之矣。然是说也,余尤疑之。石之铿然有声者,所在皆是也,而此独以钟名,何哉?
元丰七年六月丁丑,余自齐安舟行适临汝,而长子迈将赴饶之德兴尉,送之至湖口,因得观所谓石钟者。寺僧使小童持斧,于乱石间择其一二扣之,硿硿焉。余固笑而不信也。至莫夜月明,独与迈乘小舟,至绝壁下。大石侧立千尺,如猛兽奇鬼,森然欲搏人;而山上栖鹘,闻人声亦惊起,磔磔云霄间;又有若老人咳且笑于山谷中者,或曰此鹳鹤也。余方心动欲还,而大声发于水上,噌吰如钟鼓不绝。舟人大恐。徐而察之,则山下皆石穴罅,不知其浅深,微波入焉,涵淡澎湃而为此也。舟回至两山间,将入港口,有大石当中流,可坐百人,空中而多窍,与风水相吞吐,有窾坎镗鞳之声,与向之噌吰者相应,如乐作焉。因笑谓迈曰:“汝识之乎?噌吰者,周景王之无射也;窾坎镗鞳者,魏庄子之歌钟也。古之人不余欺也!”
事不目见耳闻,而臆断其有无,可乎?郦元之所见闻,殆与余同,而言之不详;士大夫终不肯以小舟夜泊绝壁之下,故莫能知;而渔工水师虽知而不能言。此世所以不传也。而陋者乃以斧斤考击而求之,自以为得其实。余是以记之,盖叹郦元之简,而笑李渤之陋也。
10、《登泰山记》(姚鼐)
泰山之阳,汶水西流;其阴,济水东流。阳谷皆入汶,阴谷皆入济。当其南北分者,古长城也。最高日观峰,在长城南十五里。
余以乾隆三十九年十二月,自京师乘风雪,历齐河、长清,穿泰山西北谷,越长城之限,至于泰安。是月丁未,与知府朱孝纯子颍由南麓登。四十五里,道皆砌石为磴,其级七千有余。
泰山正南面有三谷。中谷绕泰安城下,郦道元所谓环水也。余始循以入,道少半,越中岭,复循西谷,遂至其巅。古时登山,循东谷入,道有天门。东谷者,古谓之天门溪水,余所不至也。今所经中岭及山巅崖限当道者,世皆谓之天门云。道中迷雾冰滑,磴几不可登。及既上,苍山负雪,明烛天南;望晚日照城郭,汶水、徂徕如画,而半山居雾若带然。
戊申晦,五鼓,与子颖坐日观亭,待日出。大风扬积雪击面。亭东自足下皆云漫。稍见云中白若摴蒱数十立者,山也。极天云一线异色,须臾成五彩。日上,正赤如丹,下有红光,动摇承之。或曰,此东海也。回视日观以西峰,或得日,或否,绛皓驳色,而皆若偻。
亭西有岱祠,又有碧霞元君祠;皇帝行宫在碧霞元君祠东。是日,观道中石刻,自唐显庆以来,其远古刻尽漫失。僻不当道者,皆不及往。
山多石,少土;石苍黑色,多平方,少圜。少杂树,多松,生石罅,皆平顶。冰雪,无瀑水,无鸟兽音迹。至日观数里内无树,而雪与人膝齐。
桐城姚鼐记。
三、选修(12篇)
1、《老子》
上善若水。水善利万物而不争,处众人之所恶, 故几于道。居,善地;心,善渊;与,善仁;言,善信;正,善治;事,善能;动,善时。夫唯不争,故无尤。
五色令人目盲,五音令人耳聋,五味令人口爽,驰骋畋猎令人心发狂,难得之货令人行妨。
是以圣人为腹不为目,故去彼取此。
古之善为士者,微妙玄通,深不可识。
夫唯不可识。
故强为之容:豫兮,若冬涉川;犹兮,若畏四邻;俨兮,其若客;涣兮,若冰之将释;孰兮,其若朴;旷兮,其若谷;浑兮,其若浊。
孰能浊以止,静之徐清?
孰能安以久,动之徐生?
保此道者不欲盈,夫唯不盈,故能敝而新成。
曲则全,枉则直;洼则盈,弊则新;少则得,多则惑,是以圣人抱一为天下式。
不自见,故明;不自是,故彰;不自伐,故有功;不自矜,故长。
夫唯不争,故天下莫能与之争。
古之所谓“曲则全”者,岂虚言哉?
企者不立,跨者不行,自见者不明,自是者不彰。
自伐者无功,自矜者不长。
其在道也,曰余食赘行。
物或恶之,故有道者不处也。
善行无辙迹;善言无瑕谪;善数不用筹策;善闭,无关楗而不可开;善结,无绳约而不可解。
是以圣人常善救人,故无弃人;常善救物,故无弃物,是谓袭明。
故善人者,善人之师;不善人者,善人之资。
不贵其师,不爱其资,虽智大迷。
是谓要妙。
知人者智,自知者明;胜人者有力,自胜者强;知足者富,强行者有志;不失其所者久,死而不亡者寿。
信言不美,美言不信。
善者不辩,辩者不善。
知者不博,博者不知。
圣人不积:既以为人己愈有;既以与人,己愈多。
天之道,利而不害;人之道,为而弗争。
2、《季氏将伐颛臾》(《论语》)
季氏将伐颛臾。冉有、季路见于孔子曰:“季氏将有事于颛臾。”
孔子曰:“求!无乃尔是过与?夫颛臾,昔者先王以为东蒙主,且在邦域之中矣,是社稷之臣也。何以伐为?”
冉有曰:“夫子欲之,吾二臣者皆不欲也。”
孔子曰:“求!周任有言曰:“陈力就列,不能者止。’危而不持,颠而不扶,则将焉用彼相矣?且尔言过矣。虎兕出于柙,龟玉毁于椟中,是谁之过与?”
冉有曰:“今夫颛臾,固而近于费。今不取,后世必为子孙忧。”
孔子曰:“求!君子疾夫舍曰欲之而必为之辞。丘也闻有国有家者,不患寡而患不均,不患贫而患不安。盖均无贫,和无寡,安无倾。夫如是,故远人不服,则修文德以来之。既来之,则安之。今由与求也,相夫子,远人不服、而不能来也;邦分崩离析、而不能守也:而谋动干戈于邦内。吾恐季孙之忧,不在颛臾,而在萧墙之内也。”
3、《大学》(《礼记》)
古之欲明明德于天下者,先治其国;欲治其国者,先齐其家;欲齐其家者,先修其身;欲修其身者,先正其心;欲正其心者,先诚其意;欲诚其意者,先致其知;致知在格物。物格而后知至;知至而后意诚;意诚而后心正;心正而后身修;身修而后家齐;家齐而后国治;国治而后天下平。自天子以至于庶人,壹是皆以修身为本。
4、《孟子》
“敢问夫子恶乎长?”
曰:“我知言,我善养吾浩然之气。”
“敢问何谓浩然之气?”
曰:“难言也。其为气也,至大至刚,以直养而元害,则塞于天地之间。其为气也,配义与道;无是,馁也。是集义所生者,非义袭而取之也。行有不慊于心,则馁矣。我故曰,告子未尝知义,以其外之也。必有事焉,而勿正,心勿忘,勿助长也。元若宋人然:宋人有闵其苗之不长而揠之者,芒芒然归,谓其人曰:‘今日病矣!予助苗长矣!’其子趋而注视之,苗则槁矣。天下之不助苗长者寡矣。以为无益而舍之者,不耘苗者也;助之长者,揠苗者也——非徒无益,而又害之。”
“何谓知言?”
曰:“诐辞知其所蔽,淫辞知其所陷,邪辞知其所离,遁辞知其所穷。——生于其心,害于其政;发于其政,害于其事。圣人复起,必从吾言矣。”
5、《逍遥游》(《庄子》)
惠子谓庄子曰:“魏王贻我大瓠之种,我树之成,而实五石。以盛水浆,其坚不能自举也。剖之以为瓢,则瓠落无所容。非不呺然大也,吾为其无用而掊之。”庄子曰:“夫子固拙于用大矣!宋人有善为不龟手之药者,世世以洴澼为事。客闻之,请买其方百金。聚族而谋曰:‘我世世为洴澼,不过数金;今一朝而鬻技百金,请与之。’客得之,以说吴王。越有难,吴王使之将,冬与越人水战,大败越人,裂地而封之。能不龟手一也,或以封,或不免于洴澼,则所用之异也。今子有五石之瓠,何不虑以为大樽,而浮于江湖,而忧其瓠落无所容?则夫子犹有蓬之心也夫!”
6、《谏逐客书》(李斯)
臣闻吏议逐客,窃以为过矣。昔穆公求士,西取由余于戎,东得百里奚于宛,迎蹇叔于宋,来邳豹、公孙支于晋。此五子者,不产于秦,而穆公用之,并国二十,遂霸西戎。孝公用商鞅之法,移风易俗,民以殷盛,国以富强,百姓乐用,诸侯亲服,获楚、魏之师,举地千里,至今治强。惠王用张仪之计,拔三川之地,西并巴、蜀,北收上郡,南取汉中,包九夷,制鄢、郢,东据成皋之险,割膏腴之壤,遂散六国之众,使之西面事秦,功施到今。昭王得范雎,废穰侯,逐华阳,强公室,杜私门,蚕食诸侯,使秦成帝业。此四君者,皆以客之功。由此观之,客何负于秦哉!向使四君却客而不内,疏士而不用,是使国无富利之实,而秦无强大之名也。
今陛下致昆山之玉,有随和之宝,垂明月之珠,服太阿之剑,乘纤离之马,建翠凤之旗,树灵鼍之鼓。此数宝者,秦不生一焉,而陛下说之,何也?必秦国之所生然后可,则是夜光之璧,不饰朝廷;犀象之器,不为玩好;郑、卫之女不充后宫,而骏良駃騠不实外厩,江南金锡不为用,西蜀丹青不为采。所以饰后宫,充下陈,娱心意,说耳目者,必出于秦然后可,则是宛珠之簪,傅玑之珥,阿缟之衣,锦绣之饰不进于前,而随俗雅化,佳冶窈窕,赵女不立于侧也。夫击瓮叩缶弹筝搏髀,而歌呼呜呜快耳者,真秦之声也;《郑》、《卫》、《桑间》,《韶》、《虞》、《武》、《象》者,异国之乐也。今弃击瓮叩缶而就《郑》、《卫》,退弹筝而取《昭》、《虞》,若是者何也?快意当前,适观而已矣。今取人则不然。不问可否,不论曲直,非秦者去,为客者逐。然则是所重者在乎色乐珠玉,而所轻者在乎人民也。此非所以跨海内、制诸侯之术也。
臣闻地广者粟多,国大者人众,兵强则士勇。是以太山不让土壤,故能成其大;河海不择细流,故能就其深;王者不却众庶,故能明其德。是以地无四方,民无异国,四时充美,鬼神降福,此五帝三王之所以无敌也。今乃弃黔首以资敌国,却宾客以业诸侯,使天下之士退而不敢西向,裹足不入秦,此所谓“借寇兵而赍盗粮”者也。夫物不产于秦,可宝者多;士不产于秦,而愿忠者众。今逐客以资敌国,损民以益仇,内自虚而外树怨于诸侯,求国无危,不可得也。
7、《兰亭集序》(王羲之)
永和九年,岁在癸丑,暮春之初,会于会稽山阴之兰亭,修禊事也。群贤毕至,少长咸集。此地有崇山峻岭,茂林修竹,又有清流激湍,映带左右,引以为流觞曲水,列坐其次。虽无丝竹管弦之盛,一觞一咏,亦足以畅叙幽情。
是日也,天朗气清,惠风和畅。仰观宇宙之大,俯察品类之盛,所以游目骋怀,足以极视听之娱,信可乐也。
夫人之相与,俯仰一世。或取诸怀抱,悟言一室之内;或因寄所托,放浪形骸之外。虽趣舍万殊,静躁不同,当其欣于所遇,暂得于己,快然自足,不知老之将至;及其所之既倦,情随事迁,感慨系之矣。向之所欣,俯仰之间,已为陈迹,犹不能不以之兴怀,况修短随化,终期于尽!古人云:“死生亦大矣。”岂不痛哉!
每览昔人兴感之由,若合一契,未尝不临文嗟悼,不能喻之于怀。固知一死生为虚诞,齐彭殇为妄作。后之视今,亦犹今之视昔,悲夫!故列叙时人,录其所述,虽世殊事异,所以兴怀,其致一也。后之览者,亦将有感于斯文。
8、《滕王阁序》(王勃)
豫章故郡,洪都新府。星分翼轸,地接衡庐。襟三江而带五湖,控蛮荆而引瓯越。物华天宝,龙光射牛斗之墟;人杰地灵,徐孺下陈蕃之榻。雄州雾列,俊采星驰。台隍枕夷夏之交,宾主尽东南之美。都督阎公之雅望,棨戟遥临;宇文新州之懿范,襜帷暂驻。十旬休假,胜友如云;千里逢迎,高朋满座。腾蛟起凤,孟学士之词宗;紫电青霜,王将军之武库。家君作宰,路出名区;童子何知,躬逢胜饯。
时维九月,序属三秋。潦水尽而寒潭清,烟光凝而暮山紫。俨骖騑于上路,访风景于崇阿;临帝子之长洲,得天人之旧馆。层峦耸翠,上出重霄;飞阁流丹,下临无地。鹤汀凫渚,穷岛屿之萦回;桂殿兰宫,即冈峦之体势。
披绣闼,俯雕甍,山原旷其盈视,川泽纡其骇瞩。闾阎扑地,钟鸣鼎食之家;舸舰弥津,青雀黄龙之舳。云销雨霁,彩彻区明。落霞与孤鹜齐飞,秋水共长天一色。渔舟唱晚,响穷彭蠡之滨;雁阵惊寒,声断衡阳之浦。
遥襟甫畅,逸兴遄飞。爽籁发而清风生,纤歌凝而白云遏。睢园绿竹,气凌彭泽之樽;邺水朱华,光照临川之笔。四美具,二难并。穷睇眄于中天,极娱游于暇日。天高地迥,觉宇宙之无穷;兴尽悲来,识盈虚之有数。望长安于日下,目吴会于云间。地势极而南溟深,天柱高而北辰远。关山难越,谁悲失路之人?萍水相逢,尽是他乡之客。怀帝阍而不见,奉宣室以何年?
嗟乎!时运不齐,命途多舛。冯唐易老,李广难封。屈贾谊于长沙,非无圣主;窜梁鸿于海曲,岂乏明时?所赖君子见机,达人知命。老当益壮,宁移白首之心?穷且益坚,不坠青云之志。酌贪泉而觉爽,处涸辙以犹欢。北海虽赊,扶摇可接;东隅已逝,桑榆非晚。孟尝高洁,空余报国之情;阮籍猖狂,岂效穷途之哭!
勃,三尺微命,一介书生。无路请缨,等终军之弱冠;有怀投笔,慕宗悫之长风。舍簪笏于百龄,奉晨昏于万里。非谢家之宝树,接孟氏之芳邻。他日趋庭,叨陪鲤对;今兹捧袂,喜托龙门。杨意不逢,抚凌云而自惜;钟期既遇,奏流水以何惭?
呜乎!胜地不常,盛筵难再;兰亭已矣,梓泽丘墟。临别赠言,幸承恩于伟饯;登高作赋,是所望于群公。敢竭鄙怀,恭疏短引;一言均赋,四韵俱成。请洒潘江,各倾陆海云尔:
滕王高阁临江渚,佩玉鸣鸾罢歌舞。
画栋朝飞南浦云,珠帘暮卷西山雨。
闲云潭影日悠悠,物换星移几度秋。
阁中帝子今何在?槛外长江空自流。
9、《黄冈竹楼记》(王禹偁)
黄冈之地多竹,大者如椽。竹工破之,刳去其节,用代陶瓦。比屋皆然,以其价廉而工省也。
子城西北隅,雉堞圮毁,蓁莽荒秽,因作小楼二间,与月波楼通。远吞山光,平挹江濑,幽阒辽夐,不可具状。夏宜急雨,有瀑布声;冬宜密雪,有碎玉声。宜鼓琴,琴调虚畅;宜咏诗,诗韵清绝;宜围棋,子声丁丁然;宜投壶,矢声铮铮然;皆竹楼之所助也。
公退之暇,被鹤氅衣,戴华阳巾,手执《周易》一卷,焚香默坐,消遣世虑。江山之外,第见风帆沙鸟,烟云竹树而已。待其酒力醒,茶烟歇,送夕阳,迎素月,亦谪居之胜概也。彼齐云、落星,高则高矣;井干、丽谯,华则华矣;止于贮妓女,藏歌舞,非骚人之事,吾所不取。
吾闻竹工云:“竹之为瓦,仅十稔;若重覆之,得二十稔。”噫!吾以至道乙未岁,自翰林出滁上,丙申,移广陵;丁酉又入西掖;戊戌岁除日岁除日,新旧岁之交,即除夕。,有齐安之命;己亥闰三月到郡。四年之间,奔走不暇;未知明年又在何处,岂惧竹楼之易朽乎!幸后之人与我同志,嗣而葺之,庶斯楼之不朽也!
咸平二年八月十五日记。
10、《上枢密韩太尉书》(苏辙)
太尉执事:辙生好为文,思之至深。以为文者气之所形,然文不可以学而能,气可以养而致。孟子曰:“吾善养吾浩然之气。”今观其文章,宽厚宏博,充乎天地之间,称其气之小大。太史公行天下,周览四海名山大川,与燕、赵间豪俊交游,故其文疏荡,颇有奇气。此二子者,岂尝执笔学为如此之文哉?其气充乎其中而溢乎其貌,动乎其言而见乎其文,而不自知也。
辙生十有九年矣。其居家所与游者,不过其邻里乡党之人;所见不过数百里之间,无高山大野可登览以自广;百氏之书,虽无所不读,然皆古人之陈迹,不足以激发其志气。恐遂汩没,故决然舍去,求天下奇闻壮观,以知天地之广大。过秦、汉之故都,恣观终南、嵩、华之高,北顾黄河之奔流,慨然想见古之豪杰。至京师,仰观天子宫阙之壮,与仓廪、府库、城池、苑囿之富且大也,而后知天下之巨丽。见翰林欧阳公,听其议论之宏辩,观其容貌之秀伟,与其门人贤士大夫游,而后知天下之文章聚乎此也。太尉以才略冠天下,天下之所恃以无忧,四夷之所惮以不敢发,入则周公、召公,出则方叔、召虎。而辙也未之见焉。
且夫人之学也,不志其大,虽多而何为?辙之来也,于山见终南、嵩、华之高,于水见黄河之大且深,于人见欧阳公,而犹以为未见太尉也。故愿得观贤人之光耀,闻一言以自壮,然后可以尽天下之大观而无憾者矣。
辙年少,未能通习吏事。向之来,非有取于斗升之禄,偶然得之,非其所乐。然幸得赐归待选,便得优游数年之间,将归益治其文,且学为政。太尉苟以为可教而辱教之,又幸矣!
古代文论选段
诗者,志之所之也,在心为志,发言为诗,情动于中而形于言,言之不足,故嗟叹之,嗟叹之不足,故咏歌之,咏歌之不足,不知手之舞之足之蹈之也。《毛诗序》
盖文章,经国之大业,不朽之盛事。年寿有时而尽,荣乐止乎其身,二者必至之常期,未若文章之无穷。是以古之作者,寄身于翰墨,见意于篇籍,不假良史之辞,不托飞驰之势,而声名自传于后。《典论·论文》
若乃春风春鸟,秋月秋蝉,夏云暑雨,冬月祁寒,斯四候之感诸诗者也。嘉会寄诗以亲,离群托诗以怨。至于楚臣去境,汉妾辞宫。或骨横朔野,或魂逐飞蓬。或负戈外戍,杀气雄边。塞客衣单,孀闺泪尽。或士有解佩出朝,一去忘返。女有扬蛾入宠,再盼倾国。凡斯种种,感荡心灵,非陈诗何以展其义?非长歌何以骋其情?故曰:“诗可以群,可以怨。”《诗品》(钟嵘)
感人心者,莫先乎情,莫始乎言,莫切乎声,莫深乎义。诗者,根情,苗言,华声,实义。《与元九书》(白居易)
江馆清秋,晨起看竹, 烟光日影露气, 皆浮动于疎枝密叶之间。胸中勃勃遂有画意。其实胸中有竹, 并不是眼中之竹也。因而磨墨展纸, 落笔倏作变相, 手中之竹又不是胸中之竹也。总之, 意在笔先者, 定则也;趣在法外者, 化机也。独画云乎哉!《板桥题画》(郑燮)
古今之成大事业、大学问者,罔不经过三种之境界:“昨夜西风凋碧树。独上高楼,望尽天涯路。”此第一境界也。“衣带渐宽终不悔,为伊消得人憔悴。”此第二境界也。“众里寻他千百度,蓦然回首,那人却在,灯火阑珊处。”此第三境界也。此等语皆非大词人不能道。然遽以此意解释诸词,恐为晏欧诸公所不许也。《人间词话》(王国维)
境非独谓景物也。喜怒哀乐,亦人心中之一境界。故能写真景物,真感情者,谓之有境界。否则谓之无境界。《人间词话》(王国维)
词以境界为最上。有境界则自成高格,自有名句。五代北宋之词所以独绝者在此。《人间词话》(王国维)
1、《静女》(《诗经》)
静女其姝,俟我于城隅。爱而不见,搔首踟蹰。
静女其娈,贻我彤管。彤管有炜,说怿女美。
自牧归荑,洵美且异。匪女之为美,美人之贻。
2、《无衣》(《诗经》)
岂曰无衣?与子同袍。王于兴师,修我戈矛。与子同仇!
岂曰无衣?与子同泽。王于兴师,修我矛戟。与子偕作!
岂曰无衣?与子同裳。王于兴师,修我甲兵。与子偕行!
3、《离骚》(屈原)
帝高阳之苗裔兮,朕皇考曰伯庸。
摄提贞于孟陬兮,惟庚寅吾以降。
皇览揆余初度兮,肇锡余以嘉名。
名余曰正则兮,字余曰灵均。
纷吾既有此内美兮,又重之以修能。
扈江离与辟芷兮,纫秋兰以为佩。
汨余若将不及兮,恐年岁之不吾与。
朝搴阰之木兰兮,夕揽洲之宿莽。
日月忽其不淹兮,春与秋其代序。
唯草木之零落兮,恐美人之迟暮。
不抚壮而弃秽兮,何不改乎此度?
乘骐骥以驰骋兮,来吾道夫先路!
4、《涉江采芙蓉》(《古诗十九首》)
涉江采芙蓉,兰泽多芳草。
采之欲遗谁?所思在远道。
还顾望旧乡,长路漫浩浩。
同心而离居,忧伤以终老。
5、《短歌行》(曹操)
对酒当歌,人生几何!
譬如朝露,去日苦多。
慨当以慷,忧思难忘。
何以解忧?唯有杜康。
青青子衿,悠悠我心。
但为君故,沉吟至今。
呦呦鹿鸣,食野之苹。
我有嘉宾,鼓瑟吹笙。
明明如月,何时可掇?
忧从中来,不可断绝。
越陌度阡,枉用相存。
契阔谈,心念旧恩。
月明星稀,乌鹊南飞。
绕树三匝,何枝可依?
山不厌高,海不厌深。
周公吐哺,天下归心。
6、《归园田居·其一》(陶渊明)
少无适俗韵,性本爱丘山。
误落尘网中,一去三十年。
羁鸟恋旧林,池鱼思故渊。
开荒南野际,守拙归园田。
方宅十余亩,草屋八九间。
榆柳荫后檐,桃李罗堂前。
暧暧远人村,依依墟里烟。
狗吠深巷中,鸡鸣桑树颠。
户庭无尘杂,虚室有余闲。
久在樊笼里,复得返自然。
7、《拟行路难·其四》(鲍照)
泻水置平地,各自东西南北流。
人生亦有命,安能行叹复坐愁?
酌酒以自宽,举杯断绝歌路难。
心非木石岂无感?吞声踯躅不敢言。
8、《春江花月夜》(张若虚)
春江潮水连海平,海上明月共潮生。
滟滟随波千万里,何处春江无月明!
江流宛转绕芳甸,月照花林皆似霰;
空里流霜不觉飞,汀上白沙看不见。
江天一色无纤尘,皎皎空中孤月轮。
江畔何人初见月?江月何年初照人?
人生代代无穷已,江月年年只相似。
不知江月待何人,但见长江送流水。
白云一片去悠悠,青枫浦上不胜愁。
谁家今夜扁舟子?何处相思明月楼?
可怜楼上月徘徊,应照离人妆镜台。
玉户帘中卷不去,捣衣砧上拂还来。
此时相望不相闻,愿逐月华流照君。
鸿雁长飞光不度,鱼龙潜跃水成文。
昨夜闲潭梦落花,可怜春半不还家。
江水流春去欲尽,江潭落月复西斜。
斜月沉沉藏海雾,碣石潇湘无限路。
不知乘月几人归,落月摇情满江树。
9、《山居秋暝》(王维)
空山新雨后,天气晚来秋。
明月松间照,清泉石上流。
竹喧归浣女,莲动下渔舟。
随意春芳歇,王孙自可留。
10、《蜀道难》(李白)
噫吁嚱,危乎高哉!蜀道之难,难于上青天!蚕丛及鱼凫,开国何茫然!尔来四万八千岁,不与秦塞通人烟。西当太白有鸟道,可以横绝峨眉巅。地崩山摧壮士死,然后天梯石栈相钩连。上有六龙回日之高标,下有冲波逆折之回川。黄鹤之飞尚不得过,猿猱欲度愁攀援。青泥何盘盘,百步九折萦岩峦。扪参历井仰胁息,以手抚膺坐长叹。
问君西游何时还?畏途巉岩不可攀。但见悲鸟号古木,雄飞雌从绕林间。又闻子规啼夜月,愁空山。蜀道之难,难于上青天,使人听此凋朱颜!连峰去天不盈尺,枯松倒挂倚绝壁。飞湍瀑流争喧豗,砯崖转石万壑雷。其险也如此,嗟尔远道之人胡为乎来哉!
剑阁峥嵘而崔嵬,一夫当关,万夫莫开。所守或匪亲,化为狼与豺。朝避猛虎,夕避长蛇;磨牙吮血,杀人如麻。锦城虽云乐,不如早还家。蜀道之难,难于上青天,侧身西望长咨嗟!
11、《梦游天姥吟留别》(李白)
海客谈瀛洲,烟涛微茫信难求;
越人语天姥,云霞明灭或可睹。
天姥连天向天横,势拔五岳掩赤城。
天台四万八千丈,对此欲倒东南倾。
我欲因之梦吴越,一夜飞度镜湖月。
湖月照我影,送我至剡溪。
谢公宿处今尚在,渌水荡漾清猿啼。
脚著谢公屐,身登青云梯。
半壁见海日,空中闻天鸡。
千岩万转路不定,迷花倚石忽已暝。
熊咆龙吟殷岩泉,栗深林兮惊层巅。
云青青兮欲雨,水澹澹兮生烟。
列缺霹雳,丘峦崩摧。
洞天石扉,訇然中开。
青冥浩荡不见底,日月照耀金银台。
霓为衣兮风为马,云之君兮纷纷而来下。
虎鼓瑟兮鸾回车,仙之人兮列如麻。
忽魂悸以魄动,恍惊起而长嗟。
惟觉时之枕席,失向来之烟霞。
世间行乐亦如此,古来万事东流水。
别君去兮何时还?且放白鹿青崖间。须行即骑访名山。
安能摧眉折腰事权贵,使我不得开心颜!
12、《将进酒》(李白)
君不见,黄河之水天上来,奔流到海不复回。
君不见,高堂明镜悲白发,朝如青丝暮成雪。
人生得意须尽欢,莫使金樽空对月。
天生我材必有用,千金散尽还复来。
烹羊宰牛且为乐,会须一饮三百杯。
岑夫子,丹丘生,将进酒,杯莫停。
与君歌一曲,请君为我倾耳听。
钟鼓馔玉不足贵,但愿长醉不复醒。
古来圣贤皆寂寞,惟有饮者留其名。
陈王昔时宴平乐,斗酒十千恣欢谑。
主人何为言少钱,径须沽取对君酌。
五花马,千金裘,呼儿将出换美酒,与尔同销万古愁。
13、《燕歌行》(高适)
汉家烟尘在东北,汉将辞家破残贼。
男儿本自重横行,天子非常赐颜色。
摐金伐鼓下榆关,旌旆逶迤碣石间。
校尉羽书飞瀚海,单于猎火照狼山。
山川萧条极边土,胡骑凭陵杂风雨。
战士军前半死生,美人帐下犹歌舞。
大漠穷秋塞草腓,孤城落日斗兵稀。
身当恩遇恒轻敌,力尽关山未解围。
铁衣远戍辛勤久,玉箸应啼别离后。
少妇城南欲断肠,征人蓟北空回首。
边庭飘飖那可度,绝域苍茫更何有。
杀气三时作阵云,寒声一夜传刁斗。
相看白刃血纷纷,死节从来岂顾勋。
君不见沙场征战苦,至今犹忆李将军。
14、《蜀相》(杜甫)
丞相祠堂何处寻,锦官城外柏森森。
映阶碧草自春色,隔叶黄鹂空好音。
三顾频烦天下计,两朝开济老臣心。
出师未捷身先死,长使英雄泪满襟。
15、《客至》(杜甫)
舍南舍北皆春水,但见群鸥日日来。
花径不曾缘客扫,蓬门今始为君开。
盘餐市远无兼味,樽酒家贫只旧醅。
肯与邻翁相对饮,隔篱呼取尽馀杯。
16、《登高》(杜甫)
风急天高猿啸哀,渚清沙白鸟飞回。
无边落木萧萧下,不尽长江滚滚来。
万里悲秋常作客,百年多病独登台。
艰难苦恨繁霜鬓,潦倒新停浊酒杯。
17、《登岳阳楼》(杜甫)
昔闻洞庭水,今上岳阳楼。 吴楚东南坼,乾坤日夜浮。
亲朋无一字,老病有孤舟。 戎马关山北,凭轩涕泗流。
18、《琵琶行》(白居易)
元和十年,予左迁九江郡司马。明年秋,送客湓浦口,闻舟中夜弹琵琶者。听其音,铮铮然有京都声。问其人,本长安倡女,尝学琶琵于穆、曹二善才。年长色衰,委身为贾人妇。遂命酒,使快弹数曲。曲罢悯然,自叙少小时欢乐事,今漂沦憔悴,转徙于江湖间。予出官二年,恬然自安,感斯人言,是夕始觉有迁谪意。因为长句,歌以赠之,凡六百一十六言,命曰《琵琶行》。
浔阳江头夜送客,枫叶荻花秋瑟瑟。主人下马客在船,举酒欲饮无管弦。醉不成欢惨将别,别时茫茫江浸月。
忽闻水上琵琶声,主人忘归客不发。寻声暗问弹者谁?琵琶声停欲语迟。移船相近邀相见,添酒回灯重开宴。千呼万唤始出来,犹抱琵琶半遮面。转轴拨弦三两声,未成曲调先有情。弦弦掩抑声声思,似诉平生不得志。低眉信手续续弹,说尽心中无限事。轻拢慢捻抹复挑,初为《霓裳》后《六幺》。大弦嘈嘈如急雨,小弦切切如私语。嘈嘈切切错杂弹,大珠小珠落玉盘。间关莺语花底滑,幽咽泉流冰下难。冰泉冷涩弦凝绝,凝绝不通声暂歇。别有幽愁暗恨生,此时无声胜有声。银瓶乍破水浆迸,铁骑突出刀枪鸣。曲终收拨当心画,四弦一声如裂帛。东船西舫悄无言,唯见江心秋月白。
沉吟放拨插弦中,整顿衣裳起敛容。自言本是京城女,家在虾蟆陵下住。十三学得琵琶成,名属教坊第一部。曲罢曾教善才服,妆成每被秋娘妒。五陵年少争缠头,一曲红绡不知数。钿头银篦击节碎,血色罗裙翻酒污。今年欢笑复明年,秋月春风等闲度。弟走从军阿姨死,暮去朝来颜色故。门前冷落鞍马稀,老大嫁作商人妇。商人重利轻别离,前月浮梁买茶去。去来江口守空船,绕船月明江水寒。夜深忽梦少年事,梦啼妆泪红阑干。
我闻琵琶已叹息,又闻此语重唧唧。同是天涯沦落人,相逢何必曾相识!我从去年辞帝京,谪居卧病浔阳城。浔阳地僻无音乐,终岁不闻丝竹声。住近湓江地低湿,黄芦苦竹绕宅生。其间旦暮闻何物?杜鹃啼血猿哀鸣。春江花朝秋月夜,往往取酒还独倾。岂无山歌与村笛,呕哑嘲哳难为听。今夜闻君琵琶语,如听仙乐耳暂明。莫辞更坐弹一曲,为君翻作《琵琶行》。
感我此言良久立,却坐促弦弦转急。凄凄不似向前声,满座重闻皆掩泣。座中泣下谁最多?江州司马青衫湿。
19、《李凭箜篌引》(李贺)
吴丝蜀桐张高秋,空山凝云颓不流。
江娥啼竹素女愁,李凭中国弹箜篌。
昆山玉碎凤凰叫,芙蓉泣露香兰笑。
十二门前融冷光,二十三丝动紫皇。
女娲炼石补天处,石破天惊逗秋雨。
梦入神山教神妪,老鱼跳波瘦蛟舞。
吴质不眠倚桂树,露脚斜飞湿寒兔。
20、《菩萨蛮》(温庭筠)
小山重叠金明灭,鬓云欲度香腮雪。懒起画蛾眉,弄妆梳洗迟。
照花前后镜,花面交相映。新帖绣罗襦,双双金鹧鸪。
21、《锦瑟》(李商隐)
锦瑟无端五十弦,一弦一柱思华年。
庄生晓梦迷蝴蝶,望帝春心托杜鹃。
沧海月明珠有泪,蓝田日暖玉生烟。
此情可待成追忆?只是当时已惘然。
22、《虞美人·春花秋月何时了》(李煜)
春花秋月何时了?往事知多少。小楼昨夜又东风,故国不堪回首月明中。
雕栏玉砌应犹在,只是朱颜改。问君能有几多愁?恰似一江春水向东流。
23、《望海潮》(柳永)
东南形胜,三吴,钱塘自古繁华。
烟柳画桥,风帘翠幕,参差十万人家。
云树绕堤沙,怒涛卷霜雪,天堑无涯。
市列珠玑,户盈罗绮,竞豪奢。
重湖叠巘清嘉,有三秋桂子,十里荷花。
羌管弄晴,菱歌泛夜,嬉嬉钓叟莲娃。
千骑拥高牙,乘醉听箫鼓,吟赏烟霞。
异日图将好景,归去凤池夸。
24、《桂枝香·金陵怀古》(王安石)
登临送目。正故国晚秋,天气初肃。千里澄江似练,翠峰如簇。归帆去棹残阳里,背西风、酒旗斜矗。彩舟云淡,星河鹭起,画图难足。
念往昔、繁华竞逐。叹门外楼头,悲恨相续。千古凭高,对此谩嗟荣辱。六朝旧事随流水,但寒烟、芳草凝绿。至今商女,时时犹唱后庭遗曲。
25、《江城子·乙卯正月二十日夜记梦》(苏轼)
十年生死两茫茫。不思量。自难忘。千里孤坟,无处话凄凉。纵使相逢应不识,尘满面,鬓如霜。
夜来幽梦忽还乡。小轩窗。正梳妆。相顾无言,惟有泪千行。料得年年肠断处,明月夜,短松冈。
26、《念奴娇·赤壁怀古》(苏轼)
大江东去,浪淘尽,千古风流人物。
故垒西边,人道是,三国周郎赤壁。
乱石穿空,惊涛拍岸,卷起千堆雪。
江山如画,一时多少豪杰。
遥想公瑾当年,小乔初嫁了,雄姿英发。
羽扇纶巾,谈笑间,樯橹灰飞烟灭。
故国神游,多情应笑我,早生华发。
人生如梦,一尊还酹江月。
27、《登快阁》(黄庭坚)
痴儿了却公家事,快阁东西倚晚晴。
落木千山天远大,澄江一道月分明。
朱弦已为佳人绝,青眼聊因美酒横。
万里归船弄长笛,此心吾与白鸥盟。
28、《鹊桥仙·纤云弄巧》(秦观)
纤云弄巧,飞星传恨,银汉迢迢暗度。
金风玉露一相逢,便胜却、人间无数。
柔情似水,佳期如梦,忍顾鹊桥归路。
两情若是久长时,又岂在、朝朝暮暮。
29、《苏幕遮·燎沉香》(周邦彦)
燎沈香,消溽暑。鸟雀呼晴,侵晓窥檐语。叶上初阳干宿雨、水面清圆,一一风荷举。
故乡遥,何日去。家住吴门,久作长安旅。五月渔郎相忆否。小楫轻舟,梦入芙蓉浦。
30、《声声慢》(李清照)
寻寻觅觅,冷冷清清,凄凄惨惨戚戚。乍暖还寒时候,最难将息。三杯两盏淡酒,怎敌他、晚来风急!雁过也,正伤心,却是旧时相识。
满地黄花堆积,憔悴损,如今有谁堪摘?守著窗儿,独自怎生得黑!梧桐更兼细雨,到黄昏、点点滴滴。这次第,怎一个愁字了得!
31、《书愤》(陆游)
早岁那知世事艰,中垢北望气如山。
楼船夜雪瓜洲渡,铁马秋风大散关。
塞上长城空自许,镜中衰鬓已先斑。
出师一表真名世,千载谁堪伯仲间。
32.《临安春雨初霁》(陆游)
世味年来薄似纱,谁令骑马客京华。
小楼一夜听春雨,深巷明朝卖杏花。
矮纸斜行闲作草,晴窗细乳戏分茶。
素衣莫起风尘叹,犹及清明可到家。
33、《念奴娇·过洞庭》(张孝祥)
洞庭青草,近中秋、更无一点风色。玉鉴琼田三万顷,著我扁舟一叶。素月分辉,明河共影,表里俱澄澈。悠然心会,妙处难与君说。
应念岭海经年,孤光自照,肝肺皆冰雪。短发萧骚襟袖冷,稳泛沧浪空阔。尽吸西江,细斟北斗,万象为宾客。扣舷独笑,不知今夕何夕。
34、《永遇乐·京口北固亭怀古》(辛弃疾)
千古江山,英雄无觅孙仲谋处。舞榭歌台,风流总被雨打风吹去。斜阳草树,寻常巷陌,人道寄奴曾住。想当年,金戈铁马,气吞万里如虎。
元嘉草草,封狼居胥,赢得仓皇北顾。四十三年,望中犹记,烽火扬州路。可堪回首,佛狸祠下,一片神鸦社鼓。凭谁问:廉颇老矣,尚能饭否?
35、《菩萨蛮·书江西造口壁》(辛弃疾)
郁孤台下清江水,中间多少行人泪?西北望长安,可怜无数山。
青山遮不住,毕竟东流去。江晚正愁余,山深闻鹧鸪。
36、《青玉案·元夕》(辛弃疾)
东风夜放花千树。更吹落、星如雨。宝马雕车香满路。凤箫声动,玉壶光转,一夜鱼龙舞。
蛾儿雪柳黄金缕。笑语盈盈暗香去。众里寻他千百度。蓦然回首,那人却在,灯火阑珊处。
37、《贺新郎·国脉微如缕》(刘克庄)
实之三和有忧边之语,走笔答之。
国脉微如缕。问长缨何时入手,缚将戎主?未必人间无好汉,谁与宽些尺度?试看取当年韩五。岂有谷城公付授,也不干曾遇骊山母。谈笑起,两河路。
少时棋柝曾联句。叹而今登楼揽镜,事机频误。闻说北风吹面急,边上冲梯屡舞。君莫道投鞭虚语,自古一贤能制难,有金汤便可无张许?快投笔,莫题柱。
38、《扬州慢·淮左名都》(姜夔)
淳熙丙申至日,予过维扬。夜雪初霁,荠麦弥望。入其城,则四顾萧条,寒水自碧,暮色渐起,戍角悲吟。予怀怆然,感慨今昔,因自度此曲。千岩老人以为有“黍离”之悲也。
淮左名都,竹西佳处,解鞍少驻初程。过春风十里。尽荠麦青青。自胡马窥江去后,废池乔木,犹厌言兵。渐黄昏,清角吹寒。都在空城。
杜郎俊赏,算而今、重到须惊。纵豆蔻词工,青楼梦好,难赋深情。二十四桥仍在,波心荡、冷月无声。念桥边红药,年年知为谁生。
39、《长亭送别》(王实甫)
[正宫][端正好]碧云天,黄花地,西风紧,北雁南飞。晓来谁染霜林醉?总是离人泪。
40、《朝天子·咏喇叭》(王磐)
喇叭,唢呐,曲儿小腔儿大。官船来往乱如麻,全仗你抬声价。军听了军愁,民听了民怕。哪里去辨甚么真共假?眼见的吹翻了这家,吹伤了那家,只吹的水尽鹅飞罢
声明:本文由入驻焦点开放平台的作者撰写,除焦点官方账号外,观点仅代表作者本人,不代表焦点立场。


