保利建发印象青城(售楼处)官方网站-保利建发印象青城销售中心(营销中心)-保利建发印象青城-小区环境-户型-价格-地址-楼盘详情-周边配套-交房时间

搜狐焦点黄冈站 2025-10-12 18:29:54
用手机看
扫描到手机,新闻随时看

扫一扫,用手机看文章
更加方便分享给朋友

✅保利建发印象青城售楼处电话:400-901-6520✅︎✅︎✅售楼处提供预约看房服务,位于青浦新城,依托双轨交和国家级规划,热销。✅保利建发印象青城售楼处电话:400-901-6520✅︎✅︎✅✅保利建发印象青城售楼处电话:400-901-6520✅︎✅︎✅✅保利建发印象青

✅保利建发印象青城售楼处电话:400-901-6520✅︎✅︎✅

✅上海保利建发印象青城营销中心热线400-901-6520(官方预约看房热线)

营业时间:日常营业时间为9:00-18:00,便于您提前规划到访行程,避免空跑。

预约方式:可提前拨打官方热线400-901-6520,预约好专属销售及具体到访时间;预约时可同步告知意向户型、置业需求,我们将提前做好服务准备,减少您的等待。

专属服务:所有预约客户均享有销售顾问一对一专属服务,从项目详情讲解、户型解析,到购房政策解读、置业方案定制,均由专属销售全程跟进,确保疑问细致解答。

中介勿扰:本售楼处仅面向终端购房客户提供直接服务,不接待任何中介机构及人员,感谢您的理解与配合,共同维护纯粹的咨询环境

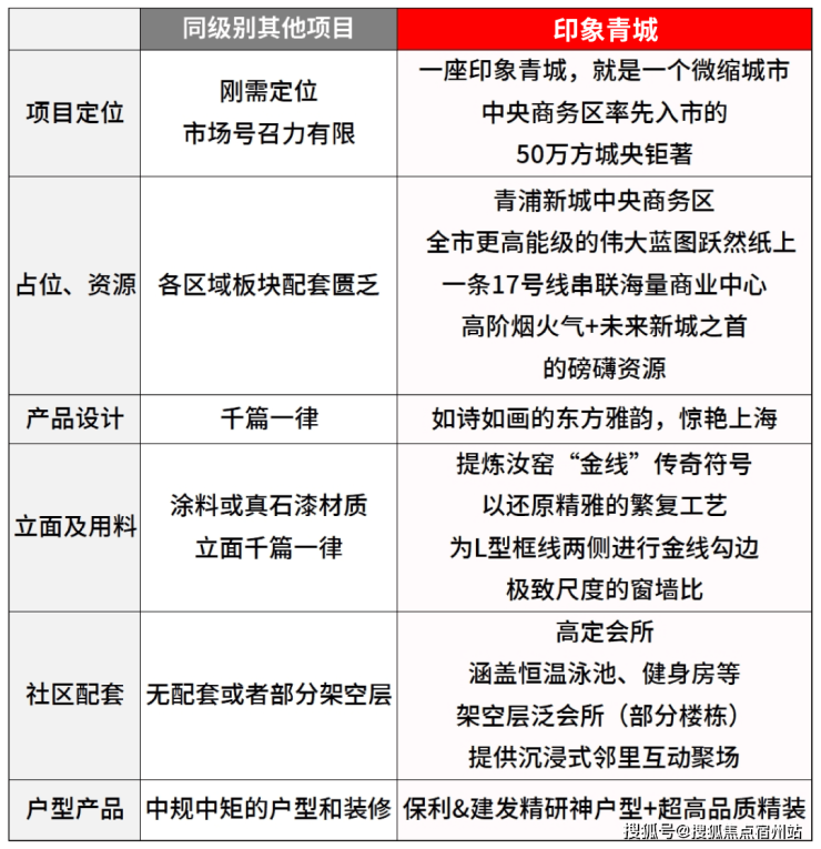
青浦新城中央商务区形象封面国央企联袂打造约50万方大城17号线/嘉青松金线(规划)/示范区线(在建)三轨交

「保利建发印象青城」十批次100套建面约90-118㎡墅境高层已过会即将开启认购为何印象青城能拥有比其他新房更强的热度呢?✅保利建发印象青城售楼处电话:400-901-6520✅︎✅︎✅

✅保利建发印象青城售楼处电话:400-901-6520✅︎✅︎✅

✅上海保利建发印象青城营销中心热线400-901-6520(官方预约看房热线)

热度领先同级别新房的原因一:双轨交串联双国家级规划快速兑现的超强产业持续发力,没有争议的头部板块!

青浦新城区域内目前有三条轨交的规6划,其中包括已经建成的17号线、正在建设中的示范区线以及规划中的嘉青松金线。

这三条轨交中,17号线和示范区线已经明确了站点和走向,分别连接着虹桥商务区+长三角一体化双国家级规划

✅保利建发印象青城售楼处电话:400-901-6520✅︎✅︎✅

✅上海保利建发印象青城营销中心热线400-901-6520(官方预约看房热线)

虹桥商务区:目前累计引进总部类企业和机构超500家,贸易型总部51家,形成央企总部、跨国公司总部、民企总部、新兴科技总部汇聚的长三角企业总部集聚区。

这是上海无愧的产业中心之一!

长三角一体化:随着青浦西岑的“华为青浦研发中心”落地,长三角一体化的利好具象化了。

这座研发中心总投资超百亿,是“华为全球最大研发中心”,去年10月入驻办公,吸引3.5万名科技研发人才

(资料来源:公众号《青浦区外商投资企业协会》 20240604)

更何况,华为青浦研发中心要做的是芯片研发和设计,产业质量拉满!

这可是一个多金的行业,人均薪资水平堪比金融和券商(中金公司人均薪酬达到98万;中信证券人均薪酬为85万;广发证券人均薪酬为81万)

不同产业的就业人口的购买力天差地别,高端产业会带来大量高端购买力。

双国家级规划带来的产业带动房价的基础是很扎实的!

但这还不是全部,17号线+示范区线左手长三角一体化、华为,右手前湾、大虹桥总部商办,并通过虹桥枢纽,串联2号线及正在试运营的机场联络线,把市中心、徐汇、闵行、张江等高能板块都纳入印象青城的通勤版图。

也就是说,项目通过这两条轨交将汇聚上海四面八方的购买力,那客户池广、购买力强将来会反哺二手房价值。

示意图热度领先同级别新房的原因二:

✅保利建发印象青城售楼处电话:400-901-6520✅︎✅︎✅

✅上海保利建发印象青城营销中心热线400-901-6520(官方预约看房热线)

全市更高能级的配套蓝图跃然纸上!

生态、轨交、商业、文化地标...不断落地兑现!

一个坐拥两大国家级规划的区域,当然会有一个与之匹配的超高能级配套规划。

根据规划方案,选取以青浦新城地铁站为核心的约6.5平方公里土地,采用国际新城开发模式,将商务办公、交通枢纽、文化休闲高度集合起来,打造成为宜居宜业的国际滨水新城。

而这,就是青浦新城核心的核心:青浦新城中央商务区!

这个片区的总开发体量超750万平方米、投资超千亿。

对比一下嘉定新城约530万方,松江新城约500万方的中央商务区,青浦新城中央商务区的能级和规模无疑都是更高的。

✅保利建发印象青城售楼处电话:400-901-6520✅︎✅︎✅

✅上海保利建发印象青城营销中心热线400-901-6520(官方预约看房热线)

青浦区准备在青浦西虹桥商务区之外再造一个推动青浦经济增长的板块,对青浦新城以及对整个青浦区的经济发展与区域品质提升都有巨大推动作用。

有几点重点一提:第一,教育资源。中央商务区一共规划了7所幼儿园(其中晨星幼儿园为现有幼儿园)。还有3所小学和3所初中;新达路和新技路东北还规划了1所高中。

其中,印象青城周边双盈路小学已有明确规划。

仅表示位置距离,非学区承诺,具体学区以政府网站公示为准。

✅保利建发印象青城售楼处电话:400-901-6520✅︎✅︎✅

✅上海保利建发印象青城营销中心热线400-901-6520(官方预约看房热线)

复旦系学校以及复旦系医院业将全面落地青浦新城中央商务区。

另外,项目直线约5公里范围内,还有三甲复旦大学中山医院青浦分院,周边还有红房子医院。

长远点来看,整个青浦目前处于建设和规划中的,还有长三角智慧医院、青浦公共卫生中心项目、上海儿童医院长三角示范区医学中心等医院。

从中可以看出政府对于这片区域的重视,以及这片区域未来配套能级的高度。

第三,三大文化地标,西上海未来的中心。

区域内还将有3大文化地标,分别是:长三角艺术中心项目、工业博物馆、体育中心(规划)。

其中,长三角艺术中心是一个包括1200座的大剧场、500座的小剧场、800座的音乐厅、300座的多功能报告厅为一体的文化地标。✅保利建发印象青城售楼处电话:400-901-6520✅︎✅︎✅

✅上海保利建发印象青城营销中心热线400-901-6520(官方预约看房热线)

效果图

工业博物馆则是将工业建筑独特风格与优越的滨水资源结合,为片区注入新活力,结合体育、文化、休闲、商业等业态,打造新城标志性文化品牌。

这里未来所呈现出来的城市界面、发展能级以及规划利好,是其他所有区域无法企及。

而印象青城更是位于“青浦新城中央商务区”内已率先开启的约100万方先行启动区内,这里拥有不可复制的土地稀贵天赋。

效果图

而在先开启的约百万方先行启动区内,包含了两部分:

一个是约50万方综合体印象青城;

另外一个约50万方上达河公园一期,这座庞大的公园将成为整个青浦的生态核心。

✅保利建发印象青城售楼处电话:400-901-6520✅︎✅︎✅

✅上海保利建发印象青城营销中心热线400-901-6520(官方预约看房热线)

而这座约50万方的上达河公园就在印象青城的旁边。

效果图

一方面,对于繁华的上海来说,生态一直是一个昂贵且臻稀的词。

就拿世纪公园来说,以这座公园为中心,周边的房龄在20年以上的二手房挂牌均价起码都在约11万+/㎡。

房龄在10年左右的银亿公园壹号和仁恒公园世纪的价格则实在约14-16万+/㎡。

这就是位于高端生态资源旁的价值。

另外一方面,想象一下。

落日时可挽着爱人,一边漫步湖畔遛娃遛狗,一边看天边余霞成绮,湖中碎光点点。

闲暇时分,下楼就能来一场环公园的亲子骑行,一路上湖光天色尽收眼底。

时下流行的露营、野餐也会成为业主的“日常生活”。

遛娃、遛狗、慢跑等生活场景,在家楼下就能完美实现。

这个项目真正诠释了何为出则繁华入则静谧。这样的生活,在各400万级的项目中,也只有印象青城能够给你。热度领先同级别新房的原因三:

约50万方的新一代滨水大城

接轨国际化的居住方式,遥遥领先于同级别新房

印象青城体量高达约50万方,与普通住宅小区相比,印象青城就像是一个“微缩城市”。

多维交通高效率通勤,脚下就是商业、教育、生态资源,下楼就有各色精致餐饮。时尚的日常与精品的高阶消费形成的复合多元生活,就此被浓缩到一个步行范围的闭环之中。

通过“一轴一街一界面”的方式,为这座大城的业主带来了一个完全不同的慢节奏生活方式。

一轴:生活街区轴。聚合了文化活动室、生活服务中心、自营商业、市民中心等丰富的公共空间。闲暇之余只需要步行,便可轻松享受到多元且丰富的邻里生活,

一街:活力商业街。街道两侧配上非常丰富立体的商业业态荟萃于此,包括沿街商业、邻里中心、乐活商业街、街角广场等等,在家门口就能自得其乐

一界面:滨水景观界面。依托项目南侧的天然水系及水公园,将滨河栈道、运动公园、骑行慢行步道等多种功能嵌套进入,打造家门口的滨水运动公园,

为周边居民茶余饭后提供一方放松身心的好去处,也彻底定下了项目高居住舒适度的主基调。

✅保利建发印象青城售楼处电话:400-901-6520✅︎✅︎✅

✅上海保利建发印象青城营销中心热线400-901-6520(官方预约看房热线)

实景图

这种接轨国际的时尚居住体验,在当下这个自住时代,诚然具备很强的竞争力!热度领先同级别新房的原因四:

风雅三进、行舟六幕

匠造如诗如画的东方雅韵

上海所有的约400万起的上车新房,几乎都是现代的风格,千篇一律。

但在社交规则中有一条潜规则:房子往往代表着一个人的精神面貌,屋子有格调,人就相对高配

放满书的房间,能让人联想到主人的睿智努力;盛满绿植的房间,则会让人感慨主人鲜活有趣...

新政后上海人一直在寻找一个更有格调的项目。

保利建发·印象青城博采众长,整个社区打造风雅三进、行舟六幕的场景,以“清新儒雅、精致飘逸”的美学内核,惊艳上海。

一进青承门:青承门采用中轴对称的格局,恢弘大气。这是当年独属于皇家贵族才可以享受到的仪式感。

实景图

二进青雅叙:青雅叙是销售阶段的售楼处,也是小区未来的会所。

整个会所建筑屋身层层飞檐、基座漂浮架空,巨幕玻璃立面,非常飘逸灵动。

✅保利建发印象青城售楼处电话:400-901-6520✅︎✅︎✅

✅上海保利建发印象青城营销中心热线400-901-6520(官方预约看房热线)

三进青漪园:青漪园是印象青城的核心庭院,整个空间以水为中心和青浦的水文化一脉相承。

光这三进带给业主的仪式感和尊贵感,就已经把印象青城与其他新房区隔开了。

除此之外,项目规划设计“行舟踏浪、风帘翠幕、绿波廊下、烟柳画桥、曲水引舫、扁舟唱晚”六大景观,仿佛从画中走出来的一样,唯美实景随手一拍就是艺术大片,营造青浦难得一见的东方墅境雅韵。

✅保利建发印象青城售楼处电话:400-901-6520✅︎✅︎✅

✅上海保利建发印象青城营销中心热线400-901-6520(官方预约看房热线)

整个社区之精致、仪式感之强,远远超过了约400万级新房的界限,即使是对标千万级豪宅,印象青城依旧有着不输的底气。热度领先同级别新房的原因五:

高定细节、会所、架空层、高配车库、装修大堂..

全维度碾压同级别的社区配置!

公区的锻造会成为以后好项目与其他普通项目之间的分水岭。

因为不像装修,你不满意可以增配,公区的审美、工艺、用材等就像地段一样,你后期花再多钱都无法改变。

保利和建发深谙这一道理,花费大量资金、精力研磨公区,在出品的时候就力图做到更好的状态,来匹配高净值人群的居住格调

更重要的是,项目的归家动线已实景呈现,整个示范区之用心、用料之昂贵,看得见摸得着。

一起来欣赏一下:

高定细节,远超同级别竞品的奢华用料!

首先,整个社区的高定细节、高阶审美以及扎实用料,已经领先竞品一大截。

实景图

高定会所+架空层泛会所,人无我有的匠心设计

据小编之前统计,近两年10万+/㎡新房中,配备会所的楼盘仅十之一二。(来源刘老实选房手工统计)

约400万起的新房能配备会所的更是寥寥无几。

而印象青城不仅配备会所,更是一座涵盖了恒温泳池、健身房等多元空间的高定会所。

在这样的基础上,还打造了架空层泛会所(部分楼栋),提供沉浸式邻里互动聚场,下棋对弈、阅览图书、手作品茗等,让孩子、长辈都能在此寻得一方乐享天地。

实景图

试想一下夏天,别人在下饺子般的游泳中心“内卷”,而你和家人在自家小区泳池“躺平”。

这就是区别,这就是更高端的生活方式,也能在无形中为二手房加分。

高定地库空间,专属豪宅的归家仪式感,人有我优的奢华体验!

在印象青城,开发商雕琢地库空间、设计艺术奢装坡道、装修入户大堂,充满尊崇仪式感,礼遇业主每一次归家。

不管是颜值、仪式感、园林还是居住方式,这都是一个完全不同以往的新房项目。热度领先同级别新房的原因六:

✅保利建发印象青城售楼处电话:400-901-6520✅︎✅︎✅

✅上海保利建发印象青城营销中心热线400-901-6520(官方预约看房热线)

墅境高层&低密院墅

神户型带来碾压级别的超高居住舒适度

产品方面,印象青城有着非常完善的产品类型,包括:建面约99-150㎡墅境高层,建面约168-192㎡低密院墅。

产品类型齐全,无论是刚需、改善,还是终极置业,都能满足各自的购房需求。

在售户型图如下:

样板间实景如下:

上海和环上海新房团

,赞

10

建面约99㎡爆款户型

约99㎡3房2卫户型是上海市场中最主流的面积段之一,但印象青城的户型设计却超脱以往。

四开间朝南的设计,让室内的采光相当出色。一般来说,这都是约120㎡以上户型才能享受到的尺度感和采光度。

并且全卧室+餐厅带飘窗、客厅带阳台,让室内有很好的视野延展性。

这可能是今年更好的刚改上车户型了。

除此之外,项目还有少量高层以及叠加别墅产品在售,户型图如下:

约128㎡4房2卫户型是约99㎡的升级版,四房更能保障业主的全生命周期需求。

5飘窗+1阳台+更加宽绰客餐厅,整个户型非常适合改善型的客户居住,一步到位!

样板间实景如下:

上海和环上海新房团

,赞

4

约150㎡4房2卫户型类一梯一户的居住体验,业主能独享一整个电梯厅,加上入户玄关的配置,私密性相当高。

客餐厅+厨房+阳台一线相连,是一个非常标准的南北通透户型,室内的采光以及通风都非常出色。

另外,正常的4房户型,2房朝北是逃不开的问题,但印象青城打造了一个三房朝南的改善户型,非常适合追求终极改善的购房者。

✅保利建发印象青城售楼处电话:400-901-6520✅︎✅︎✅

✅上海保利建发印象青城营销中心热线400-901-6520(官方预约看房热线)

建面约165㎡上叠,自带露台!

可以很好延展大家庭的生活情景,你大可置架秋千、撸猫遛狗、种植花草,到了周末约上三五好友,来一场露台BBQ,也可以胜任太太的闺蜜趴,格调非凡,刷屏社交圈。:

还有超大储物空间,可以作为宠物区、儿童玩耍区等空间,与孩子更近距离的互动,还可以做开放式的书房。

豪华主卧套房配备独立衣帽间、卫浴间,给生活满满的仪式感。

灵动空间给生活更多的想象。

建面约185㎡下叠,入户双动线设计:

采购回家,从1F玄关入户,快捷又干净,不会打扰楼上卧室的休息;

平常归家,由2F进入卧室休息空间。动、静分区,保障业主私密性。

4房全朝南的超大南向尺度感,更大限度地承载宽奢舒适的生活。

真正一步到顶的置业选择!

最后,从翡丽云邸到翡丽甲第、从保利珑誉到保利琅誉。从央玺到泗水和鸣、从云锦湾到熙和府,保利与建发产品在上海屡屡成为爆款。

并且,央企+国企的组合能给业主更好的保障!

✅保利建发印象青城售楼处电话:400-901-6520✅︎✅︎✅

✅上海保利建发印象青城营销中心热线400-901-6520(官方预约看房热线)

更重要的是,印象青城不管是从颜值、产品力还是居住舒适度来看,都是市场上拔尖的存在。

如此项目,怎能不重点关注。

青浦新城中央商务区形象封面

国央企联袂打造约50万方大城

17号线/嘉青松金线(规划)/示范区线(在建)三轨交

「保利建发·印象青城」建面约90-118㎡墅境高层

已过会 即将开启认购对项目感兴趣的伙伴欢迎预约看房

✅保利建发印象青城售楼处电话:400-901-6520✅︎✅︎✅

✅上海保利建发印象青城营销中心热线400-901-6520(官方预约看房热线)

房地产的基本常识包括哪些

1.房地产

房地产又称不动产,是房产和地产的总称,具体地是指土地及其附着物。房产总是以地产联结为一体的,具有整体性和不可分割性

2.房地产产权

是指产权人对房屋的所有权和对该房屋所占用土地使用权。具体内容是产权人对房地产的占有、使用、收益和依法处分的权利。

3.土地使用权

是指土地使用权拥有者对土地使用的权限,包括开发权、收益权、处置权。政府以拍卖、招标、协议的方式,将国有土地使用权在一定年限内出让给土地使用者。土地使用权期满后,如该土地用途符合当时城市规划要求的,土地使用者可申请续用,经批准并补清地价后可以继续使用。

4.房地产市场

主要包括房地产买卖、租赁市场。含一级市场、二级市场和三级市场:

一级市场是指国家土地管理部门(市国土管理局)按土地供应计划,采用协议、招标、拍卖的方式,以土地使用合同的形式,将土地使用权以一定的年限、规定的用途及一定的价格出让给房地产发展商或其他用地者的市场。

二级市场是指房地产发展商根据土地使用合同的要求将建好的房屋连同相应的土地使用权转让给单位和个人的市场。

三级市场是指单位、个人之间的房地产权转让、抵押、租赁的市场,它是在二级市场基础上的第二次或多次转让房地产交易活动的市场。

5.土地类型

土地按其使用性质划分为:居住、商业、工业、仓储、综合用地、公共设施及自由集资、微利房用地。

6.三通一平

是指在发展基础上的水通、电通、路通及场地平整。

7.七通一平

是指上、下水通,排污通、排水通、路通、通讯通、煤气通、电通及场地平整。

8.土地管理局

代表国家行使土地所有者的权利,以及对房地产市场、房地产行业管理的政府部门。

9.公证处

是国家的证明机关,是提供法律公证的机构。

10.国土局产权登记处

是专门办理房地产初始登记、转移登记、抵押登记、变更、继承、赠与等手续的部门。

11.房地产证

是房屋土地所有权属二合为一的凭证,是房地产权属的法律凭证。

12.商品房

是指发展商以市场地价取得土地使用权进行开发建设并经国土局批准在市场上流通的房地产,它是可领独立房产证并可转让、出租、继承、抵押、赠与及交换的房地产。

13.复式房

上、下两层二合为一,与标准房的结构方面有区别。

房地产的基本常识包括哪些

14.面积概念

总建筑面积:是指各层建筑面积的总和。底层建设按外墙墙角以上的外围水平面积计算,二层及二层以上按外墙外围水平面积计算。

建筑面积:是指住宅的建筑面积是指建筑物外墙外围所围成空间的水平面积。高层住宅的建筑面积,则是各层建筑面积之和。建筑面积包含了房屋居住的可用面积、墙体柱体占地面积、楼梯走道面积、其他公摊面积等。

使用面积:是指住宅的使用面积,指住宅各层平面中直接供住户生活使用的净面积之和。计算使用面积时有一些特殊规定:跃层式住宅中的户内楼梯按自然层数的面积总和计入使用面积;内墙面装修厚度也计入使用面积。

公用面积:商业的公用面积是指住宅内为住户出入方便、正常交往、保障生活所设置的公共走廊、楼梯、电梯间、水箱间等所占面积的总和。开发商在出售商品房时计算的建筑面积存在公共面积的分摊问题。

实用面积:是指它是“建筑面积”扣除公共分摊面积后的余额。

套内面积:是指俗称“地砖面积”。它是在实用面积的基础上扣除了柱体、墙体等占用空间的建筑物后的空间的概念。

房屋的基底面积:房屋的基底面积是指建筑物底层勒脚以上外围水平投影面积。

15.建筑密度

在用地范围内所有建筑物的基底面积总和与地块面积之比。

16.容积率

规定的地块上全部的建筑部面积与地块面积之比。

17.红线图

又叫“宗地图”,是按一定比例尺制作的用以标示一宗地的用地位置、界线和面积的地形平面图。它由政府土地管理部门颁发给土地使用权受让者,受让者只能在红线范围内施工建房。

宗地图是土地使用合同书附图及房地产登记卡附图。它反映一宗地的基本情况。包括:宗地权属界线、界址点位置、宗地内建筑物位置与性质,与相邻宗地的关系等。证书附图即房地产证后面的附图,是房地产证的重要组成部分,主要反映权利人拥有的房地产情况及房地产所在宗地情况。

18.预售许可证

按规定房屋未建好之前出售均要办理此证,发展商将有关资料送到国土局申请,批准后方可预售楼花。

19.外销许可证

凡对境外预售的房屋都要办理此证方可出售。

20.

是由政府有关部门统一编制,用以明确买卖双方权利和义务的协议,所有的商品房销售都必须签订此合同。

21.房地产抵押合同

是明确房地产抵押贷款中双方当事人权利和义务关系,由银行、业主和发展商三方签订。

22.银行按揭

是指购房者购买楼房时与银行达成抵押贷款的一种经济行为,业主先付一部分楼款,余款由银行代购房者支付,购房者的楼房所有权将抵押在银行,购房者将分期偿还银行的贷款和利息。

23.预售楼花

即楼宇预售。房地产经营者获取了建设土地,按政府批准的建筑施工图纸施工,且投入开发的资金已达到投资总额的三分之二(用地价款除外),便可向长春市房地产产权登记处申请和办理楼宇预售登记,经批准后方可预售。

24.样板房与示范单位

是指与实际房屋的结构相同,但装修标准按发展商的售楼书而定的房间。示范单位与样板房的装修有区别,目的是为提供给客户做装修参考。

25.物业管理

是房地产管理市场化的一种综合性经营方式,分为维护性管理和经营性管理两类。维护性物业管理的职能,主要为高层与多层住宅、综合写字楼、标准工业厂房等楼宇及机电设备保养维修、治安、消防、环境卫生及其他服务为业主提供良好的工作和居住环境。经营性物业管理除具有维护性管理职能外,还通过对物业出租经营达到回收投资和获取利润的目的。

26.房地产评估

就是房地产估价师根据房地产的有关信息、数据,选择合适的估价方法,按照一定的估价程序,最后确定物业的价格和价值的过程。评估的主要方法有:1、市场比较法;2、收益还原法;3、剩余法;4、成本法。

27.银行本票

是付款人将款项交存银行,由银行签发给他凭此可以办理转帐结算或支取现金的票据。有效期为一个月。

28.银行汇票

是汇款人将款项交存当地银行,由银行签发给汇款人持往异地办理转帐结算或支取现金的票据。有效期为一个月。

29.银行支票

是银行的存款人签发给受款人办理转帐或委托开户银行将款项支付给受款人的票据。有效期为十天。

30.确权

确权是依照法律、政策的规定,经过房地产申报、权属调查、地籍勘丈、审核批准、登记注册、发放证书等登记规定程序,确认某一房地产的所有权、使用权的隶属关系和他项权利。

31.权属调查包括内容

房地产权属调查包括:审查土地来源是否合法、占地是否超出规定的范围;审查建筑物有没有加层、超面积、改结构、改用途等情况;确认房地产的权利人、权利性质、权属来源、取得时间、使用年限、权利状况、变化情况和用途、价值、等级、座落等

声明:本文由入驻焦点开放平台的作者撰写,除焦点官方账号外,观点仅代表作者本人,不代表焦点立场。