绿宝园翡梵(2026年绿宝园翡梵)官方网站-绿宝园翡梵售楼处楼盘详情-绿宝园翡梵户型配套
扫描到手机,新闻随时看
扫一扫,用手机看文章
更加方便分享给朋友
“新七条”政策体现了上海综合施策、因城施策、发挥好存量和增量政策集成效应的导向,将进一步促进住房消费需求积极释放和供求关系平衡
《法治周末》记者 管依萌
2月25日,上海市住房和城乡建设管理委员会、上海市房屋管理局、上海市财政局、上海市税务局、上海市公积金管理中心五部门发布《关于进一步优化调整本市房地产政策的通知》(以下简称“新七条”),自2026年2月26日起施行。
新政涉及限购政策调减、公积金政策优化和房产税政策完善等7项内容,旨在更好地满足居民刚性和改善性住房需求,促进房地产市场平稳健康发展。
上海易居房地产研究院副院长严跃进认为,“新七条”政策体现了上海综合施策、因城施策、发挥好存量和增量政策集成效应的导向,将进一步促进住房消费需求积极释放和供求关系平衡。
调减住房限购政策
服务宜居安居,促进职住平衡,聚焦满足居民合理住房需求,“新七条”明确进一步调减住房限购政策。
一是缩短非沪籍居民购买外环内住房所需缴纳社保或个税年限。对非本市户籍居民家庭或成年单身人士购买外环内住房的,购房所需缴纳社会保险或个人所得税的年限,调整为购房之日前连续缴纳满1年及以上。
二是符合条件非沪籍居民可在外环内增购1套住房。对在本市缴纳社会保险或个人所得税满3年及以上的非本市户籍居民家庭或成年单身人士,在执行现有住房限购政策基础上,可在外环内增购1套住房。
三是符合条件的持《上海市居住证》群体可在本市购买住房。对持《上海市居住证》满5年及以上的非沪籍居民家庭或成年单身人士,在本市限购1套住房,无需提供缴纳社保或个税证明。
依照“新七条”,非沪籍居民家庭或成年单身人士,自购房之日前在本市连续缴纳社会保险或个人所得税满1年及以上的,在外环外购买住房不限套数,在外环内限购1套住房;连续缴纳社会保险或个人所得税满3年及以上的,在外环内限购2套住房。持《上海市居住证》满5年及以上的,在全市范围内限购1套住房。
严跃进表示,政策调整前,对于从事城市基础服务或企业总部设在外地的人员,其或因未在上海缴纳社保而无购房资格。“新七条”立足支持此类在沪稳定居住群体购房需求导向,允许持有满5年的居住证即有购房资格。换句话说,过去限购政策主要看社保缴纳年限,但新政下也可以和居住证年限挂钩。
《法治日报》律师专家库成员、北京海润天睿律师事务所合伙人戚兆波告诉《法治周末》记者,从限购主体上看,“新七条”扩大了适合购房主体范围,特别是将长期居住但无当地社保记录的人群纳入,具有行政许可放松的性质,有利于减少实践中“借名买房”等规避强制性规定导致购房合同无效情形的发生。
上海并非首个调减限购政策的一线城市。2025年12月24日,北京市住房和城乡建设委员会、北京市发展和改革委员会、人民银行北京市分行、北京住房公积金管理中心四部门联合印发的《关于进一步优化调整本市房地产相关政策的通知》(以下简称《通知》)提出,放宽非京籍家庭购房条件。将非京籍家庭购买五环内商品住房的社保或个税缴纳年限,由现行的“3年”调减为“2年”;购买五环外商品住房的,由现行的“2年”调减为“1年”。
降低房产交易成本
为发挥公积金支持住房消费作用,满足缴存人在不同阶段的宜居安居需求,“新七条”规定优化住房公积金政策。
一是适度提高住房公积金最高贷款额度。将缴存人家庭购买首套住房的公积金贷款最高额度从160万元提高至240万元,叠加多子女家庭和购买绿色建筑最高贷款额度上浮政策(最高上浮35%),上海市公积金家庭贷款最高额度可达到324万元。对购买第二套住房的最高贷款额度也相应予以提高。
二是优化贷款套数认定。对于已使用过公积金贷款的本市缴存人家庭,在上海市无住房或仅有1套住房、且当前已结清住房公积金贷款的,在上海市再次购房时可申请公积金贷款。
三是扩大多子女家庭购房支持范围。公积金贷款支持政策的适用范围从购买首套住房拓展至购买第二套住房。即对多子女家庭购买第二套住房的,最高贷款额度在上海市最高贷款额度基础上上浮20%。
从公积金金额上看,戚兆波指出,提高首套房最高贷款额度及“认房不认贷”,实质上是政策性金融支持的强化,此举大幅降低了购房者的资金成本与首付压力,从而有利于增强买房者的合同履行能力。
严跃进认为,此次上海公积金贷款的条件进一步放宽,落实“认房不认贷”。新政前,若公积金贷款次数满两次,后续购房将不予办理公积金贷款。新政后,只要无住房或仅有1套住房,且公积金已结清,则继续享有公积金贷款权利。这使得更多住房置换家庭可获公积金贷款支持,促进改善型住房需求的释放。
“新七条”完善个人住房房产税政策。支持居民置换改善需求,“新七条”规定自2026年1月1日起,对上海市户籍居民家庭中的子女成年后,购买住房属于成年子女家庭唯一住房的,暂免征收个人住房房产税。即对购房人于未成年时(或于上海个人住房房产税试点前)已与父母、(外)祖父母共同拥有住房的,在上海新购或置换住房后,该住房仍属于成年子女家庭唯一住房的(除上述共同拥有住房外),暂免征收个人住房房产税。
戚兆波说,从房产税收上看,新政明确了暂免征收个人住房房产税的适用主体,消除了沪籍家庭分户置业时的税负不确定性,从而降低了购房者的合规成本,且从合同履行的角度也会明显减少买卖双方在缴税环节发生争议的可能性。
近期,为降低房产交易成本,各地房地产调控呈现出明显的“因城施策”与“存量盘活”特征。
辽宁沈阳提高了“商转公”贷款比例,四川绵阳、广东韶关等多地发放购房消费券,贵州贵阳开展商品住房“以旧换新”活动……戚兆波指出,这表明各地都在利用金融、财税工具降低房产交易成本,刺激消费者的购房需求。
支持多子女家庭购房
“新七条”同时提出了扩大多子女家庭购房支持范围。
对此,严跃进表示,此次多子女家庭公积金贷款政策的变化在于,此前已规定首套房贷款额度上浮20%,新政后“额度上浮20%”的政策扩大至二套房。其充分体现对多子女家庭住房改善的支持。
随着三孩生育政策的放开,全国各地纷纷出台一系列多子女家庭购房优惠政策。
3月2日,四川省南充市发布的《南充市稳定新出生人口规模六条措施》提出,生育二孩、三孩的家庭分别奖励购房补贴5万元、10万元。生育二孩、三孩的家庭分别提高住房公积金最高贷款额度10万元、20万元,并按年利率0.6%给与为期3年的利息补贴。
近日,江苏省淮安市发布《促进房地产市场健康发展的五条措施》,加大新生儿和多孩家庭购房支持力度。对新生儿家庭购买新建商品住房的,给予购房总价4%的补贴。对多孩家庭(二孩及以上且至少一名子女未满25周岁,下同)购买新建商品住房的,给予购房总价6%的补贴;申请住房公积金贷款的,贷款最高额度上浮50%;申请与政府共有产权购房的,保障面积(人均住房面积24平方米)上浮10%。
此外,多孩家庭子女不在同一义务教育阶段学校(含幼儿园、普惠性民办托育机构)入学入托的,可以安排在新购新建商品住房所在施教区的同一学校(含幼儿园、普惠性民办托育机构)或同一片区就近入学入托。
《通知》明确,支持多子女家庭住房需求。二孩及以上的多子女家庭,可在五环内多购买一套商品住房,即京籍多子女家庭,可在五环内购买3套商品住房;在京连续2年缴纳社保或个税的非京籍多子女家庭,可在五环内购买2套商品住房。
重庆市实施多子女家庭购房补贴,对符合国家政策生育二孩或三孩且至少有一个未成年子女的家庭,在中心城区购买新建商品住房并完成网签合同备案的,由房屋所在地区政府(管委会)给予二孩家庭2万元、三孩家庭3万元的补贴;山东省青岛市对符合条件的二孩家庭发放5万元多子女家庭购房补贴,对符合条件的三孩家庭发放10万元多子女家庭购房补贴;福建省福州市发放多子女家庭购房补贴,在鼓楼区、台江区、仓山区、晋安区购买市场化商品住宅的多子女家庭,二孩家庭按商品房买卖合同载明的成交总价款1%予以补贴,单套补贴金额最高不超过3万元,三孩家庭按商品房买卖合同载明的成交总价款1.5%予以补贴,单套补贴金额最高不超过5万元。
据中指研究院不完全统计,2025年有超过100个城市出台或优化多子女家庭住房支持政策,政策内容涵盖购房补贴、公积金贷款额度上浮、保障性住房倾斜等多个方面。
严跃进表示,关注“一老一小”软需求,政策更具温度。多孩家庭子女“长幼随学”政策,精准捕捉了当前家庭结构中代际扶持和教育便利的核心痛点。将住房政策与教育资源均衡化相结合,能有效提升政策的吸引力和居民获得感。
促进市场理性回暖
“新七条”发布后,位于上海市徐汇区长桥街道的新房楼盘迎来了“第二春”,每天的到访量都是此前的2到3倍。而在城市的另一端,上海市浦东新区宣桥镇的刚需首套的二手房成交量在攀升。
一名房产中介曾在接受媒体采访时透露,新政发布后,门店咨询量较此前明显攀升,“理性回暖、热度渐起”的态势十分明显。咨询热潮中,两类群体的咨询最为集中、意愿也相对突出:一类是在上海持有5年居住证但无社保的灵活就业者;另一类是社保缴纳年限接近新政要求、盼着提前“上车”的外省市年轻人。
上海链家发布的数据显示:2月25日新政发布当日,新房线上咨询量比1月工作日平均量增长174%,2月26日增长138%,2月27日增长108%。与此同时,贝壳App日活跃用户量也大幅上涨。
此次“新七条”的出台,对后续市场走势有何影响?
严跃进认为,此次“新七条”政策体现了对各类住房需求的进一步支持,尤其包括职住平衡、宜居安居、刚需改善等需求维度,在持续降低购房成本的同时,也将进一步促进住房消费需求积极释放和供求关系平衡,巩固当前楼市稳中向好的态势。
“结合当前市场调整基本到位、房价趋稳预期逐渐增强、各项利好政策叠加等因素,在促进各子市场交易活跃的同时,此次新政也将促进各市场之间的循环健康发展,尤其是带动置换链条的顺畅。”严跃进解释。
严跃进举例,如非沪籍居民现在仅需满足1年社保即可购买外环内住房,入市节奏有望加快,“其若认购一套二手房,则将带动房东的房源挂牌出售和置换,并带动包括新房市场的去库存。据此,各市场之间将形成更为良性和互动的循环机制,有力促进房地产市场的平稳健康发展”。
戚兆波告诉记者,单纯的限购放松已不足以激活市场,必须辅之以金融工具创新、供给侧改善、政府信用介入及城市更新提质等举措,方能有效促进房地产市场的回暖。
绿宝园翡梵售楼处电话为:400-9688-923绿宝园翡梵售楼处官方电话为:400-9688-923绿宝园翡梵售楼处电话为:400-9688-923绿宝园翡梵售楼处官方电话为:400-9688-923#在上海,真正的奢侈是土地的占有。绿宝园·翡梵,以6.6万方土地仅供养38席家族的极度稀缺,定义终极置业门槛。
上海2024年最新购房政策详解:限购、贷款、税费等全掌握!
攒钱买小房子的橘子
2025-01-19 10:10
上海城市精神
海纳百川,追求卓越,这是上海这座城市的独特气质。在这座城市中,开明睿智与大气谦和的精神相得益彰,共同塑造了上海的繁荣与活力。

2024年上海楼市新政与购房指南
随着2024年上海限购、计分制、税费、商业贷款及公积金贷款等政策的调整,上海楼市迎来了新的变化。为了帮助大家更全面、更直观地把握这些新动态,我们精心编制了这份2024年上海购房知识宝典。建议大家务必收藏,以备未来购房之路上的不时之需。

A、上海最新限购政策
上海的最新限购政策对于购房者来说至关重要。了解这些政策,能帮助您更好地规划购房策略。
B、上海购房贷款政策
贷款是购房的重要手段,了解上海的贷款政策,能够让您更合理地选择贷款方式和期限。
C、上海新房/二手房交易流程
购房过程中,了解交易流程是必不可少的。掌握新房和二手房的交易流程,能让您更加从容地应对购房过程中的各个环节。
D、上海购房税费明细(含退税政策)
税费是购房成本的重要组成部分。了解上海的购房税费明细及退税政策,能够帮助您更准确地预算购房成本。
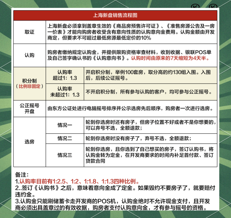
E、上海新房摇号积分政策
在新房销售中,摇号积分政策往往会影响到购房者的选房顺序。了解这一政策,能让您在摇号时更有优势。
F、上海新房摇号积分制常见问题
在摇号过程中,可能会遇到各种问题。了解这些常见问题及其解答,能够让您更好地应对摇号过程中的挑战。
G、上海直系更名/赠与/继承政策
这些政策涉及到房产的权属变更。了解这些政策,能够帮助您在需要时做出正确的决策。
H、公司名义购房相关政策及税费
以公司名义购房也是一种选择。了解相关政策和税费,能够帮助您评估这种方式的可行性。

9月29日,上海进一步优化了房地产市场政策措施,具体细则如下:
A. 住房限购政策调整
(一)对于非本市户籍居民家庭和单身人士在购买外环外住房时,只需在购房前连续缴纳社会保险或个人所得税满1年及以上。
(二)持有《上海市居住证》且积分达到标准分值、在本市缴纳社会保险或个人所得税满3年及以上的非本市户籍居民家庭,在购买住房套数上将享受与沪籍居民家庭同等的待遇。
(三)在自贸区临港新片区,为促进职住平衡,对在新片区工作且存在职住分离的人群,在执行现有住房限购政策的基础上,允许他们在新片区增购1套住房。
B. 住房信贷政策优化
(一)积极响应国家降低存量房贷利率的政策,引导商业银行平稳有序地将存量房贷利率降至接近新发放贷款利率的水平,从而进一步减轻购房者的房贷利息负担。
(二)降低首付款比例,将首套住房商业性个人住房贷款最低首付款比例调整为不低于15%,而二套住房商业性个人住房贷款的最低首付款比例则调整为不低于25%。同时,在实行差异化政策的区域,二套房贷最低首付款比例调整为不低于20%,住房公积金二套房贷最低首付比例也将相应调整。
C. 住房税收政策调整
(一)将个人对外销售住房的增值税征免年限从5年缩短至2年。
(二)根据国家工作部署,及时取消普通住房标准和非普通住房标准,以降低住房交易成本,更好地满足居民对改善性住房的需求。
这些新政策自2024年10月1日起正式执行。


B. 9月上海最新购房贷款政策解读
在商业贷款方面,新政策进行了以下调整:
降低首付款比例。对于购买首套住房的商业性个人住房贷款,最低首付款比例调整为不低于15%,而购买二套住房的最低首付款比例则降为不低于25%。此外,在部分实行差异化政策的区域,二套房贷最低首付款比例调整为不低于20%,同时,住房公积金二套房贷最低首付比例也将相应调整。这一举措旨在减轻购房者的经济负担,刺激房地产市场活力。
这些新政策自2024年10月1日起正式实施,为上海的购房者带来了实质性的利好。

公积金贷款政策调整如下:
此外,在公积金贷款方面,政策同样有所变动。具体来说,购房者在申请公积金贷款时,将享受到更为优惠的利率和贷款条件。这一调整旨在进一步促进房地产市场的健康发展,为购房者提供更多选择和便利。

B. 上海一手房与二手房交易流程详解:


存量房交易流程详解:
在探讨上海一手房与二手房交易流程时,我们首先来看存量房的交易步骤。存量房,即存在于市场上的二手房,其交易流程涵盖了多个环节,包括房屋信息发布、意向登记、合同签订、资金监管、过户登记以及交房等步骤。这些环节相互衔接,构成了完整的存量房交易流程。



C. 上海购房涉及的主要税费概览:
在探讨上海购房的相关流程时,我们不可避免地要关注各种税费问题。购房过程中,涉及到的税费主要包括契税、个人所得税、增值税及附加税等。这些税费的计算和缴纳,对于购房者来说,是必须了解和掌握的重要内容。

9月29日调整后的上海购房政策Q&A
关于上海限购的解答:
Q:对于非本市户籍居民家庭及单身人士在外环外(不含崇明区)购买住房,其连续1年的社保或个税单是否允许断缴或补缴?
A:断缴是可以的,但需确保网签前15个月内在沪正常缴纳满12个月的社保或个税单。
Q:那么,在崇明区,非本市户籍单身人士和居民家庭购买住房又分别需要满足哪些条件呢?
A:在崇明区,非本市户籍单身人士需正常缴纳社保或个税,并满足网签前15个月内在沪的正常缴纳要求。对于非本市户籍居民家庭,同样需要满足这一条件。
Q:如果非本市户籍居民所购住房位于外环线以内,那么其社保或个税单又该如何要求?
A:对于外环线以内的住房,购房者需确保网签前39个月内在沪正常缴纳满36个月的社保或个税单。
Q:对于持有《上海市居住证》且积分达到标准分值、在本市缴纳社会保险或个人所得税满3年的非本市户籍居民家庭,他们在购买住房套数方面能否享受沪籍居民家庭的待遇?
A:是的,这类家庭在购买住房套数方面确实可以享受与沪籍居民家庭相同的待遇。但需注意,非本市户籍单身人士并不包括在内。
Q:如果非本市户籍单身人士持有上海市居住证且积分达到120分,同时社保或个税单也满足3年的要求,他们是否可以购买外环线以内的一手房?
A:非本市户籍单身人士即使满足上述条件,也不可以购买外环线以内的一手房。该政策仅适用于非本市户籍居民家庭。
Q:那么,对于持《上海市居住证》且积分达到标准分值、在本市缴纳社会保险或个人所得税满3年的非本市户籍居民家庭,他们在购买住房时是否可以剔除限购政策前的共有住房?
A:符合条件的家庭在购买住房时可以剔除限购政策前的共有住房。但需注意,剔除的住房数量不得超过规定的限制。
Q:此外,关于多子女购房政策,是否对子女的年龄有特定要求?
A:本次存量房贷利率调整将在近期内完成。
A:目前,各银行正在紧锣鼓地制定存量房贷利率的调整方案,预计将在10月12日公布具体操作细则,并力争在10月31日之前全面完成存量房贷利率的批量调整工作。
针对住房信贷政策的贷款首付比例调整,新政明确规定了首套商业个人住房贷款的首付款比例不低于15%,而二套商业个人住房贷款的首付款比例则不低于25%。同时,对于实行差异化政策的区域,如嘉定、青浦、松江、奉贤、宝山、金山以及临港新片区,二套房贷的首付款比例调整为不低于20%。
此外,关于税费政策,新政提到将及时取消非普通住宅的相关政策,但目前尚未公布具体的执行时间。同时,个人对外销售住房的增值税征免年限将从5年缩短至2年,但这一调整仅适用于2024年10月1日后的缴税入库时间。值得注意的是,此次增值税的调整并不影响个人所得税的征免政策,后者仍需满足满5年且唯一的条件方可免征。
对于居住证、积分通知书以及满三年社保等条件等同于上海家庭购房政策的情况,购买二套房产时并不享受人均60平米的房产税优惠,需按原政策执行。此外,个人所得税的缴纳方式也有所规定,包括普通住宅的1%或利润20%,以及非普通住宅的2%或利润20%。其中,利润的计算涉及多个因素,如本次出售的核定价、购入的合同价格、购入所缴纳的契税等。
声明:本文由入驻焦点开放平台的作者撰写,除焦点官方账号外,观点仅代表作者本人,不代表焦点立场。


